1特点及应用
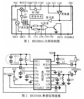
RX3310A是一个可工作在甚高频的无线接收芯片,它在内部集成了高频放大电路(RFAMP)、混频电路(MIXER)、中放电路(IFAMP)、中频滤波器(IFFIL-TER)、限幅器(LIMITER)以及由比较器构成的ASK解调电路等。图1是它的内部结构,其主要特点如下:
工作频率为250MHz~450MHz;
具有-106dBm的高灵敏度;
低功耗,正常平均工作电流为2.6mA;
集成度高,外围元件少;
采用18脚SOP封装和20脚SSOP封装,体积小。
利用RX3310A可以和简单的发射电路和编解码电路相配合来实现无线门铃、无线玩具的无线遥控和数据传输等功能。
引脚功能及应用连接
RX3310A有18脚和20脚两种封装形式,两种封装的管脚号和对应功能如表1所列。
RX3310A的典型应用电路如图2所示。整个电路的工作过程和原理如下:
首先,射频信号由天线接收后通过C8耦合到C9和L3构成的LC并联谐振选频网络,选频网络选出的有用信号再由C10耦合到射频放大器的输入端,进入到射频放大器RFAMP的信号被放大后从VORF引脚输出;同时,集成电路内部的振荡器OSC也产生高频振荡信号,该信号的频率取决于L1、C1的谐振频率或外接声表面波谐振器的频率。然后振荡信号从集成电路的内部直接输入到混频器的一个输入端,射频放大器的输出信号又经过C12和L2耦合到混频器的另一个输入端。


混频器MIXER实际上是一个模拟乘法器,输入的两个频率ω1和ω2的余弦(或正弦)信号相乘后产生两个频率为(ω1+ω2)和(ω1-ω2)的新信号,其中频率为(ω1-ω2)的信号为中频信号。
虽然混频器输出了两个频率不同的信号,但是这两个信号的频率差别很大,因此,只要用一个低通滤波器就可以把中频信号选出。而RX3310A中的IFFILTER实际上就是低通滤波器,它选出的信号从FO脚输出后又将被电容C2耦合到内部的限幅放大器LIMITER。限幅放大器一方面可以对中频信号进行放大,同时也可以消除一些干扰信号。限幅放大器输出的是载波频率为(ω1-ω2)的ASK信号,该信号被直接输入到ASK解调电路。
ASK解调器是由一个比较器构成的。比较器的正向输入端CPA和反向输入端CPB分别外接电容C3和C4,由于C4的容量比C3要大的多,所以比较器的反向端电压就是ASK信号的平均值,而正向端电压将随着ASK的幅度变化而变化。因此,当ASK信号幅度较小时,正向端电压小于平均电压,比较器输出低电压;而当ASK信号幅度较大时,正向端电压大于平均电压,比较器输出高电压,从而实现ASK解调而在输出端输出数据信号。

图2中外接元件的值应根据工作频率来选择,具体数值可参考表2。图2中的Ct1和Ct2为温度补偿电容,可以不接;另外L1和C1也可以用声表面谐振器来代替。
应用实例
利用RX3310A可以实现无线数据的传输。图3是利用RX3310A实现单片机串口之间无线数据传输的示意图,其中右半部分为发射电路,左半部分为接收电路。发射电路由振荡电路和控制(调制)电路组成。其中Q2、L1、C2和Y1组成一个振荡电路,它的振荡或停振受Q1的控制。当Q1导通时,振荡器工作;当Q1截止时,振荡器停振。而Q1的导通与截止又受到单片机串口输出的脉冲信号的控制,也就是说:单片机的串口信号可以对振荡信号实现ASK调制,这样就可以在天线E1上发射ASK信号。
接收电路通过天线E2接收的ASK信号被RX3310A放大、解调后在数据输出端将得到发射单片机串口发出的脉冲信号,该信号送到接收单片机的串口后被该单片机接收。当电路的实测串口波特率在9600时,系统能可靠工作;实际上它的传输距离可达到100米以上。
图3中的发射电路元件Q1、Q2可选高频管2SC3142;电阻R1选10kΩ;R2选100Ω;R5为47kΩ;C1为3pF;C2选0.01μF;L1选1μH;Y1可采用声表面波谐振器。如果把图3中的单片机更换为编码和解码芯片,就可以构成一个无线电遥控器电路。

