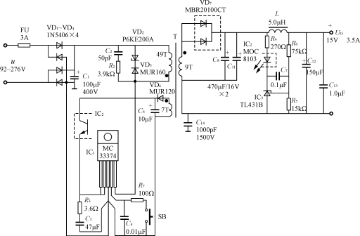
由MC33374T/TV构成的15V/3.5A、52W开关电源的电路如图3所示。其交流输入电压u的允许变化范围是92V~276V。VD1~VD4为整流桥。初级保护电路由RC吸收电路(R2、C2)和钳位保护电路(VDZ、VD5)构成,能有效抑制高频变压器漏感产生的尖 峰 电 压 , 保 护MC33374内 部 的 功 率 开 关 管 不 受 损 坏 。VDZ采 用 P6KE200A型 瞬 态 电 压 抑 制 器 ( TVS) , 图 中 阻 容 元 件R1、C3的 序 号 空 缺 , 根 据 需 要 亦 可 将R2、C2的 串 联 电 路 , 改 成 由R1(20 kΩ 、 2 W)和C3( 0.1 μ F、 400 V) 并 联 后 再 串 以 超 快 恢 复 二 极 管 , 组 成R、C、VD型 保 护 电 路 。C5为UCC端 的 旁 路 电 容 。 SB为 控 制 开 关 电 源 通 、 断 状 态 的 按 键 。VD6与C6组 成 反 馈 绕 组 输 出 端 的 高 频 整 流 滤 波 器 。 次 级 高 频 整 流 管 采 用 MBR20100CT( 20 A/ 100 V) 型 肖 特 基 二 极 管 。 此 管 属 于 共 阴 对 管 , 两 个 阴 极 在 内 部 短 接 , 使 用 时 需 将 两 个 阳 极 在 外 部 连 通 , 作 并 联 接 法 。 由C8、C11、L、C12和C13组 成 输 出 滤 波 电 路 。 设 计 印 制 板 时 还 可 预 先 留 出C9、C10的 位 置 , 以 便 由C8~C11这 4只 电 容 并 联 成 滤 波 电 容 , 进 而 使L0减 小 到L0/4。

图3 由MC33374T/TV构成52W开关电源的电路
由可调式精密并联稳压器TL431B构成外部误差放大器,它还与光耦合器MOC8103组成了光耦反馈电路。其稳压原理是当输出电压Uo发生波动时,经R5、R6分压后得到的取样电压就与TL431B中的2.5V基准电压进行比较,产生外部误差电压Ur′,再通过光耦合器使第2脚的反馈电流IFB产生相应的变化,并以此调节输出占空比,达到稳压目的。C14用来滤除由高频变压器初、次级耦合电容所造成的共模骚扰。C7为控制环路的补偿电容。
