一 引言
绝缘栅双极晶体管(Insulated Gate Bipolar Tramistor,IGBT)是MOSFET与GTR的复合器件,因此,它既具有MOSFET的工作速度快、开关频率高、输入阻抗高、驱动电路简单、热温度性好的优点,又包含了GTR的载流量大、阻断电压高等多项优点.是取代GTR的理想开关器件。IGBT目前被广泛使用的具有自关断能力的器件,广泛应用于各类固态电源中。IGBT的工作状态直接影响整机的性能,所以合理的驱动电路对整机显得很重要,但是如果控制不当,它很容易损坏,其中一种就是发生过流而使IGBT损坏,本文主要研究了IGBT的驱动和短路保护问题,就其工作原理进行分析,设计出具有过流保护功能的驱动电路,并进行了仿真研究。
二 IGBT的驱动要求和过流保护分析
1 IGBT的驱动
IGBT是电压型控制器件,为了能使IGBT安全可靠地开通和关断.其驱动电路必须满足以下的条件:
IGBT的栅电容比VMOSFET大得多,所以要提高其开关速度,就要有合适的门极正反向偏置电压和门极串联电阻。
(1)门极电压
任何情况下,开通状态的栅极驱动电压都不能超过参数表给出的限定值(一般为20v),最佳门极正向偏置电压为15v土10%。这个值足够令IGBT饱和导通;使导通损耗减至最小。虽然门极电压为零就可使IGBT处于截止状态,但是为了减小关断时间,提高IGBT的耐压、dv/dt耐量和抗干扰能力,一般在使IGBT处于阻断状态时.可在门极与源极之间加一个-5~-15v的反向电压。
(2)门极串联电阻心
选择合适的门极串联电阻Rg对IGBT的驱动相当重要,Rg对开关损耗的影响见图1。

图1 Rg对开关损耗的影响
IGBT的输入阻抗高压达109~1011,静态时不需要直流电流.只需要对输入电容进行充放电的动态电流。其直流增益可达108~109,几乎不消耗功率。为了改善控制脉冲的前后沿陡度和防止振荡,减少IGBT集电极大的电压尖脉冲,需在栅极串联电阻Rg,当Rg增大时,会使IGBT的通断时间延长,能耗增加;而减少RF又会使di/dt增高,可能损坏IGBT。因此应根据IGBT电流容量和电压额定值及开关频率的不同,选择合适的Rg,一般选心值为几十欧姆至几百欧姆。具体选择Rg时.要参考器件的使用手册。
(3)驱动功率的要求
IGBT的开关过程要消耗一定的来自驱动电源的功耗,门极正反向偏置电压之差为△Vge,工作频率为f,栅极电容为Cge,则电源的最少峰值电流为:
![]()
驱动电源的平均功率为:
![]()
一 引言
绝缘栅双极晶体管(Insulated Gate Bipolar Tramistor,IGBT)是MOSFET与GTR的复合器件,因此,它既具有MOSFET的工作速度快、开关频率高、输入阻抗高、驱动电路简单、热温度性好的优点,又包含了GTR的载流量大、阻断电压高等多项优点.是取代GTR的理想开关器件。IGBT目前被广泛使用的具有自关断能力的器件,广泛应用于各类固态电源中。IGBT的工作状态直接影响整机的性能,所以合理的驱动电路对整机显得很重要,但是如果控制不当,它很容易损坏,其中一种就是发生过流而使IGBT损坏,本文主要研究了IGBT的驱动和短路保护问题,就其工作原理进行分析,设计出具有过流保护功能的驱动电路,并进行了仿真研究。
二 IGBT的驱动要求和过流保护分析
1 IGBT的驱动
IGBT是电压型控制器件,为了能使IGBT安全可靠地开通和关断.其驱动电路必须满足以下的条件:
IGBT的栅电容比VMOSFET大得多,所以要提高其开关速度,就要有合适的门极正反向偏置电压和门极串联电阻。
(1)门极电压
任何情况下,开通状态的栅极驱动电压都不能超过参数表给出的限定值(一般为20v),最佳门极正向偏置电压为15v土10%。这个值足够令IGBT饱和导通;使导通损耗减至最小。虽然门极电压为零就可使IGBT处于截止状态,但是为了减小关断时间,提高IGBT的耐压、dv/dt耐量和抗干扰能力,一般在使IGBT处于阻断状态时.可在门极与源极之间加一个-5~-15v的反向电压。
(2)门极串联电阻心
选择合适的门极串联电阻Rg对IGBT的驱动相当重要,Rg对开关损耗的影响见图1。

图1 Rg对开关损耗的影响
IGBT的输入阻抗高压达109~1011,静态时不需要直流电流.只需要对输入电容进行充放电的动态电流。其直流增益可达108~109,几乎不消耗功率。为了改善控制脉冲的前后沿陡度和防止振荡,减少IGBT集电极大的电压尖脉冲,需在栅极串联电阻Rg,当Rg增大时,会使IGBT的通断时间延长,能耗增加;而减少RF又会使di/dt增高,可能损坏IGBT。因此应根据IGBT电流容量和电压额定值及开关频率的不同,选择合适的Rg,一般选心值为几十欧姆至几百欧姆。具体选择Rg时.要参考器件的使用手册。
(3)驱动功率的要求
IGBT的开关过程要消耗一定的来自驱动电源的功耗,门极正反向偏置电压之差为△Vge,工作频率为f,栅极电容为Cge,则电源的最少峰值电流为:
![]()
驱动电源的平均功率为:
![]()
2 IGBT的过流保护
IGBT的过流保护就是当上、下桥臂直通时,电源电压几乎全加在了开关管两端,此时将产生很大的短路电流,IGBT饱和压降越小,其电流就会越大,从而损坏器件。当器件发生过流时,将短路电流及其关断时的I—V运行轨迹限制在IGBT的短路安全工作区,用在损坏器件之前,将IGBT关断来避免开关管的损坏。
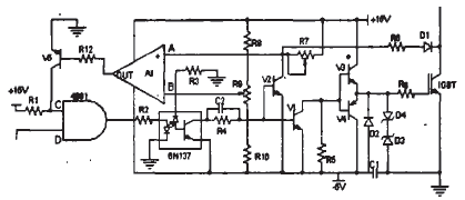
3 IGBT的驱动和过流保护电路分析
根据以上的分析.本设计提出了一个具有过流保护功能的光耦隔离的IGBT驱动电路,如图2。

图2 IGBT驱动和过流保护电路
图2中,高速光耦6N137实现输入输出信号的电气隔离,能够达到很好的电气隔离,适合高频应用场合。驱动主电路采用推挽输出方式,有效地降低了驱动电路的输出阻抗,提高了驱动能力,使之适合于大功率IGBT的驱动,过流保护电路运用退集电极饱和原理,在发生过流时及时的关断IGBT,其中V1.V3.V4构成驱动脉冲放大电路。V1和R5构成一个射极跟随器,该射极跟随器提供了一个快速的电流源,减少了功率管的开通和关断时间。利用集电极退饱和原理,D1、R6、R7和V2构成短路信号检测电路.其中D1采用快速恢复二极管,为了防止IGBT关断时其集电极上的高电压窜入驱动电路。为了防止静电使功率器件误导通,在栅源之间并接双向稳压管D3和D4。如是IGBT的门极串联电阻。
正常工作时:
当控制电路送来高电平信号时,光耦6N137导通,V1、V2截止,V3导通而V4截止,该驱动电路向IBGT提供+15V的驱动开启电压,使IGBT开通。
当控制电路送来低电平信号时,光耦6N137截至,VI、V2导通。V4导通而v3截止,该驱动电路向IBGT提供-5v的电压,使IGBT关闭。
当过流时:
当电路出现短路故障时,上、下桥直通此时+15V的电压几乎全加在IGBT上.产生很大的电流,此时在短路信号检测电路中v2截止,A点的电位取决于D1、R6、R7和Vces的分压决定,当主电路正常工作时,且IGBT导通时,A点保持低电平,从而低于B点电位。所有A1输出低电平,此时V5截止,而c点为高电平,所以正常工作时。输入到光耦6N137的信号始终和输出保持一致。当发生过流时,IGBT集电极退饱和,A点电位升高,当高于B电位(即是所设置的电位)时,即是当电流超过设计定值时,A1翻转而输出高电平,V5导通,从而将C点的电位箝在低电位状态,使与门4081始终输出低电平,即无论控制电路送来是高电平或是低电平,输人到光耦6N137的信号始终都是低电平,从而关断功率管。从而达到过流保护。直到将电路的故障排除后,重新启动电路。
4 仿真与实验
本设计电路在orCAD软件的仿真图形如下:
向驱动电路输入,高电平为+15v,低电平为-5v的方波信号。IGBT的输出波形如图3所示:

图3 IGBT输出信号
根据前面的原理和分析,该电路的实际电路输出波形如图4所示:

图4实际电路输出波形
5 结论
(1)该驱动电路能够为IGBT提供+15v和-5V驱动电压确保IGBT的开通和关断。
(2)具有过流保护功能,当过流时,保护电路起作用,及时的关断IGBT,防止IGBT损坏。
(3)本电路的可根据负载的需要动态调节最大电流,可以有很广的使用范围。
(4)本设计采用分立元件组成驱动电路,降低整个系统的成本。
