电路功能与优势
本电路用于测量1 MHz至8 GHz频率的RF功率" title="RF功率">RF功率,测量范围约为60 dB。测量结果作为数字码在一个12位ADC的输出端提供,该ADC配有串行接口和集成基准电压源。RF检波器的输出端可与ADC实现无缝接口,并使用 ADC的大部分输入范围,而无需进一步调整。在数字域执行简单的2点系统校准。
对于1 MHz至6 GHz信号,AD8318 能保持精确的对数一致性,并能在最高8 GHz下工作。典型输入范围为60 dB (re: 50 Ω),误差小于±1 dB。AD8318的响应时间为10 ns,能够检测45 MHz以上的RF突发脉冲。在整个温度范围内,该器件具有极佳的对数截距稳定性(±0.5 dB)。
通过片内控制寄存器可将AD7887配置为单通道或双通道工作模式。在默认的单通道模式下,AD7887可作为只读ADC工作,从而简化控制逻辑。
所示数据为两个器件在−40°C至+85°C温度范围内工作的情况。

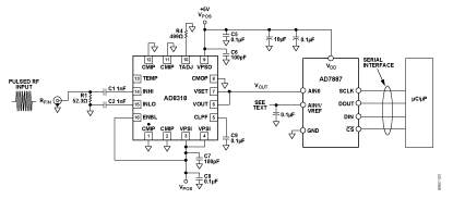
图1. 软件校准" title="软件校准">软件校准的RF测量系统" title="测量系统">测量系统(原理示意图:未显示去耦和所有连接)
电路描述
将受测的RF信号施加于AD8318。该器件配置为所谓的“测量模式”,引脚VSET与VOUT相连。这种模式下,输出电压与输入信号电平呈线性dB关系(标称值为−24 mV/dB),典型输出电压范围为0.5 V至2.1 V。
AD8318的输出直接连到12位ADC AD7887。该ADC使用自己的内部基准电压源,输入范围配置为0 V至2.5 V,因此LSB大小为610 μV。当RF检波器提供标称值−24 mV/dB的斜率时,数字分辨率为39.3 LSB/dB。由于分辨率如此高,因此调整来自RF检波器的0.5 V至2.1 V信号,以便恰好符合ADC的0 V至2.5 V范围并无多大意义。
该检波器的传递函数可以近似表示为以下方程式:

equation
其中,SLOPE 为斜率,单位mV/dB(标称值−24 mV/dB);Intercept为y轴截距,单位dBm(标称值20 dBm);PIN 为输入功率,单位dBm。图2给出了检波器输出电压与输入功率的典型关系图。

图2. AD8318输出电压与输入信号的典型关系
其中,SLOPE_ADC为码数/dBm,PIN 和Intercept 均用dBm表示。图3以输入功率与所观察到的ADC码的关系显示典型的检波器功率扫描情况。

图3. 输入 = 900 MHz,ADC使用2.5 V内部基准电压源
由于斜率(SLOPE)和截距(Intercept)会随器件的不同而变化,因此需要执行系统级校准。校准方法是施加两个接近AD8318线性输入范围端点的已知信号电平,然后测量ADC的相应输出码。所选校准点应完全在器件的线性工作范围以内。
利用两个已知输入功率水平(PIN_1和PIN_2)及所观察到的对应ADC码(CODE_1和CODE_2),便可以通过下式计算SLOPE_ADC和Intercept:

在工厂校准过程中计算并存储SLOPE_ADC和Intercept 之后(存储在非易失性RAM中),就可以利用它们通过下式计算设备在现场工作时的未知输入功率水平PIN:

请注意,用于所示数据的校准点在−50 dBm和−10 dBm。
另外还显示了AD8318 RF检波器的传递函数与上述方程式的差异,特别是在传递函数的端点处。这种差异(单位dB)可以用下式表示:

其中,CODE_OUT为ADC输出码;SLOPE_ADC 为所存储的ADC斜率,单位为码数/dBm;Intercept为所存储的斜率;PIN_TRUE为实际输入功率。
图3至图8显示一个RF功率测量系统使用AD8318和 AD7887BR所能获得的系统性能。图中曲线反映的是RF输入功率(dBm)与ADC输出码和输出误差(dBm)的关系。生成这些曲线所用的数据是在各种输入功率电平、频率、温度以及使用ADC内部或外部基准电压源下测得的。从这些图还可以看出:当ADC使用低漂移外部基准电压源时,可以提高系统性能并降低温度所引起的漂移。关于使用外部基准电压源的更多详细信息,请参阅“常见变化”部分。

图4. 输入 = 900 MHz,ADC使用2.5 V外部基准电压源

图5. 输入 = 1.9 GHz" title="9 GHz">9 GHz,ADC使用2.5 V内部基准电压源

图6. 输入 = 1.9 GHz,ADC使用2.5 V外部基准电压源

图7. 输入 = 2.2 GHz,ADC使用2.5 V内部基准电压源

图8. 输入 = 2.2 GHz,ADC使用2.5 V外部基准电压源
测试设置由AD8318-EVALZ和EVAL-AD7887CBZ组成,安装了一个AD7887BR,两个评估板利用SMA转SMB适配器电缆相连,然后置于TestEquity Model 107环境舱中。接下来,通过测试舱门中的插槽将一个评估控制板2 (ECB2)连接到AD7887评估板。ECB2用于提供电源,以及发送、接收、采集AD7887评估板的串行数据。ECB2并行端口连接到一台笔记本电脑的扩展插口。该笔记本电脑用于在ECB2上加载、运行和查看AD7887评估软件。
AD8318评估板所需的RF输入信号利用Rhode & Schwartz SMT-03 RF信号源产生。用Agilent E3631A电源为AD8318供电,并产生AD7887 ADC所用的外部基准电压。有关板配置的更多信息,请参考AD7887评估板原理图。
常见变化
AD7887是一款双通道、12位ADC,配有SPI接口。如果最终应用只需一个通道,则可以使用12位AD7495。在需要多个ADC和DAC通道的多通道应用中,可以使用AD7294。除提供四路12位DAC输出外,这款子系统芯片还含有4个非专用ADC通道、2路高端电流检测输入和3个温度传感器。电流和温度测量结果经过数字转换后,可通过I2C兼容接口读取。
利用外部ADC基准电压源可以改善该电路的温度稳定性。AD7887的2.5 V内置基准电压源具有50 ppm/°C漂移,在125°C温度范围内漂移约15 mV。检波器的斜率为−24 mV/dB,因此该ADC基准电压漂移将为预期温度漂移误差贡献大约±0.3 dB。在类似的温度范围内,AD8318的温度漂移约为±0.5 dB(具体取决于频率,详情参见AD8318数据手册)。
如果使用外部基准电压源,建议考虑2.5 V基准电压源ADR421 。它的温度漂移为1 ppm/°C;在−40°C至+85°C范围内,基准电压变化只有312 μV,这对系统整体温度稳定性的影响可以忽略不计。.
如果动态范围要求较低,可以使用 AD8317 (55 dB) 或AD8319 (45 dB) 对数检波器。

