前言
在快速无功补偿和谐波滤波装置中,要用晶闸管作为执行元件投切电容器,做为TSC电路,前文分析了三种TSC的主电路。执行元件晶闸管根据应用场合的不同,有饼式的、模块的和双向可控硅的不同结构型式。针对不同的主回路和不同的晶闸管型式,触发电路也不同。TSC要求在晶闸管电压过零点触发,确定晶闸管电压过零点的方法有两种,一种是从电网电压取得同步信号,一种是从晶闸管的阳极和阴极取得过零信号。
本文分析现存的各种触发电路的特点,由此推出一种新型的从主回路晶闸管上获取晶闸管电压过零信号的电路,以该电路支撑产生一系列触发电路,取得了优秀的触发效果。首先:
1. 介绍晶闸管投切电容器的原理和快速过零触发要求
晶闸管投切电容器组的关键技术是必须做到电流无冲击。晶闸管投切电容器组的机理如图一所示,


当电路的谐振次数n为2、3时,其值很大。
式(2)的第三项给出当触发角偏离最佳点时的振荡电流的幅值;式(2)中的第二项给出当偏离最佳予充电值时振荡电流的幅值。若使电容器电流ic=C*du/dt=0,则du/dt=0,即晶闸管必须在电源电压的正或负峰值触发导通投切电容器组,电容器预充电到峰值电压。
触发电路的功能是:电流无冲击触发;快速投切,20ms的动作。这个20ms不是得到投切命令到产生动作的时间,而是从停止到再投入动作的时间为20ms。快速反应时,在平衡补偿电路,不能出现不平衡动作,即有的相有电流,有的没有。
前言
在快速无功补偿和谐波滤波装置中,要用晶闸管作为执行元件投切电容器,做为TSC电路,前文分析了三种TSC的主电路。执行元件晶闸管根据应用场合的不同,有饼式的、模块的和双向可控硅的不同结构型式。针对不同的主回路和不同的晶闸管型式,触发电路也不同。TSC要求在晶闸管电压过零点触发,确定晶闸管电压过零点的方法有两种,一种是从电网电压取得同步信号,一种是从晶闸管的阳极和阴极取得过零信号。
本文分析现存的各种触发电路的特点,由此推出一种新型的从主回路晶闸管上获取晶闸管电压过零信号的电路,以该电路支撑产生一系列触发电路,取得了优秀的触发效果。首先:
1. 介绍晶闸管投切电容器的原理和快速过零触发要求
晶闸管投切电容器组的关键技术是必须做到电流无冲击。晶闸管投切电容器组的机理如图一所示,


当电路的谐振次数n为2、3时,其值很大。
式(2)的第三项给出当触发角偏离最佳点时的振荡电流的幅值;式(2)中的第二项给出当偏离最佳予充电值时振荡电流的幅值。若使电容器电流ic=C*du/dt=0,则du/dt=0,即晶闸管必须在电源电压的正或负峰值触发导通投切电容器组,电容器预充电到峰值电压。
触发电路的功能是:电流无冲击触发;快速投切,20ms的动作。这个20ms不是得到投切命令到产生动作的时间,而是从停止到再投入动作的时间为20ms。快速反应时,在平衡补偿电路,不能出现不平衡动作,即有的相有电流,有的没有。
1. 两类晶闸管的触发电路的特点和存在的问题
从同步信号的采集上,有两类晶闸管触发电路。一类为从电网电压取得同步信号,一类为从晶闸管两端取得同步信号。
从电网电压取得同步信号的电路框图如图二:
电路中包括同步变压器、同步信号处理电路和功率驱动电路、脉冲变压器隔离电路等。当得到触发命令后,在投切点产生触发脉冲列,经过脉冲变压器的隔离,推动晶闸管。同步信号处理电路有滤波处理功能,可以是CMOS等的电子电路组成,也可以是单片机、GAL电路等。电路中包括相序错判断功能。
从电网电压取得同步信号的优点为在主回路没有送电时,给触发命令,可以测量晶闸管的触发脉冲幅度和相位,在主回路得电后,给触发命令,可以放心, TSC为正确的投入工作。对于TSC电路中的两只晶闸管+一只二极管的“2+1”电路、两只晶闸管+两只二极管的“2+2”电路、三只晶闸管+三只二极管的“3+3”电路,电容器有二极管预充电, 电容器上一直存在直流电压,晶闸管的交直流电压不变,电网电压取得同步信号触发适合。缺点为电路复杂,对于400V小容量的TSC电路造价高。如果TSC全部采用晶闸管不用二极管,由于晶闸管两端的电压随着电容器放电电压的减少逐渐小,意味着触发点在变动,上述电路不能跟随变化触发点,所以不适应了。

图二: 电网电压取得同步信号的触发电路
从晶闸管两端取得过零信号比较困难,过零触发要求电压高时截止,电压最低低时导通触发。几乎找不出什么元件是这种特性。如稳压管,电压低截止,电压高维持电压不变。不满足要求。
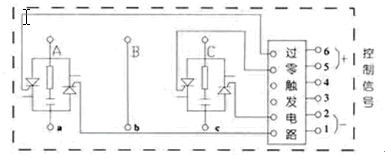
目前,从晶闸管两端取得过零信号的典型触发电路是MOC3083,它的框图如图三:

图三:MOC3083电路图
MOC3083芯片内部有过零触发判断电路,它是为220V电网电压设计的,芯片的双向可控硅耐压800V,在4、6两端电压低于12V时如果有输入触发电流,内部的双向可控硅就导通。
用在380V电网的TSC电路上要串联几只3083。在2控3的TSC电路应用如图四:

图四 2控3的TSC电路
用2对晶闸管开关控制3相电路,电路简单了,控制机理复杂了。这种触发电路随机给触发命令要出现下面的许多麻烦问题。
快速动作时,有触发命令,一对晶闸管导通另一对晶闸管不通电压反而升高了,限于篇幅和重点,本文不分析为什么电压反而高了,只是从测量的2控3电路中看到了确实存在电压升高的现象和危险,这种现象如同倍压整流电路直流电压升高了一样。图五测量不正常工作的两对晶闸管的电压波形。此试验晶闸管存在高压击穿的可能,所以用调压器将电网电压调低。晶闸管导通时两端电压为零,不导通,晶闸管有电容器的直流电压和电网的交流电压。测量C相停止时峰峰值电压为540V,其有效值= ,图中C相升高的电压峰值为810V,升高电压约为电网电压有效值的倍数:。推算,400V电压下工作,晶闸管有可能承受的电压,400V电网的TSC电路多数是采用模块式的晶闸管,模块的耐压不高,常规为1800V,升高的管压降很容易击穿晶闸管元件。

图五不正常的两对晶闸管的电压波形
*在晶闸管电压波形过零点,串联的MOC3083由于分压不均匀,使得3083有的导通有的停止。电网电压升高时,原先导通的依然导通,不同的要承受更高的电压,3083有可能击穿。
* 在初次投切时有一定的冲击。下面是国外著名产品的首次投切的电流波形。

图六:国外公司产品的第一次触发冲击波形
记录C相晶闸管两端电压,A相电流。电流投切冲击很大,使得电网电压都产生了变形。
*不能用于快速的冲击负载。最快几百ms,原因是晶闸管在刚刚停止时两端电压不为零,要等待电容器对电阻放电晶闸管两端电压才能衰减为零。需要快速就要减小电阻,增加电阻功率,结果耗能大,不符合节能的要求。
*合闸瞬间存在MOC3083误导通现象,误导通可能损害晶闸管。
* 滤波装置中谐波电流大时,晶闸管工作不正常,存在停止工作的情况。
*电网电压高于400V电路设计困难。
3.新型的晶闸管两端采集过零信号的电路,由此产生一系列触发电路。
在主回路中设计过零触发电路实属不易,查阅文献有采用基于霍尔原理工作的LEM模块采集过零信号的,其过零触发的原理框图见图七,晶闸管过零电压检测电路原理图见图八。本文作者经过努力,依照图七、图八原理框图和电路原理图的思路,摈弃了MOC3083在主回路取过零信号和触发晶闸管的方法,开发一种新型的电路,特点是采集晶闸管的过零信号将它反馈到输入的低压端再做信号逻辑处理来触发晶闸管。其电路框图如图九。这样就完全克服了MOC3083的弱点。

图七 TSC过零触发的原理框图

图八晶闸管过零电压检测电路原理图

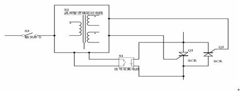
图九:过零采集控制逻辑光电驱动电路框图
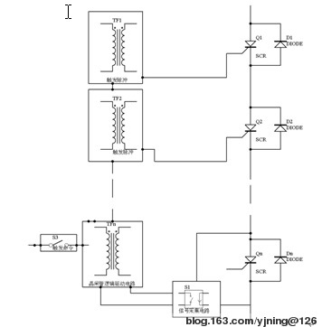
400V电网电压多数采用模块晶闸管,可以采用光电驱动晶闸管如图九。660V电网电压,电网电压高,需要采用脉冲变压器驱动。如图十。

图十:过零采集控制逻辑脉冲变压器驱动电路框图
中压TSC,根据绝缘要求需要采用脉冲磁环触发。图十一。

图十一 中压TSC采用脉冲磁环触发
采用新触发电路,应用单片机做逻辑时间控制触发2控3电路。
投切电流相对没有冲击,由于第一次投切电容器没有直流电压,是不理想的状态,必然有一定的冲击,当冲击电流与正常稳定电流之比≤1.7倍时,可以认为不影响晶闸管和电容器的使用。投切停止后,电容器上有电网峰值电压,晶闸管在电网电压和电容器直流电压的合成下,存在着过零电压,在过零点触发晶闸管是理想状态,应该没有冲击电流。
新触发电路达到了快速20ms动作,两路晶闸管都动作,无电流冲击,晶闸管在停止时的承受电压低,最大为3倍的有效值电压。
用双踪示波器测试波形。一只表笔测量晶闸管两端的电压和另一只测量晶闸管的电流波形,这样,可以看出晶闸管是否在过零点投入,又可以看出投入时的电流冲击。由于使用两个开关控制三相电路,用双踪示波器分别测量两路的电压电流,就可以完整的观察到触发器运行的效果。A探头为电压,B探头为电流。
图十二为:连续投切的A相晶闸管电压和C相电流的动作波形。
横轴为时间200ms/格,纵轴电压500V/格,电流20A/格。可控硅工作时两端的电压零,线路中有电流,停止时可控硅两端有电压,电流为零。在连续动作中,电流没有冲击。

图十三:又一幅A相晶闸管电压 C相电流。横坐标50ms/格快速动作

图十四:从长期停止态开始工作的A相晶闸管电压 C相电流。
第一周波有点冲击。冲击电流的峰值32A,正常稳定电流峰值为24A,冲击电流/稳定电流=1.33。
晶闸管开关放在三角形内的效果更好,同时可以分相控制补偿不平衡负载。

图十五晶闸管开关放在三角形内的效果

图十六晶闸管开关放在三角形内首次动作无冲击
4.结论:
晶闸管的触发电路是保证触发无冲击快速动作的重要部件。新型的晶闸管两端采集过零信号的电路,满足快速无冲击投切电容器的要求,在谐波电流严重的状态下依然可以正常动作,适合TSC的不同主回路、不同电压等级和不同的晶闸管形式,效果不错,对应不同需求产生了一系列触发电路。
参考文献:
[1]杨建宁“三种晶闸管投切电容器(TSC)主回路的分析”2006年电力电容器学术年会论文集P20~23、29
[2] TJE Miller 《电力系统无功功率控制》 [M] 胡国根译 北京水利电力出版社 1990
[3]杨建宁 “两种新型晶闸管投切电容器组的补偿装置的主电路及触发方式”电力电容器2005,1 P11~13、17
[4]。《电力系统并联补偿:结构、原理、控制与应用》姜齐荣谢小荣陈建业: 科学出版社 2004.8 P55、56
