嵌入式控制系统的MCU一般都需要一个稳定的工作电压才能可靠工作。而设计者多习惯采用线性稳压器件(如78xx系列三端稳压器件)作为电压调节和 稳压器件来将较高的直流电压转变MCU所需的工作电压。这种线性稳压电源的线性调整工作方式在工作中会大的“热损失”(其值为V压降×I负荷),其工作效 率仅为30%~50%[1]。加之工作在高粉尘等恶劣环境下往往将嵌入式工业控制系统置于密闭容器内的聚集也加剧了MCU的恶劣工况,从而使嵌入式控制系 统的稳定性能变得更差。
而开关电源调节器件则以完全导通或关断的方式工作。因此,工作时要么是大电流流过低导通电压的开关管、要么是完全截止无电流流过。因此,开关稳压电源的功 耗极低,其平均工作效率可达70%~90%[1]。在相同电压降的条件下,开关电源调节器件与线性稳压器件相比具有少得多的“热损失”。因此,开关稳压电 源可大大减少散热片体积和PCB板的面积,甚至在大多数情况下不需要加装散热片,从而减少了对MCU工作环境的有害影响。

采用开关稳压电源来替代线性稳压电源作为MCU电源的另一个优势是:开关管的高频通断特性以及串联滤波电感的使用对来自于电源的高频干扰具有较 强的抑制作用。此外,由于开关稳压电源“热损失”的减少,设计时还可提高稳压电源的输入电压,这有助于提高交流电压抗跌落干扰的能力。
LM2576系列开关稳压集成电路是线性三端稳压器件(如78xx系列端稳压集成电路)的替代品,它具有可靠的工作性能、较高的工作效率和较强的输出电流驱动能力,从而为MCU的稳定、可靠工作提供了强有力的保证。
1 LM2576简介
LM2576系列是美国国家开云棋牌官网在线客服公司生产的3A电流输出降压开关型集成稳压电路,它内含固定频率振荡器(52kHz)和基准稳压器(1.23V),并具 有完善的保护电路,包括电流限制及热关断电路等,利用该器件只需极少的外围器件便可构成高效稳压电路。LM2576系列包括 LM2576(最高输入电压40V)及LM2576HV(最高输入电压60V)二个系列。各系列产品均提供有3.3V(-3.3)、5V(-5.0)、 12V(-12)、15V(-15)及可调(-ADJ)等多个电压档次产品。此外,该芯片还提供了工作状态的外部控制引脚。
LM2576系列开关稳压集成电路的主要特性如下[2]:
●最大输出电流:3A;
●最高输入电压:LM2576为40V,LM2576HV为60V;
●输出电压:3.3V、5V、12V、15V和ADJ(可调)等可选;
●振东频率:52kHz;
●转换效率:75%~88%(不同电压输出时的效率不同);

●控制方式:PWM;
●工作温度范围:-40℃ ~ +125℃
●工作模式:低功耗/正常两种模式可外部控制;
●工作模式控制:TTL电平兼容;
●所需外部元件:仅四个(不可调)或六个(可调);
●器件保护:热关断及电流限制;
●封装形式:TO-220或TO-263。
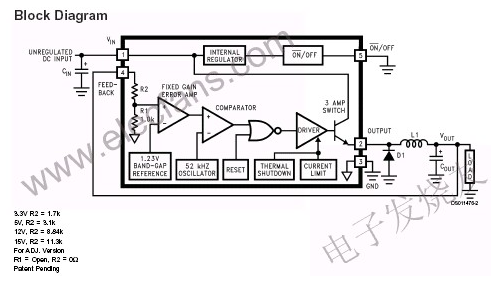
LM2576的内部框图如图1所示,该框图的引脚定义对应于五脚TO-220封装形式。
LM2576内部包含52kHz振荡器、1.23V基准稳压电路、热关断电路、电流限制电路、放大器、比较器及内部稳压电路等。为了产生不同的输出电压, 通常将比较器的负端接基准电压(1.23V),正端接分压电阻网络,这样可根据输出电压的不同选定不同的阻值,其中R1=1kΩ(可调-ADJ时开路), R2分别为1.7 kΩ(3.3V)、3.1 kΩ(5V)、8.84 kΩ(12V)、11.3 kΩ(15V)和0(-ADJ),上述电阻依据型号不同已在芯片内部做了精确调整,因而无需使用者考虑。将输出电压分压电阻网络的输出同内部基准稳压值 1.23V进行比较,若电压有偏差,则可用放大器控制内部振荡器的输出占空比,从而使输出电压保持稳定。
由图1及LM2576系列开关稳压集成电路的特性可以看出,以LM2576为核心的开关稳压电源完全可以取代三端稳压器件构成的MCU稳压电源。
2 LM2576应用举例
2.1 基本应用设计
由LM2576构成的基本稳压电路仅需四个外围器件,其电路如图1所示。
电感L1的选择要根据LM2576的输出电压、最大输入电压、最大负载电流等参数选择,首先,依据如下公式计算出电压·微秒常数(E·T):
E·T=(Vin - Vout)×Vout/ Vin×1000/f?? (1)
上式中,Vin是LM2576的最大输入电压、Vout是LM2576的输出电压、f是LM2576的工作振荡频率值(52kHz)。E·T确定之后,就可参照参考文献所提供的相应的电压·微秒常数和负载电流曲线来查找所需的电感值了。(下图为:图三)

该电路中的输入电容Cin一般应大于或等于100μF,安装时要求尽量靠近LM2576的输入引脚,其耐
压值应与最大输入电压值相匹配。而输出电容Cout的值应依据下式进行计算(单位μF):
C≥13300 Vin/ Vout×L (2)
上式中,Vin是LM2576的最大输入电压、Vout是LM2576的输出电压、L是经计算并查表选出的电感L1的值,其单位是μH。电容C铁耐压值应大于额定输出电压的1.5~2倍。对于5V电压输出而言,推荐使用耐压值为16V的电容器。
二极管D1的额定电流值应大于最大负载电流的1.2倍,考虑到负载短路的情况,二极管的额定电流值应大于LM2576的最大电流限制。二极管的反向电压应大于最大输入电压的1.25倍。参考文献中推荐使用1N582x系列的肖特基二极管。
Vin的选择应考虑交流电压最低跌落值(Vac-min)所对应的LM2576输入电压值及LM2576的最小输入允许电压值Vmin(以5V电压输出为例,该值为8V),因此,Vin可依据下式计算:
Vin≥(220Vmin/Vac-min)
如果交流电压最低允许跌落30%(Vac-min=154V)、LM2576的电压输出为5V(Vmin=8V),则当Vac=220V时,LM2576的输入直流电压应大于11.5V,通常可选为12V。
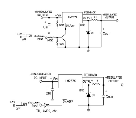
2.2 工作模式可控应用设计
LM2576的5脚输入电平可用于控制LM2576的工作状态。5脚输入电平与TTL电平兼容。当输入为低电平时,LM2576正常工作;当输入为高电平时,LM2576停止输出并进入低功耗状态。图3是LM2576的工作模式可控电路原理图。
图3中,下拉电阻可保证MCU-CON控制端为低时LM2576的正常工作。Shutdown Input的控制端信号来自MCU,该端为低电平时,LM2576停止输出,系统进入低功耗状态。当为该端为高电平时,三极管导通会使LM2576重新工 作。设计时保证当MCU-CON控制端为高电平且三极管导通时,电阻R不至于因过流而损坏MCU的输出控制端。
结束语
经实际使用证明,采用LM2576系列开关稳压集成电路作为MCU稳压电源的核心器件不仅可以提高稳压电源的工作效率,减少能源损耗,减少对MCU的热损 害,而且可减少外部交流电压大幅波动对MCU的干扰,同时可降低经电源窜入的高频干扰,这对保障MCU的安全和可靠运行能起到事半功倍的作用。
