基于IR53HD420驱动LED的驱动电路设计
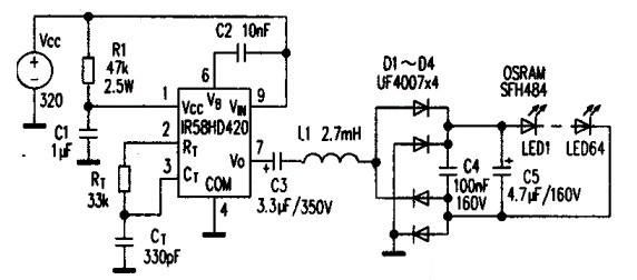
摘要: 下图为IR53HD420驱动发光二极管的新颖电路。图中VDC为直流320V。由220V交流经整流滤波获得。
Abstract:
Key words :
下图为IR53HD420驱动发光二极管的新颖电路。图中VDC为直流320V。由220V交流经整流滤波获得。IR53HD420输出产生320Vp-压接到一个串联组合的紧凑型荧光灯管和一个限流电感器Ll上,并与一个并联电容器相连形成LC共振,从而加温。点亮荧光灯管。并且提供灯管电流。该装置工作很好。紧凑型荧光灯管电压为典型的150Vp—p。将几十个LED(LEDI—LED64)串联。并将它们连接到一个桥式整流器(D1—D4)。至少在导通状态下能够起到模仿一个紧凑型荧光灯的效果。图中给定的Rt和Ct的数值,使该桥路工作在70kHz。本电路提供给64个LED的电流大约为80mA。LED电流由直流加上一个小脉动电流组成,保持低的脉动电流有利于获得高效率和延长LED的使用寿命。在一个振荡周期内,LED整流器输入端的电压不变。因此电感器L1上的电流为三角形波。这样对EMC(电磁兼容性)有好处。LED平均电流等式为Iledaug=(1/2VDC—NxVFled),(4xfxLl),式中VDC为电源,N为串联的LED个数。Vnm为LED正向压降。f为振荡频率。L1为限流电感器的电感。

此内容为AET网站原创,未经授权禁止转载。
