您的位置:电子技术应用
电路图频道
电源电路
综合电源
SDV软件定义汽车技术专题
点击进入忆阻器二极管/三极管/场效应管测试专题
技术沙龙-数据要素资产化为网络安全行业带来的新发展机遇
AET陪你走进工业以太网
W78×××构成的的扩流电路3
2017-01-16 15:25
关键词:
电源电路
电路
W78
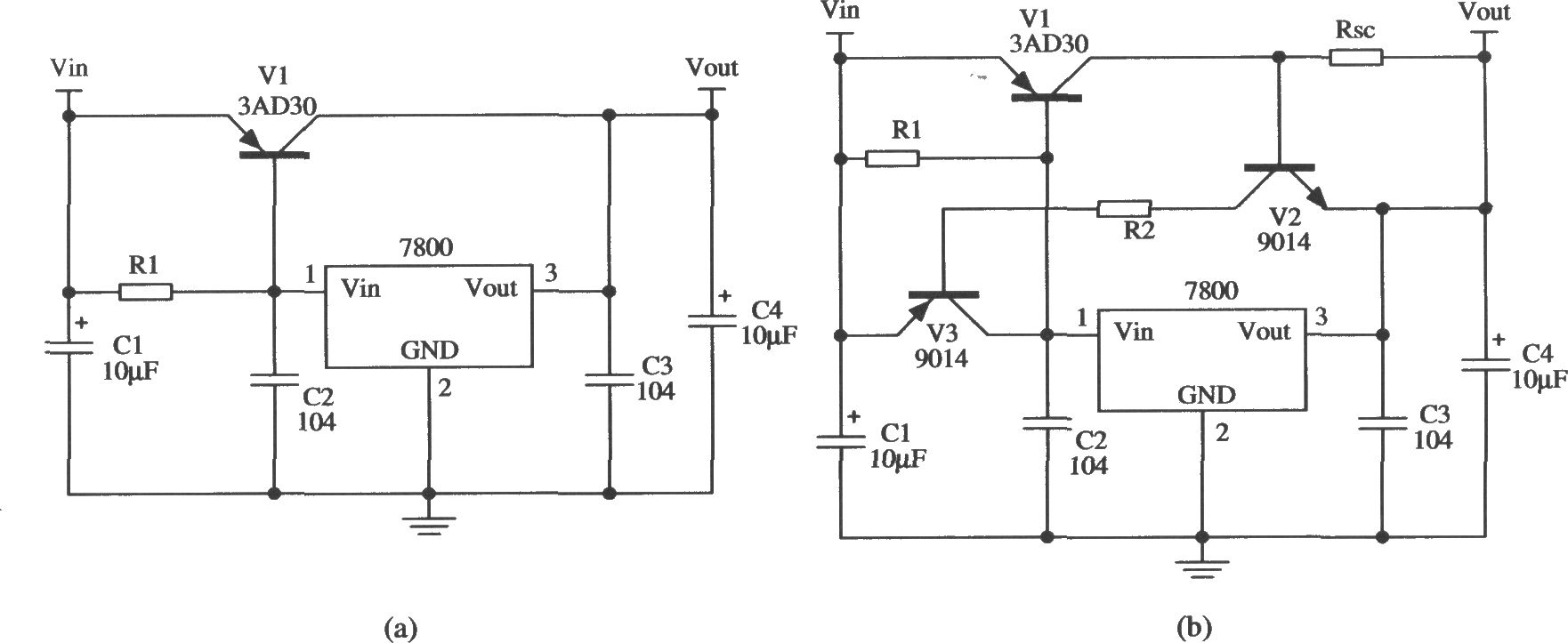
如图所示是用W7800正集成稳压器组成扩展输出电流的应用电路。W7800的最大输出电流为l.5 A,如需要输出电流超过l.5 A,则可通过外接功率管来加以扩展。如果需要对外接功率管施加保护,则可参照图(b)所示电路。当功率管过流时,限流电阻Rsc上的压降启动V2管,V2管集电极电流使V3管饱和,从而降低功率管Vl的Vbe,使功率管输出限流或截止。
点击查看ChinaAET Qorvo QSPICE知识专区
点击查看基础电子测试测量培训视频
点击进入忆阻器测试专题
《电子技术应用》特约专栏征稿
相关内容
改善电源噪声的最实用的方法,值得你收藏
什么是LED数码管显示稳压电源
几种稳压电路的总结解析
车载导航系统的设计架构、电路图都在这儿了
ROHM开创可从48V直接降压到3.3V的DC/DC转换器IC技术
Marvell助力三星推出零售LED改型灯泡系列产品
罗姆开发出业界顶级的超低VF 小型肖特基势垒二极管
测压系统信号的设计与仿真
电源电路相关电路图
更多 >>
IBM PC-XT型显示器的电源电路图
9W/9V输出开关电源电路图
高频开关电源电路图
LG PT-48A82背投彩电电源电路图
绝对可用A4开关电源:日立A3P-
压频变换电路
上传电路图
电路图分类
基础电路
模拟电路
数字电路
接口电路
线性放大
555电路
信号产生
电源电路
稳压电路
开关电源
电池电源
综合电源
传感器电路
温度湿度压力
速度角度位移
气体传感器
液体传感器
物理|光学
消费电子电路
手机电路
电脑电路
消费产品
通信电路
电话电路
遥控电路
无线通信
卫星通信
家用电器电路
厨房电器
房间电器
空调冰箱
电子钟表
音视频电路
音频电路
视频电路
游戏娱乐
控制电路
开关控制
定时控制
保护电路
综合控制
微机单片机电路
光电应用电路
新潮电子电路
电机控制电路
检测测量电路
医疗电子电路
安防电子电路
交通工具电路
工业自动化电路
PLC电路
电力电工电路
特殊应用电路
电子维修
其他行业电路
Copyright © 2005-
2024
华北计算机系统工程研究所版权所有
京ICP备10017138号-2
map