声光双控双向流水彩灯伴乐曲发声电路
2016-07-05 15:37
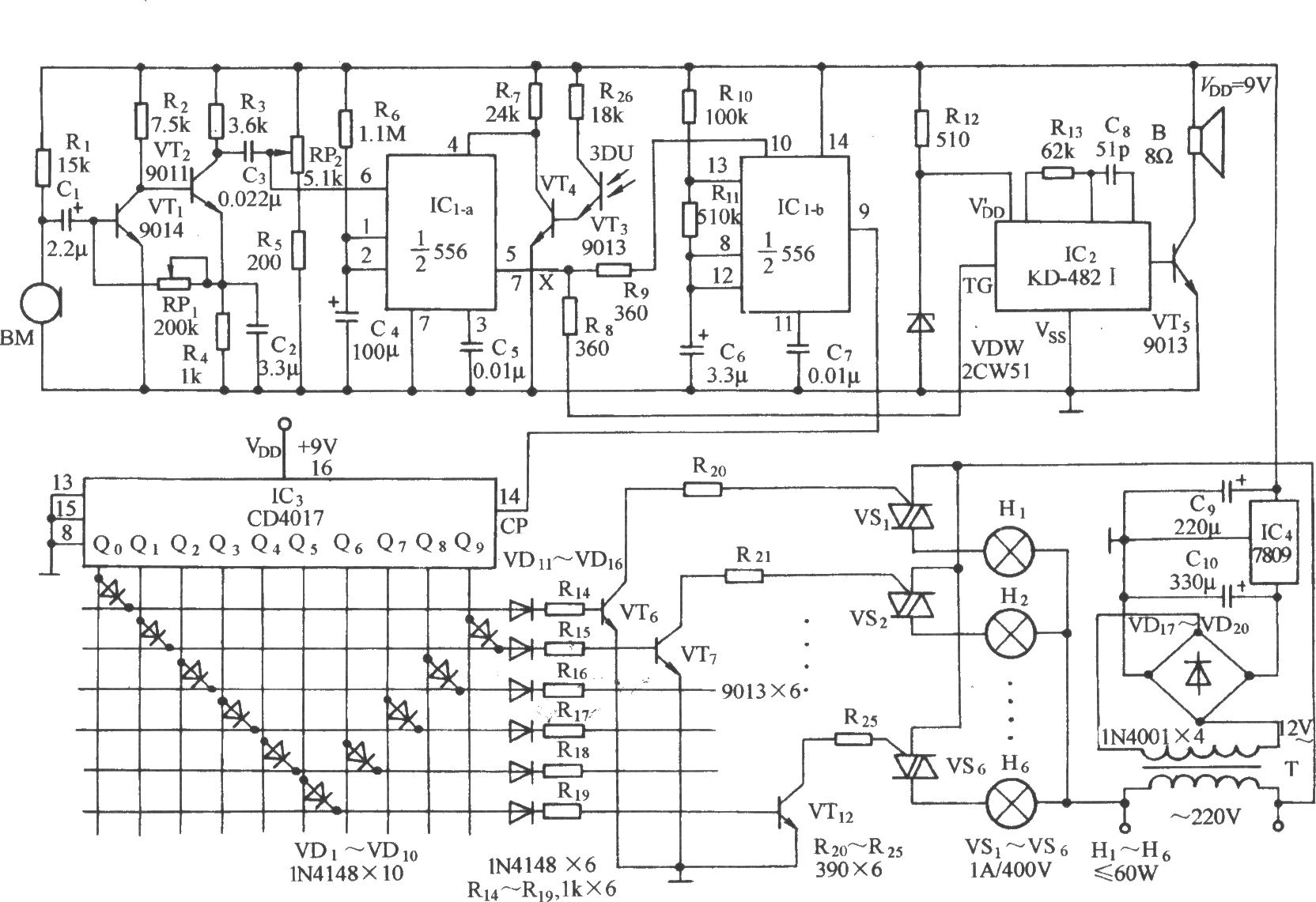
如图所示电路,它由声控电子开关、光控开关、单稳态触发器、可控式多谐振荡器、乐曲发声电路、计数/环行脉冲分配电路、六路彩灯驱动电路和交流降压整流电路等组成。它能在彩灯进行双向流水的同时,还伴有多首悦耳的乐曲,流光异彩,乐声悠扬。
如图所示电路,它由声控电子开关、光控开关、单稳态触发器、可控式多谐振荡器、乐曲发声电路、计数/环行脉冲分配电路、六路彩灯驱动电路和交流降压整流电路等组成。它能在彩灯进行双向流水的同时,还伴有多首悦耳的乐曲,流光异彩,乐声悠扬。
Copyright © 2005-2024 华北计算机系统工程研究所版权所有 京ICP备10017138号-2