声光双控八路彩灯伴12首乐曲发声电路(BH-SH-II)
2016-07-05 15:37
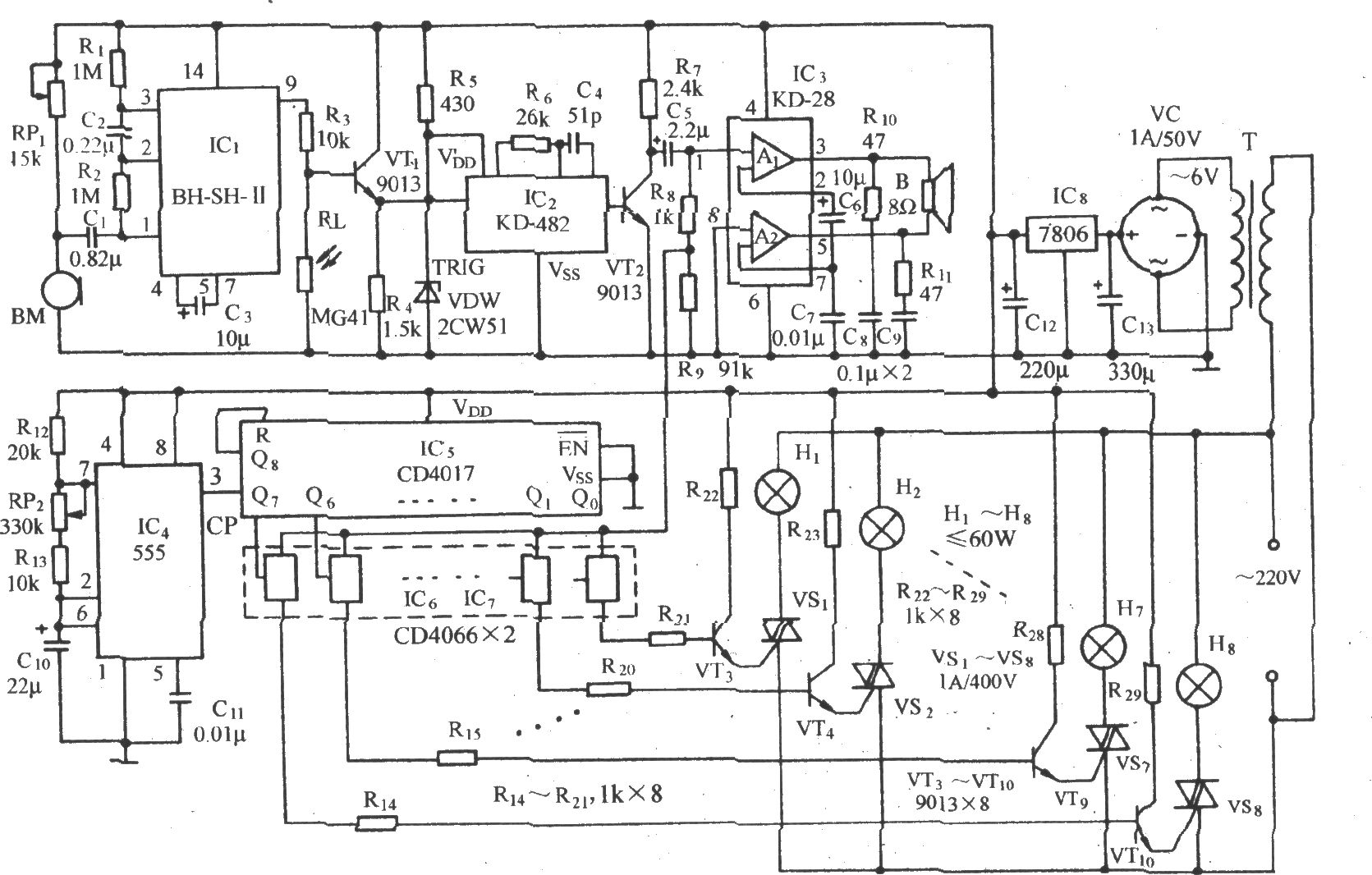
电路如图所示。它由声控电子开关、光控开关、乐曲发声电路、音频功放电路、多谐振荡器、时序分配电路、音频控制开关电路、可控硅驱动电路和交流降压整流电路等组成。该电路在播出世界名曲的同时,八路彩灯与乐声同步发光闪烁,流光异彩,变幻无常。
电路如图所示。它由声控电子开关、光控开关、乐曲发声电路、音频功放电路、多谐振荡器、时序分配电路、音频控制开关电路、可控硅驱动电路和交流降压整流电路等组成。该电路在播出世界名曲的同时,八路彩灯与乐声同步发光闪烁,流光异彩,变幻无常。
Copyright © 2005-2024 华北计算机系统工程研究所版权所有 京ICP备10017138号-2