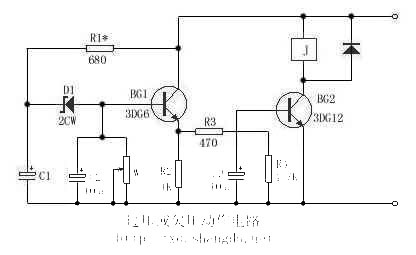
本电路由于精度高可用于对工作电压要求较严的电路或电气设备中,它的动作电压只差0.1伏,见图。
如设备的电源电压为12V,接入该电路,要求过压动作,只要调节W使继电器J刚好在12V不动作,当电源电压上升为12.1V时断电器就会吸合。反之如要求欠压动作,只要调节W使继电器在12V刚好吸合,当电源电压下降到11.9V时继电器便释放。利用继电器的动作接通报警电路或切断电源。
动作电压范围和相应的D1稳压值可参见附表。动作电压改变时R1应作适当调整。如电源电压太高,继电器的工作电压较低,可适当串电阻解决。
动作电压范围 : 9~13V ---- 13V~18VD1稳压值 : -- 7.5~9V ---- 9.5~12V
如设备的电源电压为12V,接入该电路,要求过压动作,只要调节W使继电器J刚好在12V不动作,当电源电压上升为12.1V时断电器就会吸合。反之如要求欠压动作,只要调节W使继电器在12V刚好吸合,当电源电压下降到11.9V时继电器便释放。利用继电器的动作接通报警电路或切断电源。
动作电压范围和相应的D1稳压值可参见附表。动作电压改变时R1应作适当调整。如电源电压太高,继电器的工作电压较低,可适当串电阻解决。
动作电压范围 : 9~13V ---- 13V~18VD1稳压值 : -- 7.5~9V ---- 9.5~12V
