在使用电熨斗时,由于电熨斗没有安全保护装置,如果稍不注意就会熨坏衣物。为此,在YK3-50D型500W自动调温电熨斗的基础上装置了一个安全控制电路,制成一个安全型自动调温电熨斗。该电熨斗如放在衣料上,人离开后又没关闭,经过约2min它会自动将电源切断,就可避免烫坏衣物。如果使用完毕,把它竖在桌面上而忘记关闭时,过15min它也会自动切断电源。这样既安全,又省电。该熨斗因安全控制电路动作而停止工作后,如使用者还想使用时,只需将手握上手柄,保护电路复位,熨斗就会自动开启工作,使用极为方便。
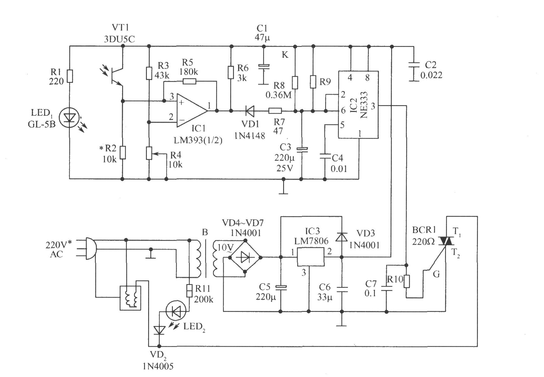
元器件选择:IC1(LM393N)是一块高精度双电压比较器,引出端的功能框图如图所示,该电路中只使用其中一个比较器。BCR1可选用耐压大于400V,额定电流视具体电熨斗功率而定,并留出较大余量。这里选用6A的,并安装一块30mm×30mm×2mm的散热用铝扳。LED1可选用SE303等红外发光二极管。C3电容的漏电越小越好,最好能选用钽电解电容。其他元器件型号及参数见图,均以选用超小型元件为宜。
