AET网站
资源下载
技术应用
资 讯
电路图
博 客
小 组
云课堂
视频
大学堂
PCB技术中心
登录
|
注册
电路图
您的位置:电子技术应用
电路图频道
控制电路
综合控制
进入订阅kaiyun官方注册杂志
2025年数据要素治理学术研讨会
kaiyun官方注册全年合订本-电子版
点击了解订kaiyun官方注册杂志送开发板活动
新式冲床程序控制器电路
2016-07-05 15:37
关键词:
控制电路
电路
控制器
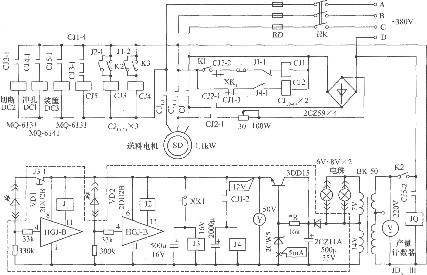
该装置是对老式冲床的改造过程中而产生的。它适用于冲制和切断以带状型钢为原料的产品,具有简易、可靠、抗干扰,能按光电信号带的信息自动加工产品等优点。该装置电路上图所示。光电信号带的跟读机构,是由两只6V~8V电珠(不必聚光)和两只光敏二极管及其附件组成。其示意图下图所示。光电信号带是用1.5mm厚的黑色胶带粘制而成。其每个程序的信息位置见下图。
何为现代数字城市?
点击查看ChinaAET Qorvo QSPICE知识专区
点击了解国有企业数字化转型专题
欢迎查看AET双碳专题
控制电路相关文章
更多 >>
入门:何为模拟开关?
集电极开路输出在大电流负载控制电路中的应用介绍
IGBT的作用和主要应用领域
IGBT用途及作用优点主要应用领域有哪些
关于电路设计中的电机过载保护电路,你了解吗
基于同步Buck电路的小功率电子负载设计
电路板中的主要功能解析
2017年移动通信世界大会:全新博世交互式激光投影微型扫描仪BML050
控制电路相关电路图
更多 >>
农田排涝自动控制电路
汽车天线自动伸缩控制电路
汽车刮水器控制电路
慢扫描刮水器控制电路
延时动作风挡刮水器控制电路
继电器按钮多地控制电路
门电路多地控制电路
交流接触器检测控制电路
上传电路图
电路图分类
基础电路
模拟电路
数字电路
接口电路
线性放大
555电路
信号产生
电源电路
稳压电路
开关电源
电池电源
综合电源
传感器电路
温度湿度压力
速度角度位移
气体传感器
液体传感器
物理|光学
消费电子电路
手机电路
电脑电路
消费产品
通信电路
电话电路
遥控电路
无线通信
卫星通信
家用电器电路
厨房电器
房间电器
空调冰箱
电子钟表
音视频电路
音频电路
视频电路
游戏娱乐
控制电路
开关控制
定时控制
保护电路
综合控制
微机单片机电路
光电应用电路
新潮电子电路
电机控制电路
检测测量电路
医疗电子电路
安防电子电路
交通工具电路
工业自动化电路
PLC电路
电力电工电路
特殊应用电路
电子维修
其他行业电路
Copyright © 2005-
2024
华北计算机系统工程研究所版权所有
京ICP备10017138号-2
map