本文主要介绍充电器IC的功率路径特性。功率路径常常以不同的名称出现,另外也有多种实现方案。系统设计人员因此可能困扰于如何在不同方案之间进行权衡比较。功率路径的大致定义是能够提供以下一种或多种的优势:
1. 系统与电池之间功率共享
2. 为无电池的系统供电
3. 为电池完全耗尽的系统供电
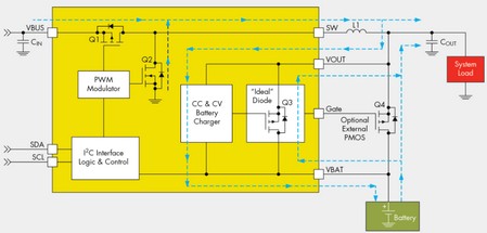
图1的模块示意图是一个使用“理想”二极管的功率路径的典型实现方案。电流由箭头标识,可看出“理想”二极管 (不论是内部还是外部) 有助于电流的适当控制。

这个实现方案虽然能够满足功率路径的标准,但实际上二极管不可能是真正“理想”的。例如,一块这样IC 的内部二极管实际上是一个电阻值一般为 180m 的 PMOS,这意味着电池与系统负载之间始终存在一个 180m 的耗能串联组件,其在电池大电流耗电 (比如 GSM 脉冲) 期间会产生相当可观的额外功耗。采用并联 PMOS 开关可以减小这个阻抗值,但同时也会增加解决方案的尺寸和成本。
图2的实现方案不同于图1。图2中的电路虽然表面上看来似乎没有功率路径功能性,但事实上它几乎能够满足所有的需求。另外,它还有一大好处,即系统负载和电池之间没有耗能串联组件。
图1.采用“理想二极管”的功率路径实现方案

图2.FAN5400模块示意图
系统与电池功率共享
系统与电池间的功率共享,意味着在输入功率不足以同时为系统供电和电池充电的情况下,功率可被控制或优先供给系统。
FAN5400的典型配置如图3所示,其中,系统与电池并联连接。这种配置的功率控制方式类似于功率路径,有时会让人感到混淆,故下面给出了基于真实电池容量和输入电源数目的实际情况。

图3.典型应用电路,系统与电池并联
实例1:1500mAh 电池 (电池的1C最大充电电流能力 为1500mA),输入电源为 5V/ 500mA 的USB 2.0
情况A) 在 3.6V和系统负载400mA接通的情况下,部分充电的电池。
在系统负载接通之前,充电器已经处于CC模式。由于输入电源为5V 500mA,电池电压为3.6V,故大约有632mA的电流可用于电池充电。这个数值是考虑到充电器转换效率以及降低电压时获得的输出电流倍增因子而计算出的。
(1)由本例中的这些数值,可得5V/3.6V•500mA•91%=632mA。从图4中可发现 91%效率数据点。

图4. FAN5400 的转换效率与电池电压及VBUS电压的关系
当系统负载接通时,400mA的电流转向系统,只剩下232mA用于电池充电。这就相当于功率控制(power steering);对于充电器来说,系统的优先级高于电池。在系统负载关断时,全部的 632mA 电流再一次流向电池。如图3所示,FAN5400 的优点在于系统和负载之间没有耗能串联组件。
情况B) 在 3.6V和系统负载 2000mA接通的情况下,部分充电的电池。
在系统负载接通之前,与情况A类似,充电器已经处于CC 模式下,并把所有输入功率用于632mA 的电池充电。当系统负载接通时,632mA的电流转向系统,余下的 1368mA 负载电流由电池提供。
这相当于功率控制;对于充电器来说,系统的优先级高于电池。在系统负载关断时,全部的632mA电流再一次流向电池。同样的,图3所示电路具有一个优点,即在系统和负载之间无耗能组件。
情况C) 在 4.2V和系统负载 400mA 接通的情况下,完全充电的电池。
在系统负载接通之前,充电器是关断的。当负载接通时,所有系统功率首先来自于电池。一旦VBAT < VOREG - VRCH,充电器便会启动。VRCH 是再充电阈值,为120mV。由于输入电源为 5V 500mA,充电器能提供的最大可用电流为 5V/4V•500mA•92%=575mA (这里假设电池电压为4V)。充电器启动时,充电器的充电电流应该为 575mA。不过,由于系统负载仍然存在,实际上只有 575mA-400mA=175mA 流入电池。
这相当于功率控制;对于充电器来说,系统的优先级高于电池。在系统负载关断时,全部的 575mA电流流向电池,直到电池进入CV模式,这时,充电电流开始减小。同样的,图3所示电路具有一个优点,即在系统和负载之间无耗能组件。
情况D) 在 4.2V和系统负载 2000mA接通的情况下,完全充电的电池。
在系统负载接通之前,充电器是关断的。当负载接通时,功率首先来自于电池,而电池充电器几乎立即启动,并进入C C模式。这是因为锂离子电池一般都有一个150mΩ的输出阻抗,这个阻抗几乎立刻使 VBAT < VOREG - VRCH。类似于情况 C,充电器试图以 575mA 的电流为电池充电 (实际上会稍高于 575mA,因为这种情况中电池电压比情况 C 的低,且倍增因子略高。不过,由于这是演示实验,所以可以忽略不考虑)。充电器试图充电,但由于系统负载为2000mA,575mA 的电流流向负载,剩余1425mA的系统负载电流由电池提供。
这相当于功率控制;对于充电器来说,系统的优先级高于电池。在系统负载关断时,全部的575mA 电流流向电池,直到电池进入 CV 模式,这时,充电电流开始减小。同样的,图3所示电路具有一个优点,即在系统和负载之间无功耗组件。
实例2:700mAh 电池 (电池的1C最大充电电流能力 为700mA),输入电源为5V /900mA 的AC/DC 适配器,或 5V/900mA的USB 3.0
情况A) 在 3.6V和系统负载400mA接通的情况下,部分充电的电池。
在系统负载接通之前,充电器会处于 CC 模式。由于电池电压为3.6V,故有5V/3.6V•900mA• 91%=1138mA的电流可用于电池充电。然而,电池存在700mA的最大1C充电电流的限制,因此充电器设置为700mA充电。相比实例1,实例2的独特之处在于:在1C放电速度的条件下,输入电源能够提供的功率比电池能够接受的更大。当系统负载接通时,400mA转向系统,只剩下300mA为电池充电。
有些设计人员可能感到这一点并不合意,因为输入电源没有充分被利用,达到电池和系统负载能够接受的总和的程度。一种解决方案是把系统负载与 CSIN 连接,如图5所示。

图5. 系统负载与CSIN相连接的应用电路
系统负载与 CSIN 相连接使得 AC/DC 适配器或 USB 电源甚至能够以比电池的1C级更高的最大功率级来提供电流。在这种配置中,在负载接通之前,电池以 700mA 的1C最大充电能力进行充电。当 400mA的系统负载接通时,整个400mA的系统负载由充电器供电,电池继续在 700mA的电流下充电。
这种配置的一个缺点是在电池与系统负载之间的路径上始终存在一个68mΩ的耗能串联组件。这类似于图1所示的功率路径实现方案中的情况,不过,FAN5400中的68m大大低于某些带功率路径的产品中的180m。
情况B) 在 3.6V和系统负载 2000mA接通的情况下,部分充电的电池。
在系统负载接通之前,充电器会处于 CC 模式,并以700mA的电流为电池充电,与情况 A 类似。当系统负载接通时,如果使用图3中的配置,由充电器为系统负载提供700mA的电流,其余1300mA 由电池提供。
如果使用图5中的配置,由充电器为系统负载提供 1138mA 的电流,而其余 862mA 由电池提供。
这两种配置都相当于功率控制;但在图5的配置中,所有输入功率都被使用。这里需要权衡的是电池和系统负载之间的68mΩ串联组件。在两种配置中,一旦系统负载关断,700mA都流向电池。
情况C) 在 4.2V和系统负载 400mA 接通的情况下,完全充电的电池。
在系统负载接通之前,充电器是关断的。当负载接通时,系统功率首先来自于电池。只要VBAT < VOREG - VRCH,充电器就会启动,VRCH 是再充电阈值,为120mV。由于输入电源为5V 900mA,充电器能提供的最大可用电流为 5V/4V•900mA•92%=1035mA (这里假设电池电压降至为4V)。充电器启动时,充电器试图以 700mA的充电电流为电池充电。不过,由于系统负载仍然存在,故若采用图3中的配置,实际上只剩下300mA为电池充电。
如果采用图5中的配置,当负载接通时,635mA的电流流向电池,由充电器为系统负载提供400mA的电流。而充电器输出电流共为1035mA,故这是很好理解的。一旦系统负载关断,全部700mA电流流向电池直到电池进入CV模式;这时,充电电流减小。需要权衡的是电池和系统负载之间的68mΩ串联组件。
情况D) 在 4.2V和系统负载 2000mA接通的情况下,完全充电的电池。
在系统负载接通之前,充电器是关断的。当负载接通时,若采用图3的配置,功率首先来自于电池,而电池充电器几乎立即启动,并进入CC模式。这是因为锂离子电池一般都有一个150mΩ的输出阻抗,该阻抗几乎立刻使 VBAT < VOREG - VRCH。就如 情况C一样,充电器试图以700mA的电流为电池充电。但由于系统负载为 2000mA,因此 700mA的电流从充电器流向负载,剩余1300mA的系统负载电流由电池提供。
如果采用图5的配置,当负载接通时,1035mA的电流从充电器流向负载,剩余965mA的电流由电池提供。当系统负载关断时,700mA电流流向电池,直到电池进入CV模式,这时,充电电流开始减小。同样的,这里需要权衡的是电池和系统负载之间的 68mΩ串联组件。
为无电池或深度放电的系统供电
在VBUS POR之后,FAN5402 和 FAN5405 利用缺省参数继续充电,把VBAT调节至3.54V,直到主处理器发出命令或15分钟的看门狗定时器到时限。采用这种方法,FAN5402/05 在无电池下也能够启动系统。
不过,在电池深度放电的情况下,电池电压低于系统负载所需的供电电压,图3和图5的功率路径实现方案无法启动系统。
相反,即使在电池电压大大低于系统负载工作所需电压时,图1中实现的功率路径仍然能够为系统供电。这是图1电路与FAN5400相比的主要优势。不过,很重要的一点是,放电周期内的曲线斜度必需极为陡峭,这意味着在数秒内电池电压就能够上升到满足最小系统负载要求的水平。
图6所示为充电的周期行为,为一个普通电池充电至稳定的 3.4V 所需的时间为 40 秒钟。这个过程的解释如下。
(A) 当VBAT > 3.4V时,处理器被唤醒,这种情况在 VBUS 插入大约 15 秒钟后出现。
(B) 在处理器对 IC 程序设计以获得更大充电电流后约 1 秒钟,电池保护 FET 关断。这会造成 VBAT下降 (不再有 FET 体二极管与 VBAT 串联)。

图6. 深度放电电池的电荷特性
总结
在电池电量极低或深度放电时,图 2 所示的 FAN540X 部分功率路径虽然也会出现无法立即为系统负载供电的情况,但对普通手机电池来说这只是 40秒而已。在这一缺点与 FAN540X 提供的优势之间进行权衡是很重要的。本文详细讨论了这种优势,结果显示如图 3 所配置的 FAN5400在电池和系统负载之间没有耗能串联组件,而且能够提供两个更重要的动态功率路由优点:系统与电池之间功率共享;以及为无电池的系统供电。
