基于 RFFC2071的变频器设计
摘要: 结合RFMD公司最新的高集成度,高线性ICRFFC2071(包括宽带VCO,PLL和泪频器)以及其他各类器件产品,为客户提供最优设计方案,缩短研发周期,以便能更好的服务客户。
Abstract:
Key words :
•目的
结合 RFMD公司最新的高集成度 ,高线性 IC RFFC2071(包括宽带 VCO, PLL和泪频器)以及其他各类器件产品,为客户提供最优设计方案,缩短研发周期,以便能更好的服务客户。
•应用范围
主要应用于通信市场中各频段室内、室外覆盖用直放站及其它频率变换应用等。
•优势
具有低功耗 , 小体积 ,应用简单的特点 , 具有良好的性能指标 , 包括线性 ,相噪等。
•技术指标要求
一、端口特性
•供电 5V
•输入 RFIN,IFIN
•输出 IFOUT,RFOUT
•封装尺寸 :50*40*20mm(L*W*H)
二、射频特性
•输入功率: ≦-10dBm
•增益:-5dB到+5dB
•控制线 DATE,CLK,ENX, ENABLE, MODE
•射频工作频段 30M-2700MHz
•VCO频率范围 85MHz-2700MHz
•中频声表中心频点 :120MHz(70/140M可选),声表时延≦3μS
基本原理 :
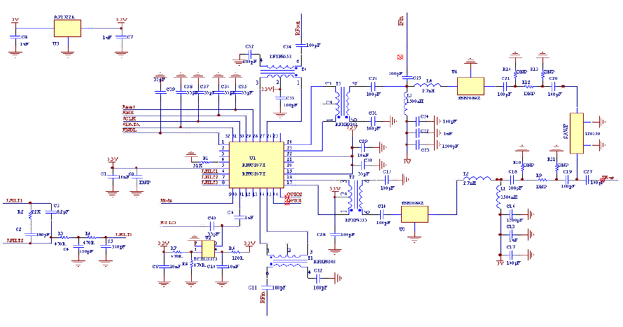
输入信号下变频到 120MHz中频,经过中频放大 , SAWF滤波, 再放大 , 上变频到与输入信号一致的频点 . 如需改变 IF频率,只需更改 SAWF及本振频率即可实现 . 原理图如下 :

点击图片查看大图
在此设计中 , 将用到 RFMD的以下器件 : RFFC2071: 1Pcs RFXF9503:2Pcs RFXF8553:1Pcs RFXF6553:1Pcs SBB2089Z:2Pcs.
其他关键器件 : SAWF(120MHz) TCXO(26MHz) LDO(5V to 3V)
其他关键器件 : SAWF(120MHz) TCXO(26MHz) LDO(5V to 3V)

RFFC2071基本框图 :
RFFC2071功能简介 :应用范围 :
. 本振频率范围 : 85-2700MHZ. .CATV前端 . 小数分频 ..数字电视直放站 . 频率步进 :1.5Hz. .移动直放站 . 全集成低相噪 LO和 LO缓冲放大 . .WiMax/LTE . 高线性 RF泪频器..卫星通讯 . 泪频器频率范围 : 30-2700MHz. .点对点通信 . 高 IIP3(+23dBm). .软件无线电 . 泪频器偏置可调 , 以满足低功率应用 ..频率变换器 . 全双工模式 . . 供电电压 : 2.7V-3.3V. . 低电流消耗 . . 3或者 4线串口编程界面 . . 工作温度 : -400C-+85 0C
RFFC2071功能简介 :应用范围 :
. 本振频率范围 : 85-2700MHZ. .CATV前端 . 小数分频 ..数字电视直放站 . 频率步进 :1.5Hz. .移动直放站 . 全集成低相噪 LO和 LO缓冲放大 . .WiMax/LTE . 高线性 RF泪频器..卫星通讯 . 泪频器频率范围 : 30-2700MHz. .点对点通信 . 高 IIP3(+23dBm). .软件无线电 . 泪频器偏置可调 , 以满足低功率应用 ..频率变换器 . 全双工模式 . . 供电电压 : 2.7V-3.3V. . 低电流消耗 . . 3或者 4线串口编程界面 . . 工作温度 : -400C-+85 0C

•实物:
•主要测试数据 :
1 900MHz测试数据 :测试条件 : CW信号从 J1口输入 , 频率

960MHz, 输入功率 :-20dBm设置 Lo 信号为 1080MHz,锁相环环路带宽为 120K.测试结果 :输出功率为 -16.52dBm, 增益:+3.48dB
相位噪声测试数据 :




此 900MHz测试结果如下 :
|
||||||||||||||||
2: 2GHz测试数据 :测试条件 :信号从 J1口输入 , 频率 2000MHz, 输入功率 :-20dBm
设置 Lo 信号为 2120MHz, 锁相环环路带宽为 120K.测试结果数据 :输出功率为 -22.99dBm, 增益:-2.99dB


相位噪声测试数据 :



此内容为AET网站原创,未经授权禁止转载。
