0 引言
硅电容压力传感器是利用硅基材料, 应用电容原理, 采用MEMS 工艺制作的一类新型压力传感器。因其具有稳定性好, 非线性和可靠性优越的性能被广泛用于工业控制和测量领域。但是差动电容式压力传感器的输出差动电容信号通常都非常微弱, 因此, 如何将微小电容变化量检测及转换为后续电路容易处理的信号至关重要。目前, 比较常用的检测调理电路如谐振法、振荡法、开关电容法、AC 电桥法、运算放大器检测法等。这些调理电路都是采用分离元件设计而成的, 而文中将采用一款电容专用检测转换芯片CAV424作为调理电路的核心部件。实验表明该电路稳定性高, 功耗低, 且非线性度在02%~ 0 1%, 非常适合使用干电池供电的仪表仪器。
1 CAV424工作原理
1. 1 测量原理
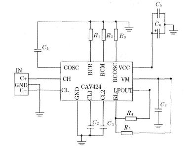
CAV424是专门用于电容检测转换的集成芯片, 其工作原理图及外围连接图如图1所示。

图1 CAV424工作原理图及外围连接图
由图1可知, 通过电容C osc调整参考振荡器的频率来驱动2个构造对称的积分器并使它们在时间和相位上同步。2 个被控制的积分器的振幅分别由电容C X1和C X2来决定, 这里C X1作参考电容, C X2作为测量电容。由于积分器具有很高的共模抑制比和分辨率, 所以2个振幅的差值所提供的信号就反映出2个电容C X1和C X2的差值。这个电压差值通过后面的有源滤波器滤波为直流电源信号(整流效应), 然后送到可调的放大器, 调整RL 1和RL 2的值, 可得到所需要的输出电压值。如果2 个电容C X1和C X2值相同, 那么经过整流和滤波得到的一个直流电压信号就是零。如果测量C X2电容改变了△C X2, 那么得到的输出电压与之是成正比的。如果2个电容C X1和C X2值不相同, 那么当C X2 = 0时, 在输出端得到的是一个偏置值, 它始终是叠加在直流电压信号上的。
1.2 测量输出
根据CAV424工作原理及外围电路连接图, 可得测量输出表达式:

这里取ICX1= ICX2= IC, 所以输出表达式( 1)可简化为:
![]()
式中:
![]()
VM 为参考电压2 5 V; Ic 为2个积分器的充电电流, 这里取常数5 A; fOSC为参考振荡器频率范围, 其由被测电容的最小值决定。
2 硬件电路及软件设计
2. 1 系统设计
该系统主要以CAV424检测芯片和微处理器控制模块为核心, 另外还有输出显示模块以及电源模块等。系统框图如图2所示。

图2 系统框图。
CAV424检测芯片在系统中主要任务是将传感器的差动电容信号转换为可测的电压信号。差动式压力传感器的低压端连接C X1参考电容端, 高压端连接C X2被测电容端, 这样连接可以保证输出电压始终为正。
2. 2 电容检测电路设计
根据硅电容压力传感器核心器件可看成由中心可动电极和两边的固定电极组成的2个可变电容, 其敏感电容可以简单地认为是平板电容, 而平板电容公式为:
![]()
并且将C X1参连接到差压的高压端, C X2连接到低压端。由此可得C X1参和C X2表达式:
![]()
因此可得式( 2) 最终表达式:
![]()
式中: ε为两极板间介质的介电常数; S 为两极板相对有效面积; δ为两极板的间隙。
因此, 在小位移情况下, 外加压力和△δ成比例关系, 可见电容的倒数差与输入压力成线性关系。所以文中将CAV424的CX 1作为参考电容端连接到差压的高压端是合适的, 这样的线性关系减少了系统误差的影响, 提高了系统的可靠性和准确性。CAV424检测转换原理如图3所示。

图3 CAV424检测原理图
2.3 控制及显示电路设计
控制显示电路以单片机为核心, 选用PIC16F877单片机为控制器, 其内部含有10位高精度A /D转化器, 能够直接处理模拟电压, 调整CAV424的GLP , 可以使输出电压范围在2 5~ 35V 之间, 满足单片处理信号的要求。显示器件选用LCM 046液晶模块, 其功耗低, 工作电流只有μA级, 并且其与处理器连接简单。连接图如图4所示。

图4 液晶连接图
2.4 软件设计
软件设计主要包括A /D 转换程序和LCM 046 数据显示两部分。另外还有非线性补偿部分, 在线性不好的情况下可以采用插值法进行必要的线性补偿。软件流程图设计如图5、图6、图7所示。

3 实验与结果分析
试验中差动式电容传感器的低压端连接CAV424的C X2管脚, 高压端连接C X1管脚。根据差动电容值的变化范围, Cosc这里取82 pF, 则fOSC = 29. 036 kH z;GLP = 1 +RL1/RL2中的RL 1, RL2分别取300Ω 和100 Ω , 这样使得CAV424输出的电压范围在25~3 75 V, 在ADC 模拟输入范围内。试验中选取两种量程的电容传感器作为实验的测试对象, 分别是130 Pa 和10M Pa 两种。
在实验环境相同情况下, 实验测得常温下数据如表1、表2 所示。
表1 130 Pa对应输出电压值

表2 10MPa对应输出电压值

从表1、表2可以看出实际测量值与理论值差值范围在0 001 47~ 0000 3, 误差小于02%, 且线性也比较理想。整体性能符合实际要求, 因此利用1片CAV424作为测量电路检测前端是可行的, 有很好的实用性。
