本文设计一种基于Multisim的汽车尾灯控制设计,要求实现汽车左转弯、右转弯、停止等条件下尾灯的点亮与熄灭情况。Multisim具有电脑模拟各种电路功能,其运用各种仿真器件可达到现实器件同样的功能效果。
设计要求
假设汽车尾部左右两侧各有三个指示灯(用发光二极管模拟)
1、汽车正常运行时指示灯全灭;
2、左转弯时左侧3个指示灯按左循环顺序点亮;
3、右转弯时右侧3个指示灯按右循环顺序点亮;
4、临时刹车时,所有指示灯同时闪烁。
设计内容包括运用主从JK触发器构成一个3进制计数器,为汽车尾灯按左(右)循环闪烁控制电路的设计提供脉冲;并使用74LS138D3线-8线译码器来控制指示灯的亮灭情况。设计一个开关控制电路,来控制尾灯的闪烁,并决定74LS138D译码器的工作情况。

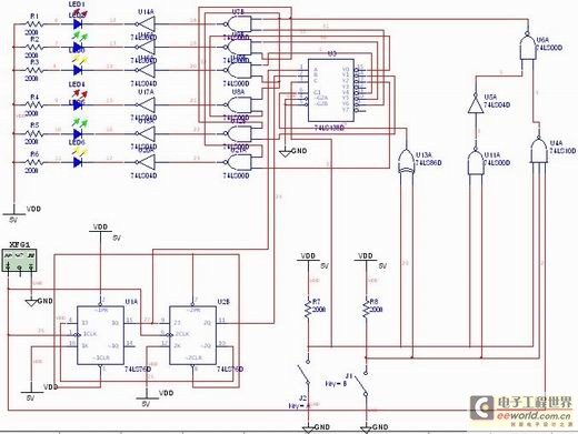
总电路图
1.汽车尾灯控制电路

图1 汽车尾灯控制框图
图一为汽车尾灯控制电路方框图,其中比较复杂的是三进制计数电路和译码电路。开关控制电路由2个开关控制,通过控制对译码电路提供的信号来控制驱动电路;三进制计数器电路由2个主从JK触发器构成,通过主从JK触发器的特性构成时序逻辑电路来实现三进制计数;译码电路采用74LS138D译码器,使用3线8线译码器可以控制8个端口的输出,而本实验只需要使用6个端口,其余两个端口闲置。通过三进制计数器和开关控制电路来控制译码器6个端口的逻辑状态;驱动电路采用常用的LED管,采用共阳极形式,LED管的正极接+5V电压,负极通过驱动电路来控制LED的亮灭情况。
2.电路结构与原理图
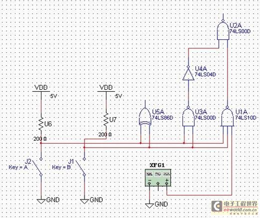
(1)开关控制电路(如图2)

图2 开关控制电路
开关两端一端接高电平,一端接地(低电平)。74LS86D与74LS138的输入控制端连接,当开关同时闭合或断开的时候,输入相同,74LS86输出为“0”,则74LS138不译码。若两开关同时断开,则74LS04D的输出为“1”;而74LS10D接有CP脉冲,所以此时74LS00D的输出完全决定于CP脉冲;当两开关同时闭合,74LS00D输出为“1”; B开关打开;B开关闭合,A开关打开时的分析也按照上面的方法来分析实现。
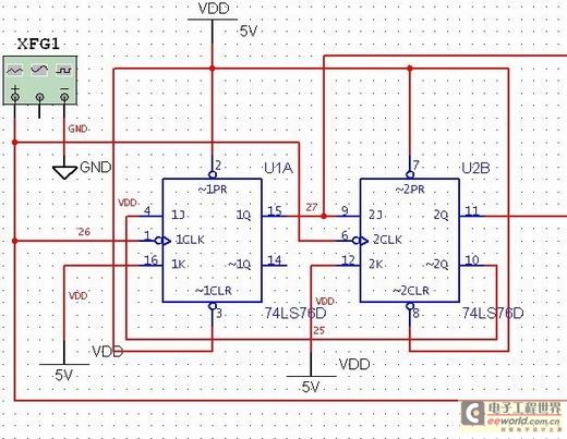
(2)三进制计数器电路(如图3)

图3 三进制计数器电路
三进制计数电路由2个主从JK触发器构成。第一个主从JK触发器的输出Q1端直接接入74LS138译码器的输入端,第二个主从JK触发器的输出Q2端输入也直接接入74LS138的输入端,同时,第二个主从JK触发器的另一端输出直接作为第一个主从JK触发器的J端输入,注意,Q2应比Q1的权高。并且,两个主从JK触发器的K端输入都是接的高电平,这样就能使变化后的脉冲的周期为3,从而实现了三进制计数。
(3)译码电路(如图4)

图4 译码电路
74LS138译码器是一种经常使用的3线8线译码器,如图所示,4、5端接地,6端接控制电路提供的控制信号,1、2、3分别第一个和第二个主从JK触发器的输出信号Q1、Q2、和控制电路的控制信号。由于只要求有6个指示灯,所以在74LS138的输出端只接了6个端口(左转弯:Y0 Y1 Y2;右转弯 :Y4 Y5 Y6)用以控制信号灯。并且,按照以下真值表来实现。

(4)驱动电路:如图5

图5 驱动电路
使用发光二极管来显示运行结果。发光二极管正端接5V电源,当非门的右边输入的是高电平,则经过非门以后变成低电平,则发光二极管亮;当非门的右边输入的为低电平,则经过非门以后变成高电平,则发光二极管熄灭。
3.计算、仿真的过程和结果
在各个情况下电路运行结果:
○1 当A开关闭合,B开关打开(即逻辑10)时的运行结果如图:

图6 A开关闭合,B开关打开运行结果图
○2 当A开关打开,B开关闭合(即逻辑01)时的运行结果如图:

图7 A开关打开,B开关闭合运行结果图
○3 A、B开关同时闭合(即逻辑11)时的运行结果如图:

图8 A、B开关同时闭合运行结果图
○4 A、B开关同时打开(即逻辑00)时运行结果如下:

图9 A、B开关同时打开运行结果图
4.元器件清单

5.设计和使用说明
这次设计是基于计算机Multisim仿真软件进行仿真的,通过开关A、B实现状态的转换,A、B同时闭合相当于汽车刹车,六个指示灯都同时闪烁;A、B同时断开相当于汽车正常运行,所有指示灯都熄灭;A闭合、B断开相当于汽车左转弯,左边三个指示灯按左循环闪烁;A断开、B闭合相当于汽车右转弯,右边三个指示灯按右循环闪烁。“XFGI”频率取60HZ比较合适。所以该设计基本具备了常用汽车尾灯控制的基本功能,实现了转弯,刹车指示的功能,具有一定的使用价值。
设计总结
在本设计当中,比较困难的板块就是设计三进制计数器电路,还有控制电路以及它与译码器之间的连接问题是比较繁琐的,我认为在开关A端与译码器端口C连接,并且输出舍去Y3是很巧妙的。还有在译码器与驱动电路的连接中有一个小小的细节,就是按要求左边的指示灯应按左循环的方式闪烁,即是由D2到D0依次闪烁,于是译码器输出端口Y0、Y1、Y2应依次接指示灯D2、D1、D0。
