三阶互调失真会降低通信系统的性能。发射信号中过大的三阶互调产物会干扰其它的接收机,最终造成接收机无法正常工作。通常,设计者较为关心有源器件的互调测试。但是随着通信系统的发展和系统质量的提高,对无源互调的测量也越来越重视了。
WCDMA系统的无源互调
在GSM900/1800和800MHzCDMA通信系统中,由发射频段产生的三阶互调产物会落入到它们各自的接收频段。而WCDMA频段则不同,其发射频段(2110MHz~2170MHz)产生的三阶互调产物不会落入到其自身的接收频段(1920MHz~1980MHz),而会落到发射频段。通过以下数学计算可以来验证这个现象。
三阶互调产物FIM3=2F1-F2,其中F1=[2110、2170],F2=[2110、2170]。要证明FIM3≠[1920、1980],只要求出FIM3的取值范围,再看这个集合与[1920、1980]是否有交集即可。
要求FIM3的取值范围,关键要求出其最小值FIM3(min)和最大值FIM3(max):FIM3(min)=2F1min-F2max=2×2110-2170=2050;FIM3(max)=2F1max-F2min=2×2170-2110=2230。可见,FIM3=[2050、2230]与[1920、1980]无相交部分,也就是说FIM3≠[1920、1980]。
通过计算工具也可以表征WCDMA频段三阶互调的变化趋势,这种变化趋势与上述计算结果是一致的,见图1所示。
图1a表示了当F1=2110.0MHz,F2从2110.0MHz向2170.0MHz方向变化时,IM3从2050.0向2110.0MHz的变化趋势;图1b表示了当F1=2110.0MHz,F2从2170.0MHz向2110.0MHz方向变化时,IM3从2230.0向2110.0MHz的变化趋势。

从以上情况可以发现,无论F1和F2在2110.0MHz~2170.0MHz范围内如何变化,其IM3均不会落入到1920.0MHz~1980.0MHz频段,而会落到2050.0MHz~2170.0MHz频段。此外,WCDMA系统的七阶互调会落入其接收频段,如IM7=4×2110-3×2170=1930MHz,有关这个问题将另文讨论。
在WCDMA系统中,如果在发射频段产生一个-110dBm的无源互调信号,也就是干扰信号,这可能会给系统带来影响,因为这个数值已经大于系统中有用信号的最小幅度了。
WCDMA系统发射频段的无源互调测量
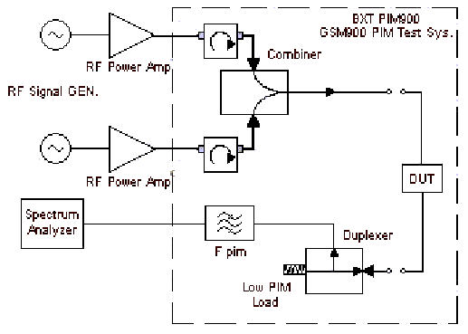
在GSM900/1800和800MHzCDMA通信系统中,由发射频段产生的IM3会落入到各自的接收频段。在这三种系统的无源互调测量系统中,通常采用双工器和滤波器来提取IM3值。图2是一个典型的GSM900接收频段的二端口器件无源互调测量系统(BXTPIM900)。当F1和F2通过DUT时,DUT的输出存在4个频率分量F1、F2、2F1-F2和2F2-F1,其中F1和F2直接被大功率低互调负载所吸收,而2F1-F2和2F2-F1则被双工器提取出来,滤波器则是为了进一步滤除F1和F2,以提高频谱分析仪的动态范围。由于三阶互调产物全部落入接收频段,故可以采用标准的双工器和滤波器。

图2BXTPIM900二端口无源互调测量系统
而WCDMA频段则不同,从上述分析中我们发现,其发射频段(2110MHz~2170MHz)产生的IM3值落到了发射频段,也就是说IM3值和F1及F2靠的很近。在这种情况下,无法采用双工器将IM3提取出来,而要采用其它方法。
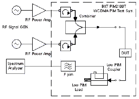
图3参照了IEC推荐的发射频段IM3测试方法。二个46dBm的CW信号分别通过合路器合成到一条传输线中并加到DUT上,合成信号通过DUT后被一个低互调负载吸收,其中-30dB的信号被定向耦合器耦合出来,通过一个可调带通滤波器,在频谱分析仪上测试出允许的IM3值。
从测试原理和方法看,无源互调的测试并不复杂,但是要完成准确的测试却并不容易。在搭建测试系统时,要注意系统中的每个环节。
(1)功率放大器。在一些PIM测试系统中,通常采用43dBm的功放。然而在WCDMA系统中,由于WCDMA信号的高峰均功率比而对系统的发射功率提出了更高的要求,也就是说WCDMA系统中的无源器件会在更高的射频功率电平下工作。所以WCDMA无源互调测量系统中的功率应尽可能大,但是由于受到放大器成本和合路器功率容量的限制,通常采用46-47dBm的功率放大器。
(2)定向耦合器。采用30dB定向耦合器是考虑到输入到频谱仪的F1和F2功率总和尽可能小,一来可使频谱仪工作在安全电平下,二来可避免大功率信号在频谱议内产生有源互调,可以通过带通滤波器将F1和F2抑制到0dBm以下。
(3)滤波器。由于WCDMA三阶互调产物落在发射频段,所以无法用固定滤波器来提取IM3分量。可以采用可调的带通滤波器来完成这个功能。带通滤波器的Q值应尽可能的高,建议采用五节带通滤波器。
(4)测试系统。从无源互调测试原理考虑,测试系统应固化在标准机箱内。这样可以避免很多影响测试精度的不确定因素,如可以用半柔电缆来替代编织电缆,合理掌握接头的连接力矩,防止系统中的器件的移动而导致的接触不良等因素影响测试。
(5)测试电缆。在整个系统中,惟一需要经常移动的就是DUT和连接DUT的电缆。虽然皱纹电缆和半柔电缆的自身无源互调性能很好,但是这些电缆并不能作为测试电缆应用,原因是不能反复弯曲。所以,只能采用特种编织电缆或者微波电缆来做无源互调的测试电缆,如RG393,这种电缆自身的PIM值可以达到-165dBc。

图3BXTPIM2100T WCDMA二端口无源互调测量系统
良好的通信质量是由载频/干扰比(C/I)指标来保证的,“I”值应尽可能低。理想情况下,“I”值应小于接收机的噪声底。从上述分析可以证明,产生无用干扰的一个主要原因就是无源互调。
WCDMA系统目前正处于起步阶段,其无源互调的测量也没有标准可依,目前只有少数企业在从事WCDMA无源互调测试的研究。但由于这个指标会直接影响到无源器件的生产和制造,进一步影响到系统的性能,目前已有越来越多的无源器件制造商和基站制造商开始关心这个指标,相信在不远的将来就会有合适的无源互调测量系统诞生。
