心电图 (ECG) 学是一门将心脏离子去极(ionic depolarization) 后转换为分析用可测量电信号的科学。模拟电子接口到电极/患者设计中最为常见的难题之一便是优化右腿驱动 (RLD) ,其目的是实现较高的共模性能和稳定性。利用 SPICE 分析,可大大简化这一设计过程。
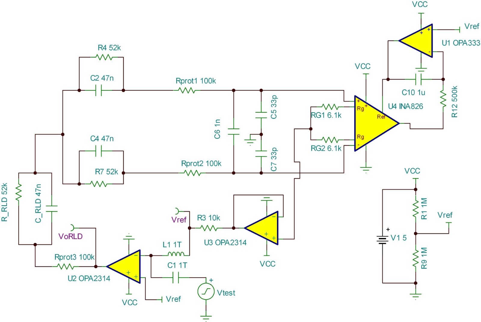
在 ECG 前端中,RLD 放大器具有 Vref 的共模电极偏置,并反馈经过反相处理的共模噪声信号 (enoise_cm),以降低测量放大器增益级输入端总噪声。图 1 中,源 ECGp 和 ECGn 被分离开,目的是表明 RLD 放大器如何为一部分 ECG信 号提供共模参考点,而这一部分 ECG 信号可在测量放大器 (INA) 的正负输入端看到。左臂、右臂和右腿的并联 RC 组合,代表了集总无源电极连接阻抗(本文后面部分以 52kΩ 和 47nf 表示)。假设 enoise 以寄生方式耦合至输入,则 enoise_cm 的反馈会降低每个输入端的总噪声信号,并使用外部方法过滤剩余噪声,或者利用测量放大器的共模抑制比 (CMRR) 来对其进行抑制。

图1 LEAD I 和RLD 简易连接
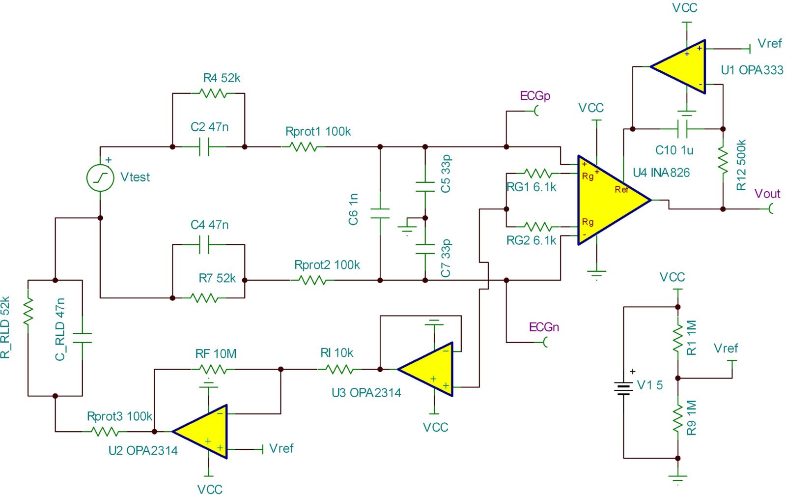
在图 2、3 和 4 中,我们可以看到共模抑制变化情况,表明共模测试电路具有不同的RLD 放大器增益。这些图表明,无反馈电阻器(即增益无限)时达到最佳低频 CMRR;但是,在现实世界中,对于那些要求在某条输入放大器引线被拔掉后 RLD 放大器仍能线性运行的应用来说,去除 DC 通路和/或将 RF 设置为某个高值或许并不实际。
、
图2 CMRR与RLD增益的关系



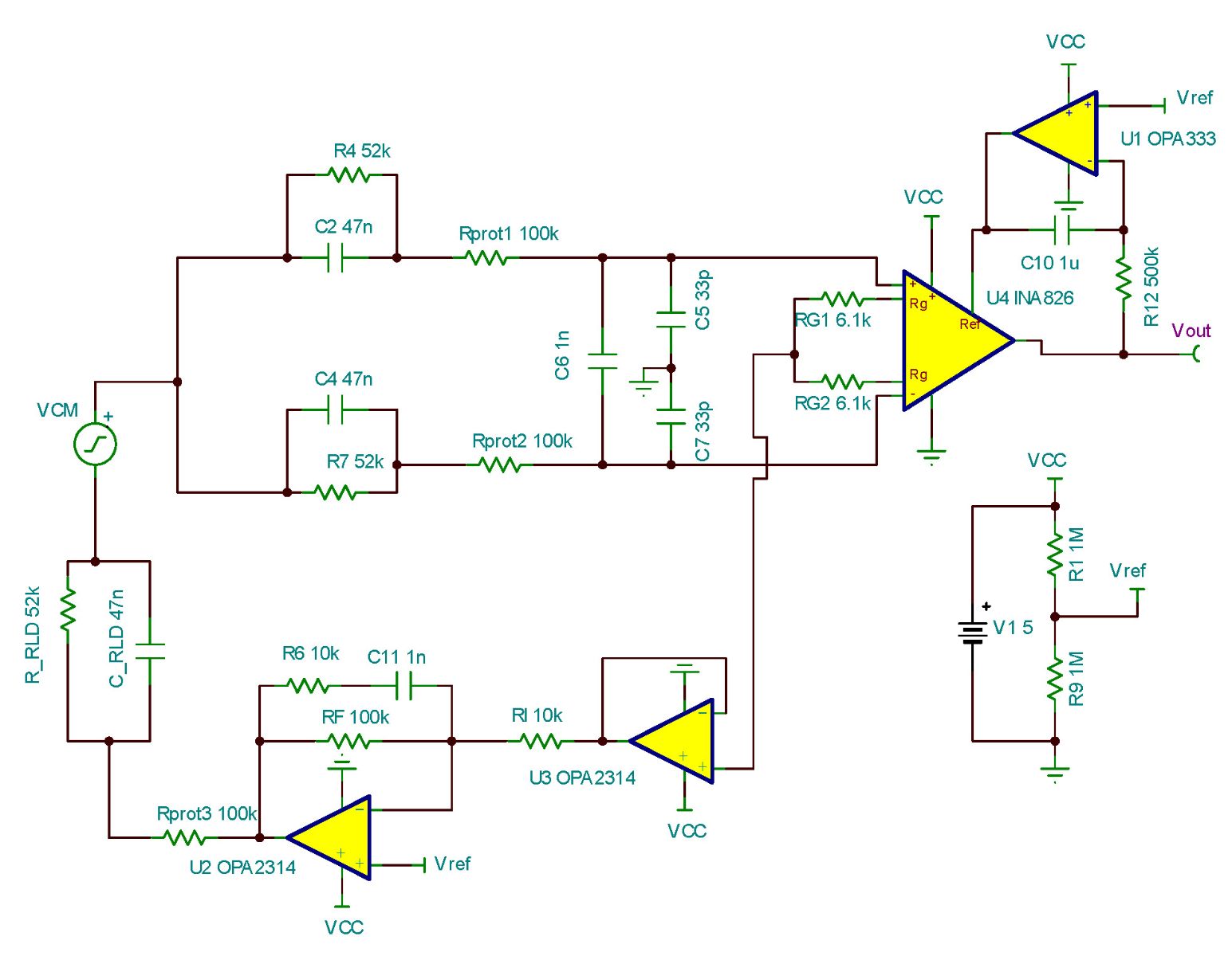
图5小信号脉冲测试电路

图6 图5输出的曲线图
一旦确定 RLD 放大器的增益,便可使用图 5 所示测试电路,并在环路中注入一个小信号阶跃,然后监视输出响应情况。这时,响应(图 6 所示)显示出强输出振荡,表明环路中出现不稳定性。引起这种不稳定的主要反馈通路是 RLD 放大器周围的身体/电极/测量放大器反馈通路。图 7 所示测试电路,允许在一个波特图上单独分析 RLD 放大器的反馈和开环增益 (AOL) 曲线图。



图9AOL、1/β和Zc

图10补偿后的右腿驱动


图12图10 的环路增益和相位
总之,SPICE 是一种有效的工具,可帮助快速分析和优化 RLD 前端电路的性能和稳定性。请记住,模型的好坏决定了模拟的质量,因此对一些重要规格建模就十分重要,例如:噪声、AOL、开环 Zout 以及 CMRR 与频率关系等。另外,这项工作应在开始分析和设计以前就完成。
