三支分立晶体管构建一个运放
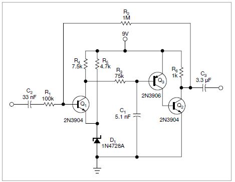
摘要: 用三支分立晶体管就可以搭一个开环增益大于100万的运放。输出偏置在电源电压的一半左右,方法是将齐纳二极管D1、输入晶体管Q1的基射电压,以及1MΩ反馈电阻R2上的1V压降结合起来。
Abstract:
Key words :
用三支分立晶体管就可以搭一个开环增益大于100万的运放(图1)。输出偏置在电源电压的一半左右,方法是将齐纳二极管D1、输入晶体管Q1的基射电压,以及1MΩ反馈电阻R2上的1V压降结合起来。
电阻R3和电容C1构成一个补偿网络,防止电路振荡。图中的值仍提供很好的方波响应。R2与R1的比率决定了反相增益,本例中为-10。

图1,这个交流耦合反相运放的开环增益为100万。R1和R2设定的闭环增益为-10
此运放可以配置为一个有源滤波器或振荡器。它驱动一个1 kΩ负载。10kHz时有很好的方波响应,在50kHz时输出下降3dB。用输入输出电容值可以设定50Hz的低频响应。采用较快晶体管和精心布局,可以提升高频响应。
此内容为AET网站原创,未经授权禁止转载。
