LED灯具和灯泡现在正在很多通用照明应用中快速取代白炽灯、卤素灯和CFL(微型荧光灯)光源。反激式DC/DC转换器是大部分LED驱动选择的电源结构,因为这些器件能够实现LED与交流线之间的隔离,这是多数LED灯的安全需求。
几乎所有直换式LED灯泡都有一个大的铝散热片,形状要与设计相符,有很多鳍片扩展表面积。高亮度LED发热高,必须将其散到周围空气中,以防过热并延长使用寿命。
尽管LED本身是接触不到的,但它们通常会与散热片保持电气连接,因为两者之间的任何隔离物都相当于一个热屏障。采用隔离器的设计需要减薄散热片,以减少这种屏障,但却不能提供可靠的电气隔离。因此,工程师们通常喜欢采用隔离的反激式驱动电路,而不是较为简单但非隔离的降压结构。反激式LED驱动器还具有简单、低成本、实现高的功率因数的能力;并且增加一些电路就能兼容于常用的TRIAC(三端交流电)调光器。

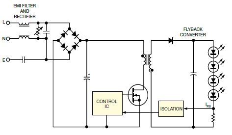
图1,反激LED驱动电路的核心元件是一个耦合电感
反激式LED驱动电路的核心元件是一个耦合电感(图1)。大电压MOSFET用于切换在DC总线上的电感初级。当开关接通时,电感中的电流上升,能量以磁场形式存储起来。为此,电感磁芯需要一个空气间隙。MOSFT的切换会中断初级电流;因此,电流必须流入次级绕组,而不是通过二极管并进入输出电容和负载。在此期间,电感中的能量传送给输出端。由于MOSFET导通时电流不流到输出端,因此输出端需要一只存储电容,为LED提供连续的电流。
电感的匝数比使得变压器既不是降压也不是升压;而是必须考虑当MOSFET关断时,在初级绕组上出现的反射电压。MOSFET漏极上的电压不得超过其在峰值线路电压条件下的最大额定漏源电压,以及最大LED输出电压。这个电压等于DC总线电压加上LED输出电压,再乘以匝数比,这就是反射电压。对于一个120V的交流电路,MOSFET应有400V电压;对277V的交流或宽输入范围的电路,MOSFET应有650V电压。在这些电压下可以做出需要次级匝数较少的实用电感设计。
反激转换器不断地通过电感存储和输送能量。因此,电感在磁通密度与磁场强度曲线上只工作一个象限。于是,磁芯必须较大,才能传送其它更复杂电源结构所提供的功率,后者对磁芯的利用更高效。反激方案更适用于小于50W的功率水平,这覆盖了所有螺口直换的LED灯泡产品,以及很多射灯和泛光灯(图2)。反激设计也可以工作在较高功率水平;不过,这些设计更复杂,通常要使用多个电感,以及MOSFET交错电路。

图2,反激方案最适用于功耗低于50W的应用,覆盖了所有螺口直换型LED灯泡产品,以及很多射灯和泛光灯
随着性能标准逐步覆盖LED照明产品,对环境问题的考虑也成为了要求,如高功率因数。反激LED驱动器可以提供约0.9的功率因数,它采用无源电路技术,无需任何会明显增加成本和体积的预调节级。
为了提供高功率因数,可以从一个全波整流的DC总线运行反激电路,只使用少量电容做高频耦合,或者可以增加一个由两只电容和三只二极管组成的简单无源填谷电路(图3)。第一种方法比较廉价,但输出端需要一个较大的保持电容,防止LED电流跌至接近AC线路的零交越处。因此,这种方法只有在LED为350mA或更小时才可行。第二种方法是较常用的方法,它增加了一些成本,但克服了第一种方法的局限性。

图3,为提供高的功率因数,可以只用一只小电容做高频耦合,从一个全波整流的DC总线运行反激电路,或者可以增加一个由两只电容和三只二极管组成的简单的无源填谷电路
接下来一个要考虑的问题是如何调节LED电流。使用一个次级的电压与电流检测电路,用一个光耦将反馈信号传回初级端的控制IC,就可以实现这个调节。还有一种方法是,可以仅在MOSFET中调节初级端的峰值电流,而不直接检测LED的电压或电流。另一种选项是使用一种初级检测方法,它提供了一些电流调节和过压保护,但无需光耦。
采用次级电压与电流检测电路是最精确的方法,但它需要使用光耦和一个输出检测与稳压电路,所有这些都会影响空间与成本。调节MOSFET中的初级端峰值电流省掉了大量元件,但控制精度较低,只有在某种线路输入和LED输出电压下,才能提供正确的输出电流。尽管这种方案可能为某些低端应用接受,但它没有提供对开路状况的保护。如果负载开路,则一个反激转换的输出可能产生高电压,例如,当一串LED中的一只失效呈开路状态时,因为在电感可以释放其存储的电流以前,电压会持续升高。
现在,制造商在智能反激控制IC中采用了初级检测方法,可以检测电路初级端的电流与电压,并用一种算法确定输出电流,而无需直接检测它。采用这种控制器的LED驱动器可以在一个输入电压变动区间上,提供一个稳定的输出电流,不过它的输出仍然需要设定为用于某些数量的LED,因为它不能调节电压的变化。这类控制器还可以包含检测开路状况的电路,从而限制输出电压。这种方法较在MOSFET调节初级端峰值电流方法更精确,因为控制器有更高的复杂性,但仍然弱于采用光耦的次级电压与电流检测电路。
LED灯泡中的反激驱动器可以采用任何PFC技术。不过,当前的趋势是用户可以使用已安装的TRIAC调光器。这种方案为LED驱动设计增加了更多的复杂性。TRIAC调光器一般对容性负载如固态电源转换器电路工作不良,因为当TRIAC点火时,只有当电流保持在一个预定阈值以上时,才能持续导通电流。在LED驱动器中,一般需要一些额外电路来保证这种活动性。没有这些附加电路,TRIAC的点火就会不规则,从而造成闪烁。
解决了这个问题后, 还必须使LED驱动器能够根据调光器的位置,调节LED的输出电流。最基本的电路取决于当调光器电平下降使输出电流减小时的总线电压降。不过,这种方案提供的性能有限,只能用于调光器的一部分调节范围。也许,设计出能与LED驱动器一起工作的较好调光器,其意义要高于设计更复杂的LED驱动器,并使之适应于原来用于荧光灯的调光器。尽管这种方案似乎有技术上的逻辑,但市场现在并没有采纳这个方向。
现在很多设计都提供了很好的调光控制,方式是增加TRIAC点火角检测电路,并将其转换为一个DC控制电压,然后相应地调节输出电流。不过,这类方案现在需要用很多元件,因为他们采用了在MOSFET中调节初级端峰值电流的方法,这通常需要多只光耦。因此,这类产品的售价至少要30美元。下一代可调光的反激设计很可能会采用初级检测方法,前提是要有新的更智能的控制IC进入市场。
除了用于泛光灯和射灯以外,反激LED也可作荧光灯的替代品,它们看来很类似,但LED有更高的每瓦流明数,以及更长的寿命(图4)。例如,你可以将LED串接成长链,使之表现为一个连续的光源。图中采用24W LED的产品替代了32W的T8荧光灯。在这个水平上,反激设计为低成本驱动器提供了最佳选项,能同时满足安全与性能的要求。

图4
对于这种LED照明,一般不需要与TRIAC调光器的兼容性,它一般采用0V~10V的模拟调光控制,或在更先进应用中采用DALI(数字可寻址照明接口)这种数字控制方法。这种方案消除了很多调光的问题,能够对光输出实现更精密的控制,因为它可以采用PWM、线性调光,或两者兼有。
