引言
数据采集是指将温度、压力、电压、电流、位移、流量等模拟量采集转换成数字量后,再由计算机进行存储、处理、显示或打印的过程,相应的系统称为数据采集系统。随着计算机技术的迅猛发展,人们对工业安全生产和现代化管理要求越来越高,数据采集仪不但需要采集现场各种传感器信号,有时还需要进行音频和视频的采集和传输,以便监控人员可以更好的掌握现场信息。当今,虽然许多高速度、高分辨率、大存储量的高性能数据采集仪不断涌现,现有的数据采集仪仍存在CPU频率低、处理能力有限的问题。由于音频和视频信号的数据量巨大,单台便携式数据采集仪很难完成各种传感器信号与音视频信号实时的采集及传输,许多数据采集中都会采用多台设备把音频、视频和其它工业现场传感器信号分开采集传输的方式,这种数据采集方法具有安装维护成本高、占用空间大等缺点。
本文针对目前采集仪CPU频率低、数据处理能力有限而造成的单台采集仪难以对工业现场各种信号进行实时采集及传输的问题进行研究,提出了对音视频进行硬件压缩编码的方案。采集仪把采集到的音频和视频信号分别进行了MP3和H.264格式的硬件压缩编码,大大减少了数据处理过程中的CPU资源占用及数据传输过程中的带宽占用,解决了便携式数据采集仪难以实现对工业现场多种数据一体化采集传输的问题。本采集仪集工业现场多种信号采集、处理、传输为一体,具有集成度高、体积小、可扩展性强等优点。

图1 数据采集仪结构图
系统总体设计
根据一体化数据采集的要求,采集仪集多种数据的采集、处理、传输为一体,其组成如图1所示:数据采集仪核心处理芯片采用Samsung公司推出的16位/32位RISC微处理器S3C6410,它具有64位/32位内部总线架构,包括多个硬件加速器,其内部集成的一个多格式编解码器(MFC)支持多种格式的硬件编解码。另外,S3C6410包括许多硬件外设(如一个相机接口,TFT24位真彩色液晶显示控制器,系统管理器,4通道UART,32通道DMA,通用的I/O端口,IIS总线接口,IIC总线接口,USB主设备等),大大减少了系统设计总成本,提高了系统性能。数据采集部分包括传感器输出信号、音频及视频信号采集。CPU把采集到的传感器信号进行处理和判断,若信号超出正常值范围则采集仪发出警报,并且通过S3C6410的GPIO引脚控制外部相关设备发生动作。采集仪内置大容量Nand Flash和SD卡,可将现场采集到的信号进行长时间保存。在通信方面,采集仪采用雷凌公司生产的RT3070无线通信模块与远程监控系统进行无线通信,RT3070模块为在嵌入式下应用的支持802.11n协议的USB接口高速WIFI模块,无线通信速率可高达150Mbps。因为在ARM应用中,数据显示和存储电路及串口和以太网通信电路的设计已经非常普及,本文将重点对数据采集部分的硬件设计进行论述。
传感器信号采集
工业上常用模拟传感器输出信号为4mA-20mA电流和0-5V电压。由于信号传输过程中经常受到外界环境中其它电磁波的干扰发生畸变,有时畸变还很严重,导致采集仪对现场情况判断错误而指挥机器发生误动作,影响了公司的生产效益,有时甚至造成人的生命及巨额的财产损失。所以,需要对采集到的信号首先进行滤波处理。本设计中将工业输出的模拟信号首先经过滤波器滤去高频后再送入A/D模块进行模数转换,转换生成的数字信号通过SPI接口被S3C6410读取。
滤波电路设计
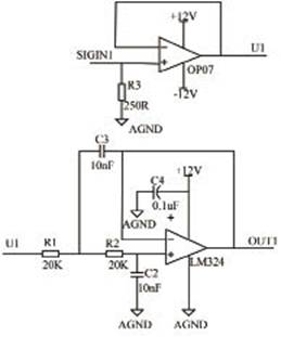
滤波,本质上是从被噪声畸变和污染了的信号中提取原始信号所携带的信息的过程。采集仪滤波电路如图2所示,因为滤波及AD转换信号为电压信号,所以在电流输入端加入了一个250Ω的精密电阻和一个电压跟随器,电流信号首先通过精密电阻转换为1V-5V电压信号,再经过电压跟随器进行阻抗匹配后进入滤波电路滤去高频干扰。对于电压输入则直接进入滤波电路进行滤波。在滤波电路中,因为巴特沃斯响应能够最大化滤波器的通带平坦度,特别适用于低频应用,其对于维护增益的平坦性来说非常重要,所以本设计采用巴特沃斯二阶低通滤波器。电压信号经过由运放LM324构成的二阶巴特沃斯滤波器进行低通滤波,滤波完成后,信号进入A/D转换模块进行A/D转换。根据巴特沃斯二阶滤波器特性可知滤波器的截止频率为:
![]()

图2 低通滤波电路
A/D转换设计
在数据采集中经常需要把模拟信号转换成处理器可以识别的数字信号,以便采集仪可以对信号进行处理和传输,这就要用到A/D转换电路。A/D转换器从变换原理来看,主要有并行比较型、逐次逼近型和双积分型等。并行比较型转换速度快,可达数十纳秒,但是价格昂贵,非必要时一般不会采用;双积分型A/D转换器的转换时间较长一般要达到40ms~50ms;逐次逼近型具有较高转换速度,可达几微秒,价格适中。本设计采用ADI公司生产的AD7689芯片来对滤波后的电压信号进行A/D转换。AD7689是一款采用单电源供电的8通道、16位分辨率、无失码、电荷再分配逐次逼近型模数转换器(ADC)。AD7689使用简单的SPI接口实现配置寄存器的写入和转换结果的输出。
音频采集设计
嵌入式产品一大特点是CPU资源有限,为了减轻CPU在数据处理中的负担及减少数据传输所需的带宽,本设计对采集到的音频和视频数据分别进行了硬件压缩编码。音频采集处理中采用Micronas开云棋牌官网在线客服设计及制造公司生产的MAS3587芯片。该芯片集成了前放以及A/D转换模块,支持模拟和数字串并行两种方式输入输出,具有MPEG1/2 layer3格式编码和MPEG1/2 layer2 and layer3格式解码功能。芯片内部包含耳机驱动模块,模拟输出信号可以不经过放大直接驱动耳机。音频采集电路如图4所示,MAS3587接收到模拟信号输入后,先通过芯片的A/D部分将模拟信号转换为数字信号,然后将A/D转换后输出的数字信号送入芯片内置的MP3压缩编码模块完成MP3格式的编码。图4中,S3C6410通过I2C总线对MAS3587芯片进行初始化,通过握手信号线与并行数据线读出经过MP3格式编码后的音频数据,并把数据进行存储及传输。

图3 A/D转换电路

图4 音频采集示意图
其它模块设计
视频采集
在视频采集上,因为S3C6410处理器内部集成了多媒体编解码器(MFC),支持MPEG4/H.263/H.264编解码和VC1的解码,能够提供实时的视频会议以及NTSC和PAL制式的TV输出。另外,S3C6410集成了CameraIF接口,支持ITU RBT-601/656YCBCr 8位标准,最大输入尺寸为4096×4096像素。本设计充分利用S3C6410的片上资源即可完成视频的采集及硬件压缩编码。视频采集直接通过S3C6410的CameraIF接口与OV9650摄像头相连采集现场视频数据,再通过芯片内置的MFC模块对采集到的视频信号进行H.264格式的硬件压缩编码。
WIFI通信
采用无线的方式与上位机进行通信,采集数据时大大减少了环境上的限制,无线数据采集具有安装便捷、使用灵活、易于扩展等优点,可以随时改变数据采集位置,上传数据时也非常方便。为了满足大量数据实时性传输的要求,采集仪采用了802.11n协议与上位机进行通信。802.11n协议是Wi-Fi联盟在802.11a/b/g后面的一个无线传输标准协议,它比802.11a/b/g具有更快的数据传输速度和更强的信号稳定性。协议目的是为实现高带宽、高质量的WLAN服务,使无线局域网达到以太网的性能水平。在此,我们采用雷凌RALINK RT3070高速无线网卡,此网卡驱动支持Windows CE、Linux等嵌入式操作系统,兼容IEEE802.11b/g/n标准,具有体积小、信号稳定、数据传输速度快(最高可达150Mbps)等优点。
结语
本文以工业现场传感器及音视频信号的一体化采集为研究内容,把数据量巨大的音频及视频信号分别进行了硬件压缩编码,节省了CPU数据处理过程中的资源占用及数据传输带宽。利用S3C6410处理器集成度高、数据处理速度快的特点,设计了集多种物理量采集、处理、传输为一体的数据采集仪硬件平台。该采集仪具有体积小、集成度高、信号稳定、使用灵活等优点,可用于井下、电站、工厂等场所的数据采集及监控,具有广阔的应用前景。
