一、系统组成及工作原理
1.主要元器件
LM324、74HC00、NE555各一只,语音/音乐片自选一片,喇叭一个,φ3红外发光管LED。φ3红外光敏三极管各三只以及电阻电容等。光敏三极管灵敏度高,适合光电遥控;光电二极管灵敏度较低、频带带宽高,适合通信。一体化红外接收头的工作频率固定为38kHz。本设计在单路警戒时选择频率为5kHz,双路警戒时,选择频率为3.3kHz/5kHz,38kHz固定工作频率不能适应多路要求,所以未选用一体化红外接收头。
2.工作频率的选择
照明用的白炽灯、荧光灯产生的干扰为低频信号,遥控器为38-40kHz.故将报警器的工作频率设置为5kHZ和3kHz两种,既可远离干扰,又有利于用普通指针式万用表交流挡来进行测试。另外,实验证明,光敏三极管在5kHz,频率F,最大负载为10kΩ~20kΩ时,灵敏度较高,如果再降低频率,负载电阻因杂散背景光的原因不能再增加,灵敏度不能继续提高。
如果将频率升高到20kHz,20kΩ负载的光敏三极管充放电速度跟不上,信号有衰减,必须要减小负载电阻到1kΩ~2kΩ以提高充放电速度,这样,灵敏度就降低10倍。另外,20kHz的放大器也较难做。

3.工作原理
如下图所示,红外发射管发出一束光到达远处接收管,当两管中心相对时,产生约1mV、5kHz交流信号,经过高通滤波放大,使50~100Hz的干扰信号比正常信号衰减1万倍以上。再经过低通滤波放大,使40kHz的干扰信号比正常信号衰减几百倍以上,5kHz信号放大到近2000倍。这时,信号超过放大器线性放大范围,被限幅为梯型波。经过检波输出的直流电压超过2V。此电压与没定电压Vf比较,如果大于Vf.认为光照正常,不报警,如果小于Vf,则表示有物体挡光,启动报警控制电路。报警的条件是:电子钥匙不存在,鼠光照正常发生过低的过程,信号被锁存器,驱动/音乐片报警。一旦电子钥匙插入,信号锁存器复位,禁止报警,适合自己人活动情况。本设计在放大倍数和起报点设定电压上都留有余量。还可以选用不同的报警音乐片,自制不同的电子钥匙,给读者留有自由发挥的空间。
4.工作原理分析
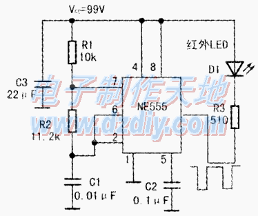
(1)红外发射器
红外发射器电路如下图所示。时基电路NF555接成自激振荡器,其②脚⑥脚的三角波在1/3VCC到2/3Vcc之间变化。当②、⑥脚电压=1.3Vcc时,Vcc通过R1、R2对C1充电,③脚输出高电平。经过0.693(R1+R2)C1时间后,②、⑥脚电压升到2/3Vcc,这时,③脚输出翻转为低电平,⑦脚对地导通,C1通过R2放电,经过0.693×R2C1时间,②、⑥脚电压降至1/3Vcc,③脚又输出高电平,如此循环。图中可以看出,③脚输出高电平时间长、输出低电平时间短周期是两者之和。本例中,R2选用11.2kn时实测频率刚好5kHz。NE555③脚的驱动能力很强,本例中R3=510n,有15mA的低电平电流驱动LED。如果要进一步加强发射,可以把R3减至270Ω。

(2)红外接收放大器
红外接收放大器电路如下图所示。VT1受光后,输出信号电压1mV,C1,R2,R3构成第一级高通滤波器。那么,C1、R2、R3的参数是如何得出的呢?是根据经验。对于交流信号而言,R2和R3是并联的,等效电阻约为250kΩ。如果C1在某频率下的容抗等于250k,信号就衰减到70%。若希望5kHz信号能大部分通过,在5kHz×70%=3.5kHz频率信号开始衰减,你只要记住10kHZ100pF电容器的容抗160kQ,频率÷2=5k,电容×2=200p,容抗不变,仍是160kΩ。频率再降低70%容抗加大l/70%,约为230kΩ,频率再低一点就能满足要求。设C1用200pF,70%衰减点约在3.2kHz。R4、R5、C2在反馈回路中引入第二级高通。当频率很高时,C2近似短路,放大倍数为1+R5/R4,约22.5倍;当频率很低时,C2不通,①脚l00%负反馈到②脚,放大倍数为1。C2的容抗是与R5相比较的,套用刚才的计算,电容加大5倍,取100Op,250kΩ电阻减小5倍,取51kΩ。实测第一级在5kHz时放大19倍,3kHz信号衰减超过50%,100Hz信号几乎看不到。R6、C3构成低通滤波器,取5kHz的1.4倍7kHz为衰减点,已知10kHZ100pF电容器的容抗为160kΩ,7kHZ100pF电容器的容抗=160kΩ,/0.7=224kΩ,220pF电容器的容抗比100pF缩小2.2倍,为100kΩ,所以R6、C3的值分别为100kΩ、220pF。R7,R8,C4构成高通滤波,与R4、R5、C2完全相同。实测一、二级在5kHz时总放大300倍,第三级LM324放大任务是6~7倍,总倍数达2000倍。这是一个加有C6正反馈的一个二阶低通滤波器。峰点要求5kHz,在峰值点容抗等于阻抗,正反馈系数是1/3。已知10kHZ100pF电容器的容抗160kΩ,50kHZ100pF容抗加倍为320kΩ.5kHz560pF电容器的容抗乘5.6倍为57kΩ取56kΩ。R1l,R12+R13//R14构成负反馈,必须限制直流放大倍数在3以内,超过3会自激振荡。这里直流放大倍数为2.57,实测5kHz总放大倍数为1920倍。第三级放大器输出经过C7耦合,D1、D2检波,在R16上形成直流电压。在没有发射信号时,杂音也会有检波电压,不过小得多。第四级LM324接成比较器方式,检波电压和R15/R17分压电压Vf比较,检波电压大大超过Vf,输出高电平约3.5V,表示“光照正常”。发射信号被阻挡,输出低电平约1.5V。下图中AVce接5V。

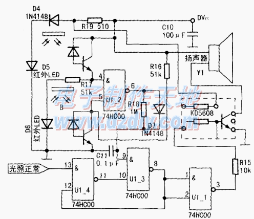
(3)报警控制电路
电路如下图所示,其中DVcc与AVcc接在一起接+5v。U1_4、U1_3构成锁存器,平时(即光照正常时),(13)、(12)脚都是高电平,(11)、(10)脚为低电平,⑧脚输出高电平,U1-l作反相器用,③脚输出低电平,U2不工作。当“光照正常”信号消失时,(13)脚变低,U1_4(11)脚变高,U1_3⑧脚变低,U1_4(12)脚也为低。也就是说,无论此后“光照正常”信号有没有,曾经为低的情况将被锁存,U1_3输出⑧脚一直为低,通U1-1③脚输出高,驱动报警音乐片KD5608发出狗叫声。读者也可以自由发挥,制作出不同的报警效果。
U1_2的两个输入端分别接两只光敏三极管,一只上拉,一只下拉。因为在暗处工作,负载电阻可以取大一点,以提高灵敏度。不论全有光照还是全无光照,U1_2的输入端总有一个为低,其⑥脚输出为高。最好设置背景A处为黑,背景B处为白,使④、⑤脚都为低。电子钥匙可以做成打孔透光型,也可以涂白涂黑反光型,一旦A有光B无光(即将电子钥匙插入),U1_2的④、⑤脚均为高,⑥脚输出低,维持延迟O.ls后,U1_3的⑨脚持续为低,⑧脚恒高,不管“光照正常”信号有没有,都不能报警,并建立U14(12)脚为高的初始态。电子钥匙的设计可以多种多样,也不局限于A,B两个逻辑点,可以发挥创造力。
D4、D5、D6的正向压降为3V,正好为U2KD5608供电(3V)。注意:许多音乐片误用SV电源供电,导致声音不对且芯片发热,要注意降压使用。但扬声器可以接到5V电源。
U1_3脚输出的控制信号的高电平也是SV,为了避免损坏U2,故串联了一只电阻R15。

二、装配与调试
1.装配
上图是接收器的安装图。整个接收器装在墙式电源插线盒中,如国图所示。通用板的装配技能也是电子技师、工程师的基本功。下图(略)展示了三种样品(不是同一线路)。
右边采用立体多层交错布线,不易查错,因信号的相互干扰大,很难调好。中间的是平面裸线布线,焊点粗糙,所占面积较大。
左边是台湾某公司为了验证设计(IC为主,元件较少),请电子制作专家加急焊接并寄给笔者的,该板焊点特别漂亮、布线整齐规则。安装所用的线是美国“OKIndustriesInc”
AWG30(美制线规)单芯氟塑料被覆安装线。
制作时宜先做发射,后做接收。发射总共8个元器件,不难做。因为红外发射看不见,要用万用表交流挡(如果指针表要在红笔中串入一只0.1LLF的电容器)测IC1③脚和①脚(地线,接黑笔)间有5.7V交流电,R3两端有5.2V交流电。如只有前者没有后者,请将红外LED反过来试试。如果5.7V也没有,说明不起振,往往是R1、R2、C1回路有问题。发射调好后,用发射管紧对着接收板的VT1,则数字表交流挡可以在C1两端测到电压。至少要有AC0.5V电压。如全无,改用DC挡,测VT1两端,用手挡住外界杂散光,读数会变化(如4.70—4.99)。如无变化,请将VT1两极反过来试试。单独将VT1插入万用表晶体管挡NPNC、E,光照hFE有读数为VT1极性正确,接E的极接地,接C的极接图3的电容器C1。光敏晶体管调好后,要花主要力量调运算放大器。
2,用数字万用表进行运放直流工作点的检测
测量交流特性之前必须保证直流工作点正常。对于单电源5V的LM324来说,只有①、⑦、⑧脚输出电压在电源一半左右才能正常工作。实际量电源是4.8V,输出电压约2.4V。如果不是,肯定电路有问题。到底是输入端断路还是输出端有短路,最迅速的检测方法是短路①、②脚测①脚,短路⑥、⑦脚测⑦脚,短路⑧、⑨脚测⑧脚。以①、②脚为例,测①脚为3.5V(高),短路①、②脚测①脚为2.5V,不用查③脚,测②脚电压,如读数为0.17V,测R5两端:0/0.17证明C2短路。如短路①、②脚测①脚仍为3.5V,先不用查②脚,测③脚电压,读数为4.9V,可能R3开路或C1短路。测试原理是,短路①、②脚意味着100%反馈,将运放接成跟随器,能跟随是一种情况,不能跟随或跟随错误是另一种情况。很快就把故障范围缩小到几个元件内。
3.用数字万用表交流挡测量接收放大器
先将发射管紧对着接收板的y'ri,逐步移远。测①、⑦、⑧脚输出电压,应该逐级变大。当然达到AC1.5V后不能继续加大是正常的。如果某一级放大不足,应检查电容器(因为直流工作已经正常,电阻没有问题)。例如,C2虚焊或容量太小,第一级放大就不能达到19倍。
4.交流自激问题的解决
关闭发射,一旦测出输出端常有AC1.5V,就是自激。如果发生自激,检查电源退耦电容C9接好没有?R1l/R12是否大子27布线是否太乱?实在不行,只能一级一级地拆。交流自激是放大器最难解决的问题。设计单级放大倍数过大、放大级数过多是主要原因,、笔者先前曾设计成放大7000倍,结果发生输出总有信号的问题,用示波器观测,是一种噪声干扰经过选频,正好5kHz过来了,不像自激又类似自激。最后将发大倍数降到3000倍就好了。这次设计的放大倍数为2000倍,是很保险的。有一次我将发射器和接收器共用一个5v电源,自激问题一直找不出来。后来将发射器单独供电就解决r。
三、供电问题
报警器需要长期接入电源,因此必须考虑发热、体积和节能等问题。
小功率变压器效率低,体积较大,优选用类似手机充电器那样的小功率开关电源作为接收电源,而且有现成的手机线充可以用。发射部分电流消耗是恒定的,一旦调好与人接触少,可以考虑电容采用降压方案(调试要注意安全)。用0.22μF630V耐压的电容降压、桥式整流及9V0.5W稳压管稳压共三个元件就可以了。有经验的设计者往往会在0.22uF电容上并联一只1MΩ的泄放电阻,串联一只0.5Wl00Ω的限流电阻。
