电压跟随器秘笈(七),电压跟随器音质改进作用+LM324搭建电压跟随器
2020-01-16
来源:21ic中国电子网
电压跟随器可控制输入/出电压相同,对于电压跟随器,小编曾带来六篇文章。本文中,对于电压跟随器的讲解,主要基于两大方面:一、电压跟随器对音质的改进作用,二、如何用LM324运放搭建电压跟随器。如果你对正文部分将要讲解的电压跟随器内容存在一定兴趣,不妨继续往下阅读哦。
一、电压跟随器对音质的改进作用
电压跟随器,顾名思义,就是输出电压与输入电压是相同的,就是说,电压跟随器的电压放大倍数恒小于且接近1。没有电压放大倍数??那他有什么特点和作用?
电压跟随器的显著特点就是,输入阻抗高,而输出阻抗低,一般来说,输入阻抗要达到几兆欧姆是很容易做到的。输出阻抗低,通常可以到几欧姆,甚至更低。
在电路中,电压跟随器一般做缓冲级及隔离级。因为,电压放大器的输出阻抗一般比较高,通常在几千欧到几十千欧,如果后级的输入阻抗比较小,那么信号就会有相当的部分损耗在前级的输出电阻中。在这个时候,就需要电压跟随器来从中进行缓冲。起到承上启下的作用。应用电压跟随器的另外一个好处就是,提高了输入阻抗,这样,输入电容的容量可以大幅度减小,为应用高品质的电容提供了前提保证。
电压跟随器的另外一个作用就是隔离,在HI-FI电路中,关于负反馈的争议已经很久了,其实,如果真的没有负反馈的作用,相信绝大多数的放大电路是不能很好的工作的。但是由于引入了大环路负反馈电路,扬声器的反电动势就会通过反馈电路,与输入信号叠加。造成音质模糊,清晰度下降,所以,有一部分功放的末级采用了无大环路负反馈的电路,试图通过断开负反馈回路来消除大环路负反馈的带来的弊端。但是,由于放大器的末级的工作电流变化很大,其失真度很难保证。
在这里,电压跟随器的作用正好达到应用,把电路置于前级和功放之间,可以切断呀扬声器的反电动势对前级的干扰作用,使音质的清晰度得到大幅度提高。
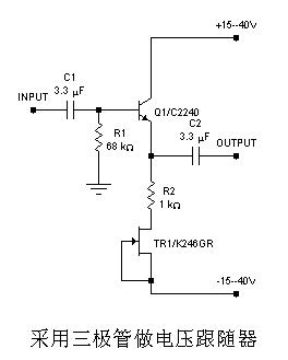
下面的几个小电路,就是采用晶体管和场效应管的具体应用,试验一下吧,可能会有意想不到的收获。



二、如何用LM324运放搭建电压跟随器
LM324四运算放大器要怎么样搭建电压跟随器呢?下面我们用简单的几个范例与电压跟随器电路图与大家讲解下。
示例一:
首先是把LM324两个输入端短接,输出有1个mv左右。

但是这个电路有个问题,就是电压跟随器的跟随电压与输入电压之间有着少量的误差值,大概是输出比输入大400mv这样子。
还有5V供电的,当输出端输出值达到3.9v就不能输入端再提升电压输出端也不会再升高了。
示例二:
我们先用LM324电压跟随器做一个简略的草图,图片如下所示:

上面这个线路图,其实就说明了im324电压跟随器在设计的电路需要非常专业的电子知识才能完成,本文中下面介绍的可以看到当信号在10K以内(-3DB),特性还算可以,10k以后,运放特性急剧下降,导致波形失真。另外,这个运放的摆率是0.3V/us。 当输入信号VPP是10MS是输出放大1000倍,其峰值是5V。 由SR=2πf*v。可得 f在10K左右。再一次说明了上述出现的问题,说明了如果电压的板子测试BG,则这个是不通过的如图:

这lm324电压跟随器 的电压图有个特点 内部频率补偿 直流电压增益高(约100dB) 电源电压范围宽:单电源(3—32V) 双电源(±1.5—±16V) OPA637,至于参数什么的就不说了,看价格就知道差距了,做的放大电路感觉很简单,做出来效果也很不错。。但今天用了不到1块钱的片子做就感觉问题多。

后来我请教了一个做lm324电压跟随器的朋友,他告诉我应该先把电源安装上电调试,如果是信号又变形了,到50K的时候几乎成斜三角。那么就应该加大电阻电容的量,这样才能完全形成一个正在的电压跟随器。
至于LM324电压跟随器要怎么做,选择那一套方案比较行之有效,问题解决方法比较简单易行,就看你的选择了。
以上便是此次小编带来的“电压跟随器”相关内容,通过本文,希望大家对电压跟随器对音质的改进作用以及如何用LM324搭建电压跟随器具备一定的认知。如果你喜欢本文,不妨持续关注我们网站哦,小编将于后期带来更多精彩内容。最后,十分感谢大家的阅读,have a nice day!
