25W数字功放TDA7482的典型应用电路
摘要: TDA7482是音频用D类脉宽调制单片功放IC。此系列IC主要设计用于高效率场合如大屏幕彩色电视机的伴音系统和家用立体声装置等。
Abstract:
Key words :
SGS-THOMSON公司推出了三款单片D类功放IC,他们分别是TDA7480(10W)、TDA 7481C (18W)和TDA7482(25W)。本文以输出功率最大的TDA7482为例加以介绍。
TDA7482是音频用D类脉宽调制单片功放IC。此系列IC主要设计用于高效率场合如大屏幕彩色电视机的伴音系统和家用立体声装置等。
TDA7482的主要技术参数为:
1.有25W的额定输出功率。工作条件是:RL=4~8Ω,THD≤10%。其实根据推荐的电参数,当RL =8Ω,P出=1W时其THD仅为0.1%。
2.有很高的输出效率。当Vcc=±21V,RL=8Ω,P出=18W,效率达78%,因此工作仅需很小的散热器,甚至不用亦可。
3.宽工作电压范围。推荐值为±10V~±25V,很适合汽车蓄电池供电。
4.内设有过流保护装置,当RL=0Ω时保护动作门限为 3.5A ~ 5A 。
5.内设有过压保护装置,保护阀值为50V。
6.有过热过载保护,过热关闭温度为 150℃ 。
7.有ST-BY及MUTE功能。
8.推荐脉宽调制的载频工作频率为100kHz ~ 200kHz。
9.输入噪声(20Hz ~ 20kHz)为7μF ~ 12μF。
10.输入阻抗为30kΩ。
11.最大功耗3.8W。
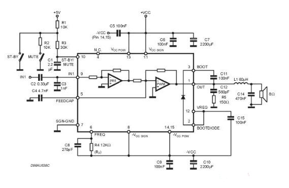
TDA7482的典型应用电路如下图所示

TDA7482的典型应用电路
此内容为AET网站原创,未经授权禁止转载。
