一些消费类应用要求单锂离子电池(如手机),或者需要三节串联和两节并联电池(如笔记本电脑)。这就引发了对更高功率、更高容量以及更加稳健电池组的需求。串联安装电池可以提高电压,而并联安装的电池则可以增加容量。这些电池组数量不一,从笔记本电脑使用的六节电池到电动汽车中使用的数百节电池,这给电池设计人员带来许多新的设计困难。
这些大容量电池需要先进的管理来确保获得高品质的设计。我们必须考虑合适的温度、电压和电流测量。随着锂离子电池组越来越大型,要求更多地关注散热管理、电池组可靠性、电池使用寿命和电池平衡。实际上,随着电池组中所需电池数量的增加,电池单元之间的温度、容量和串联阻抗差异成为一个重要问题。本文将主要讨论这些差异带来的影响,以及如何在电池设计中控制这些差异。
问题:电池状态不匹配
电池的作用是为其主机存储和提供能量。我们想尽可能多地向(从)电池组存储和获取能量。妨碍多节电池组完成这一工作的主要方面是电池阻抗。让我们来看一看其是如何影响向电池主机供电的。
在锂离子电池组中,存在一些允许每节串联电池达到的预定义电压最小值和最大值。这是一种由电池组中IC控制的安全特性,请参见图1A。只要每一节电池均保持在过压和欠压断开范围之间,则该电池组便能够放电和充电。如果一节电池达到上述任何一个阈值,则整个电池组便会关闭(欠压),从而让主机本应可用的电池组处于无法充电状态(请参见图1B)。另外,它不允许充电器向电池组充入应有的大量能量(请参见图1C)(过压)。

图1:电池不平衡对于电池容量使用的影响。
电池不平衡的原因有很多:
* 非均匀热应力
* 阻抗变量
* 低电池容量匹配
* 化学差别

这些原因中的有一些可以通过电池选择和较好的电池组设计来得到最小化。即便如此,所有前期设计工作中,电池不平衡的主要原因是非均匀热应力。电池与电池之间的温度差异可引起阻抗变量和化学反应的变化。这就形成了温度差异,而电池暴露在这种差异下的时间较长(请参见图2*)。这是一幅笔记本电脑FLIR图,其表明温度差异的程度,即便在消费类电子应用中也是如此。温度每升高10℃,一节锂离子电池的自放电率便翻一番。锂离子电池的一个特点是,内部阻抗是温度的函数。较低温度的电池表现出高阻抗,因此在充电或放电期间IR压降更大。这种电阻还随暴露在高充电状态和高温下持续时间的增加以及充电周期时间的延长而增大。
解决方案:电池平衡技术
由于对能量供给的影响,以及串联电池应用中存在锂离子电池过充电的危险性,必须使用电池平衡技术来对失衡进行校正。共有两类电池平衡技术:无源电池平衡技术和有源电池平衡技术。
无源电池平衡技术
被称为“电阻泄漏”平衡的无源电池平衡方法使用一条简单的电池放电路径,在所有电池电压相等以前一直为高压电池放电。除其他电池管理功能以外,许多器件都具有电池平衡功能。
诸如bq77PL900等锂离子电池组保护器主要用于许多无绳电池供电设备、助力自行车和轻便摩托车、不间断电源以及医疗设备。其电路主要起到一个独立电池保护系统的作用,使用5~10节串联电池。除通过I2C端口控制的许多电池管理功能以外,还可将电池电压同可编程阈值对比以便决定是否需要进行电池平衡。如果任何特定电池达到该阈值,则充电停止,并激活一条内部旁路。当高压电池降至恢复极限值时,电池平衡停止,而继续充电。

图3

图4
电池平衡算法只使用电压发散作为平衡标准,具有过平衡(或欠平衡)的缺点,这是由于存在阻抗失衡影响(请参见图3和图4)。问题是,电池阻抗还会在充电期间引起电压差异(VDiff_Start和VDiff_End)。简单的电压电池平衡并未区分是电量失衡还是阻抗失衡。因此,这种平衡不能保证完全充电后所有电池均获得100%的电量。
一种解决方案是使用电池电量监测计,例如:bq2084等。它们都拥有改进的电压平衡技术。由于电池间的阻抗差异会误导算法,因此它只在充电周期末端附近进行平衡。这种方法最小化了阻抗差异的影响,这是因为当充电电流逐渐减弱至终止阈值时IRBAT压降也变得更小。另外,这种IC还使平衡判断基于所有电池电压,所以它是一种更加高效的实施方法。尽管有了许多改进,但是单独依靠电压电平的这种需求将平衡操作限制在高充电状态(SOC)区域,并且仅在充电时工作。
另一个例子是bq20zxx电池电量监测计产品系列,其使用阻抗追踪平衡方法。这种电量计不再尝试最小化电压差异错误的影响,而是计算每节电池达到完全充电状态所需要的电荷 (QNEED),见图5。这种平衡算法,在充电期间开启电池平衡FET,以提供要求的QNEED。这类电池电量监测计可轻松地实施基于QNEED的电池平衡方案,这是由于总电量和SOC在监测功能中均较稳定地处于可用状态。因为电池平衡并未让电池阻抗差异失真,所以它可以独立于电池充电、放电甚至闲置状态工作。更为重要的是,它获得了最佳的平衡精度。

图5:基于QNEED的电池平衡
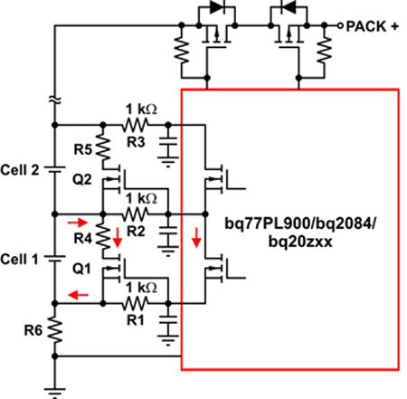
由于使用集成FET解决方案的无源电池平衡技术的平衡能力有限,因此电池差异或失衡率可能超过电池平衡。另外,由于存在低旁路电流,它可能会占用几个周期来对一般失衡进行校正。利用现有组件设计一些外部旁路电路可以增强电池平衡(请参见图6和图7)。在图6中,当决定对某节电池进行平衡时内部平衡MOSFET首先开启。这便形成一条低电流通路,其通过连接电池端(电池1和电池2)及IC引脚的外部滤波器电阻。当内部FET栅-源电压在电阻中形成,该外部MOSFET便被开启。其缺点是,邻近电池无法快速、同时获得平衡。例如,如果邻近内部FET被开启,则Q2不能被开启,因为没有通过R2的电流。

图6

图7
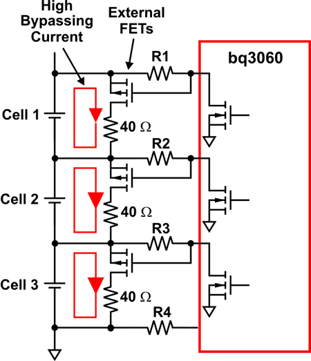
图7显示了无源电池平衡的最新例子。它是一款低成本、单芯片电池电量监测计解决方案。与前面所述的电池电量监测计解决方案不同,这种IC没有内部电池平衡,但需要一个类似的外部旁路电路来完成平衡。然而,由于该平衡实现电路是一个IC内部的开路漏极,因此它可以同时平衡包括邻近电池在内的数节电池。这种平衡电路使用一种改进的电压算法,正如图6所示电路。但是,图7中的外部FET驱动器描述了更为有效的电池平衡方法。
由于高能量电池中100%的多余能量都以热的形式耗散掉了,因此无源平衡并非是放电期间的首选方法。有源电池平衡使用电容或电感电荷穿梭来转移电池之间的电荷,这是一种极为高效的方法。这是因为,能量被转至需要的地方,而非被放掉。这样做的代价是会增加更多的部件和成本。
获得专利的bq78PL114 PowerPump电池平衡技术是使用电感电荷传输的有源电池平衡的最新例子。它使用一对MOSFET(N通道和P通道)以及一个功率电感来实现在两个邻近电池之间建立电荷转移电路。
电池组设计人员设定串联电池之间的失衡阈值。如果IC测量到超出该阈值的失衡,它就会启用PowerPump。图8显示的是使用了两个MOSFET(Q1和Q2)及一个功率电感的降压升压电路简图。顶部电池(V3)需要将能量转移至低位电池(V2),P3S信号(工作在约200kHz和30%占空比下)触发该能量转移,随后能量通过Q1流至电感。当P3S信号重置时,Q1关闭,电感能量水平处在最高水平。因为电感电流必须不断流动,因此Q2的体二极管被正向偏置,从而完成向V2位置电池的电荷转移。需要注意的是,由于其串联电阻较低,存储于该电感中的能量只有轻微的损耗。

图8:使用PowerPump技术的电池平衡
假定串联电池的长度和容量不定,则转移电荷时有一些限制。一种考虑是在我们不再获得能量供给优化之前,我们能将能量移至多远?换句话说,在转换器的低效率超过平衡电池的诸多好处以前,我们能将电荷移至多远?在我们的测试中使用85%的估计效率,PowerPump仅将能量转移至不到6节电池远的地方。但重要的是,忽略效率的情况下,在整个电池组可能达到完全平衡以前必须取得“区域平衡”。
除了这些明显的优点以外,PowerPump电池平衡技术的好处是平衡可能忽略单个电池电压。这意味着,如果你决定在两节电池之间转移电荷,它可以在任何电池工作模式序列(充电、放电和重置)期间进行。即使提供电荷的电池电压比接收电荷的电池电压低(例如,充电或放电时较低的电池电阻引起的低电压)也可以完成转移。相比“电阻泄漏”平衡,能量的热损耗较小。
下列为三种可选平衡算法:
* 端压(TV)抽取
* 开路电压(OCV)抽取
* 充电状态(SOC)抽取(预平衡)
TV抽取就像前面介绍的电压无源电池平衡。正如图4所示,充电期间的TV平衡并不总是产生一种趋向放电结束的平衡电量。这是由于我们前面提到过的电池阻抗不匹配。OCV抽取根据电池组电流和电池阻抗测量结果,通过估计OCV来补偿阻抗差异。

图9

图10
SOC抽取以一种同阻抗追踪器件类似的方式工作,它计算出每一节电池的精确电荷电平,并在电池之间转移能量,这样电池电量在充电结束时(EOC)就实现了平衡(请参见图9*)。观察放电OCV图(见图10*),我们将每一节电池预平衡到一个反映其电量的失调电压。几个百分点的电量差异会使该放电曲线中下方出现巨大差异。如果我们已知1%到2%的电量,我们便可以在放电结束时拥有极为接近的匹配性。这就是在充电完成和放电结束时,你想要利用有源平衡技术有效地让电池获得最佳平衡的区域。
相比传统的无源平衡技术,PowerPump技术可以更好地校正电池失衡,这是由于可以通过改变组件值来控制更高的平衡电流。
笔记本电脑中,有效的平衡电流通常为25到50mA,其为内部旁路平衡的12到20倍。利用这个优势,有源电池平衡可以在一个周期(95%时间)内对电量失衡进行校正。
在更大的电容式电池中,PowerPump技术的结果差异甚至更大。需要考虑到使用电压无源平衡时一个电池组能够获得平衡的时间长短。唯一的电池能量电平即为一个充电周期放出部分中出现的正平衡。因此,大容量电池组整个寿命中,只有百分之几的时间允许平衡。所以,许多电池组设计人员都选择1安培电流平衡,甚至是10安培以上的电流。这就产生许多散热问题,以及大型FET的成本问题。倘若利用PowerPump可获得真正的不间断平衡可能性,那么就可以最小化这些设计障碍。
外部组件的选择决定你平衡电流的多少。峰值电感电流由电池电压、电感和接通时间决定。整个周期来自电源电池的平均电流等于0.5x(峰值电流)×占空比。在正常抽取模式下,占空比为33%。例如:使用一个15uH的建议电感,并假设峰值电流约为460mA,则我们得到来自电源电池的平均电流为75mA。这个75mA的电流可长时间出现。这便让整个系统维持在平衡状态下,因此在充电完成和放电结束时我们交换了最多的能量。
问题不断出现,“那么我需要多少平衡电流呢?”没有人喜欢听这个问题的答案,“这取决于几方面!”首先,要知道一定时间下你期望的失衡漏电量。如果你的系统1小时20Ahr电池组放电后出现5%的失衡,则你就需要转移大量的能量。PowerPump FET和电感需要相应地安排大小尺寸。另外,也可以使用最新固件的SuperPump选项。它让你能够拥有更大的占空比,以便在正常模式期间当某些测量暂停时移动能量。如前所述,在确定可以获得多少平衡时,电池质量和散热控制是重要的前提因素。
有源电池平衡的一个安全方面好处是,我们可以跟踪一节电池使用的时间。我们可以跟踪每节电池的净抽取值,该净值定义为抽入电池的正数值,以及从电池抽取的负数值。如果一节电池的净值过高,那么就会导致从其他电池接收太多的能量,则表明这是一块坏电池。这是 SOH计算的一个组成部分,同其他参数类似,例如:电池阻抗和完全充电电量等。
本文小结
侧重于安全性和使用寿命的一些新兴电池技术,通常都拥有先进的电池平衡和有效的散热管理。由于新的电池平衡技术可跟踪单个电池需要的平衡,因此电池组的使用寿命和总体安全性都已提高。在每个周期都对电池进行平衡,可避免电池的不当使用,而它通常是导致更多失衡和早期电池老化的原因。电池化学成份、结构和应用越来越多样化,要求电池组设计人员也要技术升级。
