MAXIM公司的MAX97003是一款立体声单声道扬声器耳机放大器,扬声器耳机放大器有独立的音量及开关控制单元,四路输入可以配置为两路差分输入或四路单端输入方式。该芯片通过内部集成可调动态范围压缩及失真限制器使扬声器输出最大音量,在不衰减大信号品质的情况下提高小信号的增益。本文通过介绍MAX97003芯片的特性、应用方向和内部结构图实现对该芯片的理解,并通过MAX97003EVKIT开发参考设计实现快速应用,给出相应开发板设计特性,原理图、PCB制板图及元器件列表。
The MAX97003 audio subsystem combines a mono speaker amplifier with a stereo headphone amplifier. The headphone and speaker amplifiers have independent volume and on/off controls. The four inputs are configurable as two differential or four single-ended inputs.
To minimize output noise, both the headphone and speaker outputs utilize a downward expander/noise gate to attenuate noise when no desired input signal is present.
The speaker output incorporates an adjustable dynamic range compressor (DRC) and distortion limiter to protect the speaker and maximize loudness. This allows high gain for low-level signals without compromising the quality of large signals.
All controls are performed using the two-wire I²C interface. The IC operates in the extended -40°C to +85℃ temperature range, and is available in the 2.0mm x 2.4mm, 20-bump WLP package (0.4mm pitch).
MAX97003主要特性:
2.7V to 5.5V Speaker Supply Voltage
1.8V Headphone Supply Voltage
1.0W Speaker Output (VPVDD = 4.2V, ZSPK = 8Ω + 68µH, 1% THD+N)
32mW/Channel Headphone Output (RHP = 32Ω)
Active Emissions Limiting for Enhanced EMI Reduction
Efficient Class H Headphone Amplifier
Ground-Referenced Headphone Outputs
Headphone Ground Sense
2 Stereo Single-Ended/Mono Differential Inputs
Integrated Expander/Noise Gate for Low Output Noise
Integrated DRC (Speaker Outputs)
Integrated Distortion Limiter (Speaker Outputs)
Extensive Click-and-Pop Reduction Circuitry
TDMA Noise Free
2.0mm x 2.4mm, 20-Bump WLP Package (0.4mm Pitch)
MAX97003应用:
Cell Phones
Portable Media Players

图1. MAX97003方框图
MAX97003EVKIT设计方案主要特性:
﹡ 2.7V to 5.5V Single-Supply Operation
﹡Proven Audio PCB Layout
﹡On-Board USB Interface Circuit Generates I2C-Compatible Signals
﹡PCB Pads for User-Supplied I2C-Compatible Signals
﹡Surface-Mount Components
﹡Windows XP-, Windows Vista-, and Windows 7-Compatible Software
﹡Fully Assembled and Tested
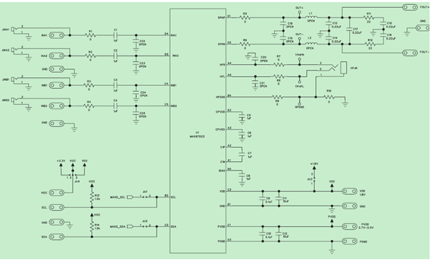
MAX97003EVKIT电路图:

图2. MAX97003EVKIT(1/2)电路图

图3. MAX97003EVKIT(2/2)电路图
MAX97003EVKIT材料清单:

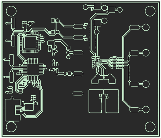
PCB元件布局图:


