0 引言
风力发电是当今世界新能源开发技术最成熟、最具规模开发和商业化发展前景的发电方式,但风的随机变化导致了风力发电机组的输出功率通常随着风速大幅快速变化,将大量风电接入电网将会对电网的电能质量和电网稳定性产生影响3。
本文介绍一款针对风力发电系统设计的AGP测量保护模块,该模块可测量电压、电流、频率、电能等传统电参量,并在电网失效、电网频率、电压偏差、发电机输出功率过大、有功和无功潮流发生反向等故障时,发出告警信号,同时集成了2个根据时间的欠压保护,提高了控制系统对电压闪变的抗干扰能力。
1 电路设计原理
AGP的硬件电路包括主控芯片、电源、电压、电流信号采集电路、开关量输入模块、继电器输出模块、人机交互单元、RS485通讯接口、Profibus_DP通讯协议接口、Can open通讯接口(图1)。

图 1 硬件电路框图
1.1 主控芯片
MCU芯片采用freescale公司的Coldfire-V0架构内核的32位处理器MCF51EM256,时钟频率最高可达50.33MHz,内置256K的Flash、16K的RAM、4个独立16位AD通道、3路定时器、3路SCI通讯接口、内置RTC时钟、I2C、SPI、KBI接口等多种资源,具有极高的性价比。
1.2 电源
AGP采用直流24V工作电源,使用广州金升阳公司的宽电压输入DCDC模块WRF2405P,工作温度范围-40~85℃、隔离电压3000VDC、实测输出纹波<1%,同时在电源输入部分设计加入放电管、PTC压敏电阻、TVS管、防反接二极管等器件(图2),具有过压、过流等保护。

图2 电源电路
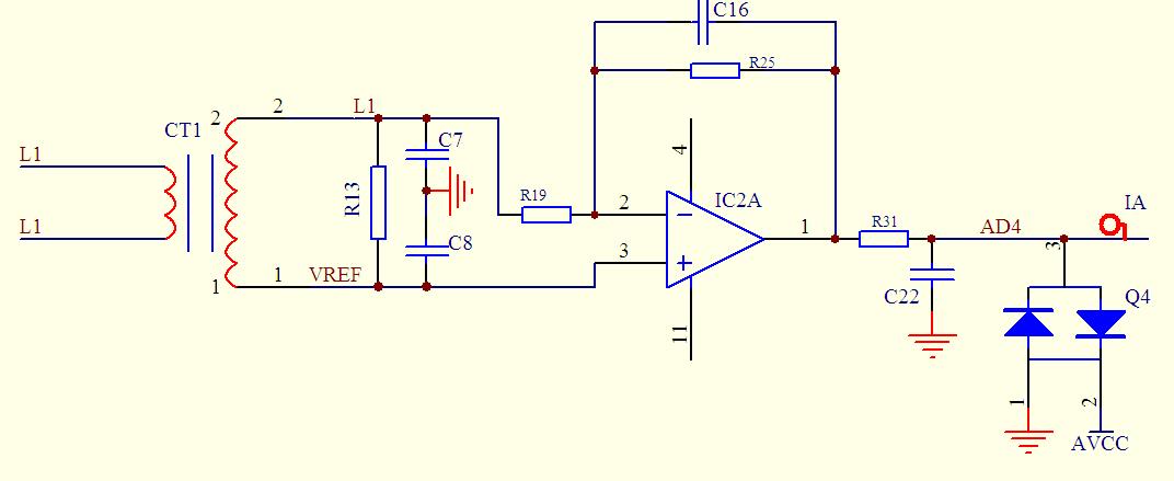
1.3 信号采集电路(图3)
信号采集包括电压信号、电流信号和频率信号:电压信号采用分压电阻输入,电流信号采用互感器隔离输入,将交流信号抬高后,通过放大电路将信号进行放大,最后将信号送入CPU进行软件差分运算。

图3 电流信号电路
1.4 接口设计
AGP的接口包括人机交互单元、RS485通讯接口、开关量输入输出接口。在设计各类接口的同时,需加入提高电磁兼容性能、耐压、触点保护等元件以提高装置的可靠性。
![]()
2 软件设计方法
软件程序主要包括主程序、A/D信号采集程序、TPM测频程序、电参量计算程序、保护处理程序、各种通讯协议处理程序等,由于内容较多,现给出部分程序流程。

图 7 主程序流程图
MCF51EM256每一路AD模块均具有A和B 2个通道输入,任一通道采集完成后通过内置PDB模块调整自动切换时间,实现电压、电流相角差调整来达到功率补偿功能,该方法简单可行,中断同时需对AD异常做出处理,现给出AD中断处理程序流程。

图 8 中断程序流程图
3 风力发电系统相关技术规定和应用
随着风力发电装机容量的不断扩大,国家电网公司对风力发电机提出了一系列的要求,《GB/T 19069-2003 风力发电机组控制器技术条件》和《风电场接入电网技术规定实施细则-2009》中明确了控制器需要具有的功能。主要包括:电网频率控制、无功功率和电网电压控制、低电压穿越(LVRT)控制以及电能质量控制等。
3.1 风电场运行频率
表2 各种频率下的风电场运行
|
电网频率范围 |
要求 |
|
低于48Hz |
根据风电场内风电机组允许运行的最低频率而定。 |
|
48Hz-49.5Hz |
每次频率低于49.5Hz时要求至少能运行10min。 |
|
49.5Hz-50.5Hz |
连续运行。 |
|
50.5Hz-51Hz |
每次频率高于50.5Hz时,要求至少能运行2min;并且当频率高于50.5Hz时,不允许停止状态的风电机组并网。 |
|
高于51Hz |
根据电网调度部门的指令限功率运行。 |
3.2 风电场电压范围
当风电场并网点的电压偏差在-10%~+10%、并网点的闪变值满足国家标准电能质量关于电压波动和闪变、公用电网谐波、三相电压不平衡的规定时,要求风电场内的风电机组应能正常运行。
![]()
3.3 风电场低电压穿越
风电场并网点电压在图中电压轮廓线及以上的区域内时,场内风电机组必须保证不间断并网运行;并网点电压在图中电压轮廓线以下时,场内风电机组允许从电网切出2。

图9 风电场低电压穿越要求的规定
对于不同的欧美国家电网公司,其规定的低电压的跌至幅度和穿越时间也存在差异,英国为15%和140ms,德国为15%和625ms,丹麦为25%和100ms,西班牙为0%和500ms等。
3.4 目前双馈式风力发电机组并网系统

图10 交流励磁变速恒频风力发电变频器电路图
变速恒频发电将先进的电力电子技术引入发电机控制之中,机组采用变速运行,使风力发电机组叶轮转速跟随风速的变化而变化,保持基本恒定的最佳叶尖速比,从而获得最大的风能利用效率。
在变速恒频双馈发电机组运行过程中,定子绕组直接接到电网上,而转子绕组外接转差频率电源实现交流励磁。当发电机转子频率变化时,控制励磁电流频率来保证定子输出频率恒定4。
3.5 应用案例
AGP能应用于多种类型的发电机绕组的场合。下图10为典型的三相四线发电机绕组结构应用案例。电压信号直接接入,电流信号经互感器转换后接入模块。设置继电器1为过载、过压、过频,继电器2为欠压、欠频,继电器3为逆功,继电器4为根据时间的欠压保护A、B,给模块供电DC24V,装置开始自检,当装置自检失败,发出报警信号,发电机组禁止启动。当发电机组运行时出现故障,控制器接收到继电器1报警后,执行减速运行。当控制器接收到继电器2报警后,调整控制内部参数,使之正常。当接收到继电器3报警后,发电机停车,断开并网开关。当电网电压出现大幅度跌落,模块自动计算跌落深度和时间,判断是否可以穿越低电压,给出继电器4诊断信号。

图11 AGP300典型应用图
4 结语
AGP风力发电测量保护模块采用先进的设计方案,能够针对不同类型的风力发电机(双馈、永磁直驱)提供测量与保护功能,支持Modbus_RTU、Profibus_DP、Can open通讯协议,兼容各类PLC控制系统。产品稳定可靠,是风力设备国产品化的理想产品。
