运放参数的详细解释和分析14—轨至轨输入_TI的领先技术
摘要: Part13中讲到了常用的轨至轨运放是采用NMOS与PMOS差分输入级相并联的方法。这一方法巧妙的解决了输入信号达不到两个电源轨的问题。在当今轨至轨输入的运放中得到广泛的应用。
Abstract:
Key words :
Part13中讲到了常用的轨至轨运放是采用NMOS与PMOS差分输入级相并联的方法。这一方法巧妙的解决了输入信号达不到两个电源轨的问题。在当今轨至轨输入的运放中得到广泛的应用。
但是这种并联差分输入级的运放有一个先天的问题就是输入失调电压交越问题。如下图所示,为并联差分输入结构的运放的输入前级。

下图是这种运放的输入失调电压可以看出。随着共模电压的升高PMOS在2V(用于举例的值)左右将关闭,而NMOS即将打开,就在这个节骨眼上。运放的输入失调电压变生了跳变。这个可以理解,两组不同结构的输入级的输入失调电压是不同的,在交接棒时,这个失调电压也完成了交接棒。对于直流信号这个问题会引起误差突变,对于正弦交流信号,这个问题会引起信号的失真。在交越点引入一个小小的台阶。

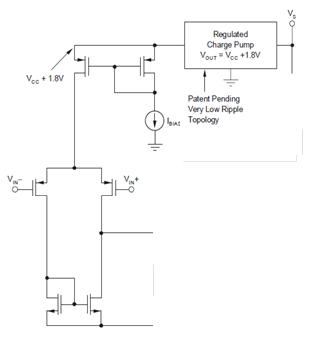
为了解决这个问题,TI公司设计了两种领先的差分输入级。第一种结构如下图。PMOS差分输入级能达到负电源轨,而达不到正电源轨,总是差这么1V左右够不着。我们把输入级的电源在内部提高1.8V。水涨船高,这样的输入级就能达到运放的正电源轨。由于只有一组差分输入级,并不会存在输入失调电压交越的问题。

这一技术在TI的单电源运放OPAl365上得到应用。如下图。

到这并没有结束,另一种技术在TI的单电源轨至轨运放中得到应用。这就是自调零技术。下图使用了自调零技术(MOSFET Zero Drift)前后。输入失调电压跳变就非常小了。

这一技术在TI的OPA333运放中得到应用,下表是OPA333的Vcm输入电压范围。

此内容为AET网站原创,未经授权禁止转载。
