S3C44B0X" title="S3C44B0X">S3C44B0X是三星公司针对嵌入式系统推出高性价比微处理器,它是基于ARM7TDMI内核的16/32位RISC处理器,工作主频为66MHz.为了降低成本和节约产品开发周期,S3C44BO0X提供了丰富的内置部件,包括:内部SRAM,LCD控制器,8通道10位ADC,IIC总线接口,IIS总线接口等.其中S3C44B0X IIS接口能用来连接一个外部8/16位立体声声音解码器.CS4334" title="CS4334">CS4334是CIRRUS公司推出的系列音频解码芯片.文献[1,2,3]中对它们的工作原理和应用有详细的论述.
本文详细研究了S3C44B0X IIS总线接口和CS4334的连接,搭建了以二者为基础的嵌入式工作平台.在该平台上现WAVE音频文件" title="音频文件">音频文件的播放,并给出了测试程序.
1IIS总线结构
S3C44B0X IIS(Inter-IC Sound)接口对FIFO存取提供DMA传输模式代替中断模式,它可以同时发送数据和接收数据也可以只发或只收.
如图1所示,总线接口FIFO控制包括总线接口、内部寄存器和状态机,控制总线接口逻辑和FIFO访问;3位的双分频器包括一个作为IIS总线主设备时钟发生器,另外一个作为外部编码器的时钟发生器;主设备串行比特时钟发生器(主设备模式),将从主设备时钟中分频得到串行比特数时钟;声道发生器和状态器生成和控制IISCLK和IISLRCK,并且控制数据的接收和发送;16位移位寄存器在发送数据时将数据由并变串,接收数据时做相反的动作.
IIS总线可以使用正常传输模式,DMA传输模式和发送接收同时模式三种传输方式.
2 音频数模转换芯片CS4334
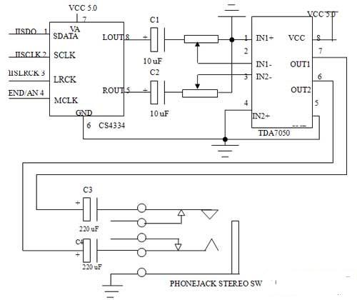
CS4334是CIRRUS开云棋牌官网在线客服公司生产的音频数模转换芯片,具有接口简单、性能稳定以及便于操作等特点,在嵌入式系统中有着广泛的应用. 另外,由于WAVE数字音频经CS4334转换成模拟音频后信号较微弱,需要增加一个音频功率放大器.本文选用的是PHILIPS公司的TDA7050" title="TDA7050">TDA7050低电平单声道/立体声功率放大器.

图1 IIS总线结构框图

图2S3C44B0X与CS4334以及TDA7050的连接示意图
3S3C44B0X和CS4334以及TDA7050的连接
S3C44B0X IIS总线接口和CS4334模块都具有很强的通用性,连接很容易实现.连接方法为:将S3C44B0X的端口PF6(IISDO)、 PF8(IISCLK)、PF5(IISLRCK)、PE8(END/AN)分别与CS4334的管脚1、2、3、4连接.CS4334与TDA7050 连接时,只需将CS4334的输出连接到TDA7050的相应输入管脚即可.具体连接方法如图2所示.
