升级至CAN FD不再大费周章,TI一颗芯片搞定
2019-06-28
作者:毕晓东
随着汽车智能化程度不断提高以及电动汽车的发展,汽车中电子设备日趋增加,对通信总线的传输速率也提出了越来越高的要求。
在汽车领域被广泛应用的传统CAN总线,数据传输速率上限是1Mbps,这样的传输速率越来越不能满足某些应用的要求。为满足CAN总线对更高传输速率的要求,CAN FD (CAN with Flexible Data-Rate)应运而生。CAN FD协议支持高达5 Mbps的数据传输率和高达64字节的有效负荷,有效提升了总线通信能力,使其能够在其新一代汽车应用中更快速地移动数据。
然而,对于汽车电子设计师来说,CAN升级至CAN FD却非轻而易举能做出的选择。因涉及到协议的更改,设计基于CAN FD总线的汽车电子系统,通常需要MCU对CAN FD的支持或增加许多分立器件,往往需要对及整个系统做较大的调整,这无论从开发周期以及系统成本上来说,都是较大的挑战。
近日,随着德州仪器(TI)公司一款芯片的推出,开发者将系统从经典CAN升级到CAN FD将变得轻松许多。这就是TCAN4550-Q1。
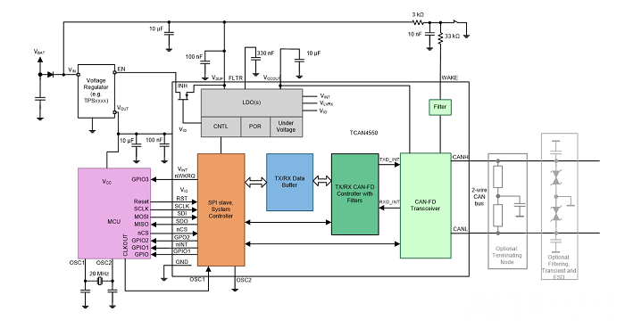
德州仪器(TI)接口产品部门产品线经理Charles (Chuck) Sanna介绍道,TCAN4550-Q1是业界首款集成了CAN FD控制器和收发器的系统基础芯片(SBC),旨在满足车载网络对高带宽和数据速率灵活性的需求。它采用了几乎所有微控制器都有的串行外围接口(SPI)总线来部署CAN FD接口或提高系统中CAN FD总线端口的数量,同时最少量地对硬件进行改动。借助TCAN4550-Q1,设计师能够保有汽车电子和照明、高级驾驶员辅助系统(ADAS)及汽车网关设计的基于微控制器的现有架构,简化了CAN FD的升级或扩展。

德州仪器(TI)接口产品部门产品线经理Charles (Chuck) Sanna先生向大家介绍新产品TCAN4550-Q1
TCAN4550-Q1隶属于TI不断壮大的系统基础芯片(SBC)系列。Charles (Chuck) Sanna介绍,SBC是纯粹的集成电路,它将控制器局域网络(CAN)或本地互联网络(LIN)收发器与内部/外部“功率器件”集成在一起。该功率器件可以是低压差线性稳压器(LDO)、DC/DC转换器或两者兼有。当设计师需要更多输出功率,或需要离散式解决方案的布局选项并且该离散式解决方案需要收发器和离散式LDO或DC/DC转换器,这时SBC是您的理想选择。

TCAN4550-Q1功能方框图
TCAN4550-Q1具有以下主要特点和优势:
(1)简化物料单(BOM)和削减系统成本:设计师依托高度集成的TCAN4550-Q1可以简化设计,包括集成式±58-VDC总线故障保护、看门狗计时器及故障切换模式。TCAN4550-Q1还能够交叉兼容经典CAN协议。
(2)更便捷地在汽车设计中扩展总线:如果微控制器的CAN FD端口数量有限,设计师还可以使用这款芯片经由汽车系统中现有的SPI端口添加更多的CAN FD总线。通常来讲,此类总线扩展需要重新设计系统,而在使用TCAN4550-Q1时则不必这样做。
(3)更小的电源设计占用空间:凭借集成式125 mA低压差(LDO)线性稳压器,TCAN4550-Q1可以为自己供电,此外,还能够为传感器或其它组件供应70 mA的外部输出。由于减少了对外部电源组件的需要,电源设计所占的空间也因此变小。
(4)降低功耗:TCAN4550-Q1可帮助设计师藉由唤醒和休眠功能降低待机时的系统功耗。
(5)提高最大数据传输率:全新SBC支持汽车在组装期间能够基于8 Mbps最高数据传输率来更快速地编写汽车软件程序,超越了CAN FD协议的5 Mbps最高数据传输率。
不论是从原有传统CAN总线系统升级,或是在CAN FD系统中拓展,TCAN4550-Q1都能为用户带来简单便捷的解决方案。

从原有传统CAN总线系统升级

在CAN FD系统中拓展
