带有温度补偿功能的隔离式pH监测仪
2019-12-18
来源:ADI公司
液体的pH值在很多行业都至关重要。几乎所有处理液体的行业都需要pH测量系统。显然,这对于废水系统和废水厂来说很重要,但是您知道啤酒厂的水在到达污水系统之前需要具有特殊的pH值吗?此设计技巧旨在帮助向水处理系统添加高精度隔离。
本文讨论向系统添加高精度隔离。这对于监测远离系统的水pH值、监测不同的接地电平或在发生错误时保护系统不受高压影响至关重要。
pH值衡量水溶液的酸碱度。它是一个无单位数字,并根据下式定义为氢离子活性的负常用对数:
pH = –log10 a(H+)(1)
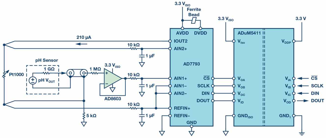
纯水的pH值定义为7,而酸的pH值小于7,碱的pH值大于7。根据pH值改变颜色的所谓的指示器通常用于测量pH值。但是,此测量值只是粗略估计值。图1中所示的电路旨在用于评估复合玻璃电极。0至14的pH值范围具有0.5%的精度,并且进行了温度补偿。该电路支持各种pH传感器,可具有1 MΩ至几GΩ的高阻抗值。

图1. 具有复合电极的pH传感器电路(简化)。
pH电极
pH探针由一个测量电极和一个参考电极构成,类似于一块电池。如果将探针浸入测试溶液,则测量电极根据氢离子活性产生电压。25°C时,单位pH值的典型输出值为59.14 mV。由于与温度具有相关性,此值可增加至70 mV/pH。将此电压与参考电极进行比较。如果测试溶液为酸性(低pH值),则探针输出端的电位大于0;如果是碱性溶液,则小于0。输出值可使用下式计算:
(2)
其中:
E为探针的输出电压。
E0为标准电极电位(通常为0 V),具体取决于探针。R为普适气体常数。R = 8.31447 J mol1 K1。
T表示温度(K)。
n为转移电子数(或等效数)。F为法拉第常数。F = 96485.34 C mol−1。
pH为未知溶液的氢离子浓度。pHREF = 7,参考电极的基准值。
电路
电路的三个主要元件是探针的缓冲器、ADC和具有电压传输功能的隔离器。选择缓冲运算放大器AD8603的原因是它具有低功耗、低噪声和极低输入偏置电流。200 fA典型低输入偏置电流可确保由于电流流过探头的内部电阻而产生的压降被最小化。另一个重要元件是ADC,此处用AD7793表示,是具有集成电源和可编程放大器的24位∑-Δ转换器。集成电流源产生流经Pt1000的电流。借此进行在处理器中进行补偿所需的温度测量。此电流还流经5 kΩ电阻(0.1%容差),由此产生1.05 V基准电压。作为第二个功能,电阻提升了共模电压。通过这种方式及通过选择基准电压,ADC的输入范围得到充分利用:探针输出±414 mV——最大±490 mV。隔离器为ADuM5411,即同时提供ADC的SPI接口隔离的隔离式DC-DC转换器。
电路特性
为了实现高精度,选择了典型输入偏置电流为200 fA的运算放大器,这样,在探针阻抗为1 GΩ时,最大失调电压达0.2 mV。这相当于25°C时pH值的误差为0.0037个单位。即使最大输入偏置电流为1 pA,在1 mV时,最大偏置误差也很小。为了不放弃这个好的开始,建议通过使用保护环、屏蔽及其他不受低电流影响的技术进行合适的布局测量。在选定数据速率为16.7 Hz,增益为1时,ADC产生的噪声约为2 µV rms。如果使用13 µV峰峰值噪声进行计算,则pH值的精度为0.00022个单位的pH值。如果将放大器的噪声和ADC的噪声加在一起,将产生0.00053个单位的pH值,因此,偏置误差更大。
结论
此处所示的电路是pH传感器读数的简单、精密和省电转换电路。电路经过校准后,可以实现0.5%的精度,相当于0.005个单位的pH值。由于采用了隔离,它适合多种应用。
作者简介
Thomas Tzscheetzsch于2010年加入ADI公司,担任高级现场应用工程师。2010年至2012年,他负责支持德国中部地区的客户群,自2012年以来,他任职于关键客户团队,为关键客户提供支持服务。2017年重组后,他负责中欧国家IHC市场的FAE团队,担任FAE经理。
在职业生涯的最初阶段,他于1992年至1998年在一家机械制造公司任电子工程师,担任部门负责人。在哥廷根应用科学大学完成电气工程学习后,他任职于Max Planck研究院从事太阳能系统研究工作,担任硬件设计工程师。2004年至2010年,他任职于ADI公司产品经销商的现场应用工程师。
