电压跟随器秘笈(八),LM358电压跟随器+运放问题
2020-01-16
来源:21ic中国电子网
电压跟随器应用广泛,生活中大大小小的电子器件中均包含电压跟随器。本文对于电压跟随器的讲解,在于向大家介绍LM358电压跟随器的设计方案以及电压跟随器运放相关内容。此外,如果你对如何使用LM324搭建电压跟随器具备一定兴趣,可翻阅上篇电压跟随器相关文章。
一、LM358电压跟随器设计方案
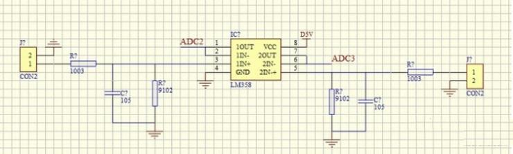
LM358是双运放组成的运算放大器,可以单电源供电,也可以双电源供电。常用来做电压信号采集的前端电压跟随器,同时起到增加输入阻抗的作用,避免影响被测量的电压值。我拆了一个信号采集卡,把它里面的电压信号采集前端358电路画了出来,与大家分享。

经验分享:LM358当工作在单电源5V供电时,当IN+从0~5V输入,其输出电压OUT只能从0~3.7V,而不是0~5V,也就是说,当IN+输入0~3.7V时,电压可以跟随到OUT,当输入大于3.7V时,输出将还是3.7V,大不了了。那怎么办?

LM358引脚图
解决方法1:增加LM358的电源电压,比如加个12V,这时候,你的IN+从0~5V,OUT也可以从0~5V了。不过,当你的系统没有+12V电源可用,专门增加一个+12V电源,可不是一个好办法,而且,当你提供+12V时,万一输入超过了5V,输出也会超过5V,这时候,你的单片机ADC引脚超压,就有坏的可能哦,这样的产品,确实能用,实则不耐用,请君慎重考虑。
解决方法2:在IN+的前端,加分压电阻,例如,加两个精密10K的电阻,如上图所示(阻值改为2个10K),这样当输入电压为0~5V时,IN+脚电压为0~2.5V,OUT引脚也可以从0~2.5V,在在单片机内部把测量到的值乘以2,即是实际的输入电压值。此种方法相比前者,要可取,最起码系统就经久耐用的,不会造出国产垃圾。不过,有个缺点,就是分辨率降低一倍,在某些应用中,这是致命伤,例如电子台秤。
解决方法3:换IC,不用LM358了,用一个满幅电压运放,业内称为rail to rail的运放,例如工业中常用的TLC2262,引脚功能和LM358一样,也就是说两个可以互换,但是,当IN+为0~5V时,TLC2262的OUT可以从0~5V,当然,TLC2262的价格要比LM358贵。此芯片已被广泛应用于各种工业场合,在成本不是很敏感的前提下,请君放心使用!

TLC2262引脚图
二、电压跟随器运放
在电路中,电压跟随器一般做缓冲级及隔离级。因为,电压放大器的输出阻抗一般比较高,通常在几千欧到几十千欧,如果后级的输入阻抗比较小,那么信号就会有相当的部分损耗在前级的输出电阻中。在这个时候,就需要电压跟随器来从中进行缓冲。起到承上启下的作用。应用电压跟随器的另外一个好处就是,提高了输入阻抗,这样,输入电容的容量可以大幅度减小,为应用高品质的电容提供了前提保证。
电压跟随器的另外一个作用就是隔离,在HI-FI电路中,关于负反馈的争议已经很久了,其实,如果真的没有负反馈的作用,相信绝大多数的放大电路是不能很好的工作的。但是由于引入了大环路负反馈电路,扬声器的反电动势就会通过反馈电路,与输入信号叠加构成电压跟随器的。造成音质模糊,清晰度下降,所以,有一部分功放的末级采用了无大环路负反馈的电路,试图通过断开负反馈回路来消除大环路负反馈的带来的弊端。但是,由于放大器的末级的工作电流变化很大,其失真度很难保证。

传统运放电路
三、注意事项
对于采用负反馈的放大电路,如何减少振荡以保持稳定,目前尚无定论。电压跟随器也不例外。
运算放大器理想的运行状态是输出电压和输入电压为同相,即,当负输入端的印加电压引起输出增大时,运算放大器能够相应地使增加的电压降低。不过,运算放大器的输入端和输出端的相位总有差异。当输出和输出之间的相位相差180°时,负输入与正输入正好相同,原本应该减少的输出却得到了增强。(成为正反溃的状态。)如果在特定频段陷入这一状态,并且仍然保持原有振幅,那么该输出频率和振荡状态将一直持续下去。

电压跟随器和反馈环路
以上便是此次小编带来的“电压跟随器”相关内容,通过本文,希望大家对LM358电压跟随器具备一定的认知。如果你喜欢本文,不妨持续关注我们网站哦,小编将于后期带来更多精彩内容。最后,十分感谢大家的阅读,have a nice day!
