BJT电流镜
2020-10-16
作者:Doug Mercer,ADI 顾问研究员 Antoniu Miclaus,ADI 系统应用工程师
来源:ADI
本实验的目的是研究双极性结型晶体管(BJT)电流源或电流镜。电流源的重要特性包括:在宽顺从电压范围保持高输出阻抗、能抑制外部变化(如电源或温度)的影响。
背景知识
电流镜是一种电路模块,通过复制输出端子的电流来产生完全一样的流入/流出输入端子电流。简单的两晶体管电流镜主要是依靠两个大小相同,在相同温度下具有相同的VBE的晶体管具有相同的漏极或集电极电流来实现的。电流镜的一个重要特性是输出阻抗相对较高,因此无论在何种负载条件下,输出电流都可以保持恒定不变。电流镜的另一个特性是输入电阻相对较低,因此无论在何种驱动条件下,输入电流都可以保持恒定不变。复制的电流可以而且通常都是一个不断变化的信号电流。电流镜常用于在放大级中提供偏置电流和有源负载。
材料:
► ADALM2000主动学习模块
► 无焊面包板
► 跳线
► 两个1 kΩ电阻(阻值尽可能接近,或者测量到三位数字或更精确)
► 两个小信号NPN晶体管(2N3904或SSM2212)
► 一个双通道运算放大器(例如ADTL082)
► 两个4.7μF解耦电容
说明
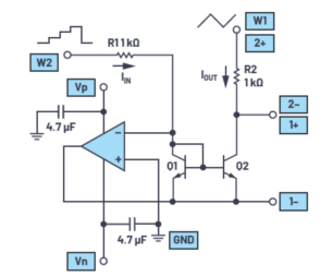
可以重复使用共发射极BJT曲线量测仪实验中使用的基本配置来测量电流镜特性。输入电阻R1和输出电阻R2现在都是1 kΩ。一定要准确测量(尽可能使用更多的有效位数)R1和R2的实际值,以确保准确测量电流镜的输入和输出电流。IIN等于W1处的AWG2输出电压除以R1的值。IOUT等于Scope Channel 2测量的电压除以R2的值。二极管连接的晶体管Q1跨接在Q2的基极和发射极端子。
在电流镜配置中,运算放大器作为电流镜输入(基极)节点的虚拟地,将来自AWG2 (W2)的电压阶跃转化为通过1 kΩ电阻的电流阶跃。

图1.电流镜测试电路。
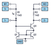
如果您不想使用运算放大器配置,也可以使用图2所示的简化配置。

图2.备选的简单电流镜测试电路。

图3.电流镜测试电路的面包板连接(带运算放大器)。
图4.简单的电流镜测试电路的面包板连接。
硬件设置
加载适用于信号发生器的W2通道的stairstep.csv文件,将幅度设置为3 V峰峰值,偏置设置为1.5 V。输出器件Q2的VCE由示波器输入1+和1-进行差分测量。电流镜输出电流通过1 kΩ电阻R2两端的示波器输入2+和2–测量。集电极电压使用来自AWG 1(输出W1)、频率为40 Hz的三角波形进行扫描。如果您要使用运算放大器设置,请确保该器件已正确连接至电源Vp (5 V)和Vn (–5 V)。
程序步骤
配置示波器以捕获多个周期的输入信号和输出信号。如果您要使用运算放大器配置,确保已开启电源。
使用Scopy工具提供的示波器或通过LTspice®仿真绘制这两个波形。下图提供了示例。

图5.如Scopy绘图所示,W2为10 kHz频率时的电流镜波形。
现在,将W1的频率更改为200 Hz,然后绘制两个波形。对相同电路使用LTspice仿真的示例如图6所示。

图6.如LTspice绘图所示,W1为200 Hz、W2为40 Hz时的电流镜波形。
带基极电流补偿的电流镜
如图7所示,通过添加基极电流补偿晶体管Q3来修改简单的电流镜电路。使用发射极跟随器缓冲器替代将Q1的集电极连接至基极。对简单电流镜的这种改进被称为发射极跟随器增强镜。发射极跟随器缓冲级(Q2)的电流增益可以大幅降低由Q1和Q2的有限基极电流引起的增益误差。

图7.带基极电流补偿的电流镜。
硬件设置
加载适用于信号发生器的W2通道的stairstep.csv文件,将幅度设置为3 V峰峰值,偏置设置为1.5 V。输出器件Q2的VCE由示波器输入1+和1-进行差分测量。电流镜输出电流通过1 kΩ电阻R2两端的示波器输入2+和2–测量。集电极电压使用来自AWG1(输出W1)、频率为40 Hz的三角波形进行扫描。将正电源Vp (+5 V)连接至Q3晶体管的集电极。
程序步骤
配置示波器以捕获多个周期的输入信号和输出信号。打开正电源。
使用Scopy工具提供的示波器或通过LTspice仿真绘制这两个波形。示例如图9所示

图9.如Scopy绘图所示,W2为10 kHz频率时的电流镜波形。

图8.带基极电流补偿的电流镜的面包板连接。
威尔逊电流镜
威尔逊电流镜或威尔逊电流源以乔治·威尔逊的名字命名,是一种改进的电流镜电路配置,旨在提供更恒定的电流源或电流吸收器。它提供更准确的输入-输出电流增益。如图10所示,将简单的电流镜更改为威尔逊电流镜。

图10.威尔逊电流镜。
硬件设置
加载适用于信号发生器的W2通道的stairstep.csv文件,将幅度设置为3 V峰峰值,偏置设置为1.5 V。输出器件Q2的VCE由示波器输入1+和1-进行差分测量。电流镜输出电流通过1 kΩ电阻R2两端的示波器输入2+和2–测量。集电极电压使用来自AWG1(输出W1)、频率为40 Hz的三角波形进行扫描。
程序步骤
配置示波器以捕获多个周期的输入信号和输出信号。
使用Scopy工具提供的示波器或通过LTspice仿真绘制这两个波形。Scopy波形图示例如图12所示。

图12.如Scopy绘图所示,W2为10 kHz频率时的威尔逊电流镜波形。

图11.威尔逊电流镜的面包板连接。
维德拉电流镜
如图13所示,将简单的电流镜更改为维德拉电流镜。维德拉电流源在基本的双晶体管电流镜的基础上做了改进,包含仅用于输出晶体管的发射极负反馈电阻,使电流源仅使用中等电阻值就能产生低电流。维德拉电路可与双极性晶体管或MOS晶体管一起使用。

图13.维德拉电流镜。

图14.维德拉电流镜的面包板连接。
硬件设置
加载适用于信号发生器的W2通道的stairstep.csv文件,将幅度设置为3 V峰峰值,偏置设置为1.5 V。输出器件Q2的VCE由示波器输入1+和1-进行差分测量。电流镜输出电流通过1 kΩ电阻R2两端的示波器输入2+和2–测量。集电极电压使用来自AWG1(输出W1)、频率为40 Hz的三角波形进行扫描。
程序步骤
配置示波器以捕获多个周期的输入信号和输出信号。
使用Scopy工具提供的示波器或通过LTspice仿真绘制这两个波形。Scopy波形图示例如图15所示。

图15.如Scopy绘图所示,W2为10 kHz频率时的维德拉电流镜波形。
问题:
► 您能说出带基极电流补偿的电流镜电路的一个优点和一个缺点吗?
► 您能说出威尔逊电流镜的一个优点和一个缺点吗?
