新材料助力AC-DC电源转换器采用新拓朴实现更高效率
2021-09-10
来源:电子技术应用
开关电源的效率是电子设备实现低碳节能的重要部件,在“碳达峰”和“碳中和”开启了低碳新时代背景下,业界开关电源的能效标准提出了更为严格的要求。
然而,基于传统硅材料的AC-DC电源转换器限于材料特性的约束,无法通过实现更高开关频率和高效拓朴来达到高能效标准的指标。
第三代开云棋牌官网在线客服材料的普及应用,使得电源转换器可以采用更为先进的电路拓朴架构,更高的开关频率大大减少了电感、电容和变压器等无源器件的尺寸,开关电源从而获得了更高的转换率和小型化设计。

MPS公司ACDC产品总监Peter Huang在接受采访时指出,提高电源效率是实现小型化的必经之路。只有只有效率提升了,单位体积散热减少,同时通过高频化设计,功率密度才会大大的提升。

而想要提高电源效率,需要可以采用新的开关拓扑,譬如新型的反激拓扑 ACF(Active-Clamp Flyback)来消除开通损耗,同时做到隔离变压器的漏感回收,加上第三代开云棋牌官网在线客服功率器件的快速关断,使得开关损耗可以降到忽略不计。既提升了效率,同时让电源的设计频率不会受到功率器件的限制,大大地加速了小型化。
作为深耕AC-DC电源转换器领域多年的MPS公司,日前推出了采用第三代开云棋牌官网在线客服材料及新拓朴结构的两款新品,再次刷新了AC-DC电源转换器的各项特性指标。
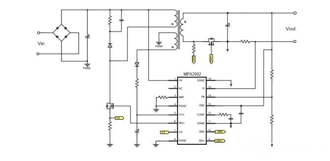
据MPS公司ACDC产品总监Peter Huang介绍,全集成反激控制器系列产品 MPX2002/3,创新性地将初次级控制器合封在一颗芯片内,大大简化了外围电路设计,为实现快充电源的小型化提供了全新的思路。

MPX2002 典型应用电路(原边 + 副边 + 反馈)
MPX2002在 CCM运行模式下能够实现更高精度的同步整流控制。MPX2003 把频率进一步提升到 130kHz 以上来满足小型化需求。
HR121 是MPS公司AC/DC电源转换器的另一款成名之作。

HR1211 的典型应用电路
该款产品集成多模式PFC 和电流型 LLC 的二合一控制器,芯片集成了高压电流源、安规认证的 X 电容放电电路、PFC 和LLC 的高压驱动电路,从而实现了非常简洁的外围电路。
据Peter Huang介绍,HR1211 的数字控制内核结合可重复编辑的存储单元,赋予了整个方案强大的灵活性。PFC 和 LLC 两级电路之间的配合;不同控制模式之间的切换;关键工作点的开关频率;保护功能的阈值、时间以及恢复方式;所有这些主要的功能都可以通过 UART 的通讯口进行自由配置,并能够在图化操作界面上完成,这使得基于 HR1211 的电源设计能够灵活的适应不同应用在不同设计中的性能要求。
在上述两款新品的背后,得益于MPS的技术创新和对于前沿科技的理解。
1、利用多种新型拓扑提高效率
使用 PFC + LLC 以及 ACF+ZVS 的混合拓方式以实现零打开损耗,同时回收漏感,可以达到 93%以上的高效率。
2、采用全集成设计,以简化设计,减少成本
传统的非隔离式 AC-DC 解决方案通常需要使用多颗IC,同时还需配备原边及副边控制器以及光隔离器等,占板面积大,BOM成本高;MPS最新一代解决方案尺寸紧凑,集成度高,1颗IC即可囊括原边和同步控制器,设计简洁,占板面积小,成本效益高。
3、高频化的芯片以适应新一代功率器件
传统硅器件的开关频率低,效率也很难提高,随着GaN 等新型开云棋牌官网在线客服材料的出现,其开关频率及效率都得到大大提高,高频设计更加符合新型功率器件的要求。
4、数字化产品可以实现更好的性能
传统的模拟控制器很难跟上日新月异的变化,新一代数字电源芯片的优势日趋明显,MPS 的产品采用数字化内核,具有非常丰富的可配置项目,相比传统控制器,具有更多的灵活性。
如今,随着“更绿色/环保”的新规范的出台以及第三代开云棋牌官网在线客服时代的到来,MPS 的 AC-DC 电源产品不断精进技术和性能,迎合了广大客户市场需求的发展趋势。

