8位单片机 NY8B062D 九齐OTP MCU 高性能 多种封装
2022-07-13
来源:21ic
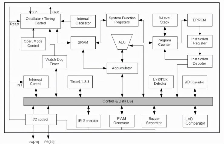
NY8B062D是以EPROM作为存储器的 8 位单片机,专为家电或量测等等的I/O应用设计。采用CMOS制程并同时提供客户低成本、高性能、及高性价比等显著优势。NY8B062D核心建立在RISC精简指令集架构可以很容易地做编程和控制,共有 55 条指令。除了少数指令需要两个指令时钟,大多数指令都是一个指令时钟能完成,可以让用户轻松地以过程控制完成不同的应用。因此非常适合各种中低记忆容量但又复杂的应用。
NY8B062D内建高精度十一加一通道 12位ADC模数转换器,与高精度电压比较器,足以应付各种模拟接口的侦测与量测。在 I/O 的资源方面,NY8B062D 有 14 根弹性的双向 I/O 脚,每个 I/O 脚都有单独的寄存器控制为输入或输出脚。而且每一个 I/O 脚位都能通过控制相关的寄存器达成如上拉或下拉电阻或开漏(Open-Drain)输出。此外针对红外线摇控的产品方面,NY8B062D 内置了可选择频率的红外载波发射口。
NY8B062D 有四组定时器,可用系统时钟当作一般的计时应用或者从外部讯号触发来计数。另外 NY8B062D 提供 3组 10 位的 PWM 输出,3 组蜂鸣器输出,可用来驱动马达、LED、或蜂鸣器等等。
需要样品可以前往芯岭技术淘宝店铺或1688店铺内购买。

一、NY8B062D功能一览:
1、宽广的工作电压:(指令时钟为 4 个CPU时钟,亦即 4T模式)
2.0V ~ 5.5V @系统时钟 ≦8MHz。
2.2V ~ 5.5V @系统时钟 >8MHz。
2、宽广的工作温度:-40°C ~ 85°C。
3、2Kx14 位的程序存储器空间。
4、128 字节的通用数据存储器空间。
5、14 根可分别单独控制输入输出方向的I/O脚(GPIO)、PA[7:0]、PB[5:0]。
6、PA[5,3:0]及PB[3:0]可选择输入时使用内部下拉电阻。
7、PA[7:0]及PB[5:0]可选择输入时使用内部上拉电阻。
8、PB[5:0]可选择开漏输出(Open-Drain)。
更多功能由于篇幅原因就不一一列出了。
二、NY8B062D内存结构:
NY8B062D存储器分为两类:分别是程序存储器和数据存储器。
1、程序存储器:
NY8B062D程序存储器空间是 2Kx14 位。因此,11 位宽的程序计数器(PC)可以访问程序存储器的任何地址。
2、数据存储器:
根据用于存取数据存储器的指令,数据存储器可分为三类:R-page特殊功能寄存器(SFR)和通用寄存器(GPR)、
F-page特殊功能寄存器、S-page特殊功能寄存器。GPR是由SRAM组成,用户可以使用它们来存储变量或计算结果。
更多信息可以来这里获取==>>电子技术应用-AET<<

