泰矽微宣布量产单串电池电量计芯片TCB561
2023-07-11
来源:泰矽微
中国 上海,2023年7月11日——中国领先的高性能专用SoC芯片供应商泰矽微(Tinychip Micro)近日宣布推出TCB561单串锂电池电量计芯片,采用WLCSP12封装(1.98mmX1.30mmX0.415mm),用于单串锂离子或锂聚合物电池的电量管理。TCB561内置高精度电流电压检测电路,集成基于精准电池模型的高精度自适应电量计算法,较传统阻抗算法或电压补偿算法具有更高的电量预测精度及更好的温度特性。同时支持内部MCU资源开放,支持二次开发。在国产电量计和电池管理芯片领域具有标杆意义。
随着各类智能移动终端的普及,对高精度电池电量的需求越发广泛。电量计芯片作为电池PACK保护板的重要组成,现已经成为各终端厂商和电池PACK厂关注的焦点。除了电量显示,电量计芯片还需要实现准确的快充配置策略、可靠的告警中断机制、稳定的电芯健康度估算。随着快充的普及,配备电量计的终端应用逐渐由高端市场向中低端市场渗透。
TCB561是泰矽微自主研发,结合市场发展的需求和趋势进行优化设计的电量计产品,在满足性能需求的前提下尽量做到成本的优化,为电量计芯片的普及应用提供了高性价比方案。
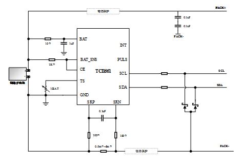
单串锂电池典型应用
TCB561主要特性:
·支持单串锂电池电量计算
·基于电池状态的高精度电量计
·专有TinyGaugeTM算法高精度电量估计
·最小0.5mΩ采样电阻,可支持更高的快充电流(24A及以上)
·电流测量精度:±3mA(Current≤1A), 0.5%(Current>1A)
·片上/片外温度传感器,支持10K或100K外部NTC电阻
·100KHz/400KHz I2C通信接口
·支持1.2V 或1.8V I2C接口电平
·支持SHA-256认证算法
·Tinywork®外设联动机制,低至 60uA 平均功耗
·VBAT工作电压低至2V
·封装 WLCSP12(1.98mmX1.30mmX0.415mm)
·工作环境温度TA:-40~85°C
TCB561的主要优点:
·WLCSP12封装:具有尺寸小、重量轻、间距小、热阻小等优势,可以提高器件集成度,增加高温、高功率条件下的可靠性等;
·高精度RSOC估算:常温和高温条件下,放电区间的RSOC精度≤3%;低温条件下,放电区间的RSOC精度≤5%;
·高精度ADC测量:
·电压精度:(-20≤T≤0℃,Er≤±3mV; 0℃<T≤60℃,Er≤±2mV);
·电流精度:(-20≤T≤60℃,I≤1A,Er≤±3mA;I>1A,Er≤0.5%);
·温度:(Er≤ ±3℃);
·支持低至0.5mΩ的电流采样电阻:在当今消费电子市场,以手机/笔电为主的应用方案,对充电速率要求愈发严苛。更低阻值的电流采样电阻在通过大电流时,引起的热量变化更小。TCB561可支持24A及以上快充电流。
·精确的截止电压点估算:通过TinyGaugeTM算法估算剩余容量,精准定位RSOC为0%的电压点,与预设的放电截止电压值对比,两者误差小于50mV,准确且稳定的放出电芯的预期容量。
·低功耗高效能:TCB561采用了先进的低功耗设计,能够在保持高性能的同时降低能耗,延长电池的寿命,提升能源利用效率。这对于追求可持续发展和环保的制造商来说具有重要意义。
设计工具支持:
泰矽微自研上位机工具,可以结合第三方校准工具实现产品的快速开发和量产。
泰矽微始终致力于为客户提供创新的解决方案和优质的产品。TCB561的发布推动和完善了泰矽微锂电池BMS产品线的发展。通过深度剖析电池特性,并结合 TinyGaugeTM专有电量计算法,实现估算电池电量、评估电池健康状态、并通过告警机制提示电池异常风险,为终端用户带来安全和美好的使用感受。同时泰矽微基于TCB561芯片支持进一步定制开发,满足不同客户的多样需求。
更多精彩内容欢迎点击==>>电子技术应用-AET<<

