作者:东南大学自动化学院 耿辉 刘军
无线通信及网络技术得到快速发展,给随时随地的信息交流提供了条件,使得作为远程监控系统中重要环节的智能变送器发生了巨大变化,以往烦琐复杂的连线逐渐被高效、自动化的无线通信方式所替代。而具有无线通信和网络功能的智能变送器部署方便,只要在网络覆盖的区域内,就能完成通信功能,不易受到目标环境的影响,特别适合布置在无人值守的地方,在军事国防、工农业、城市管理、生物医疗、环境监测、抢险救灾、防恐反恐、危险区域远程控制等许多领域都具有巨大的实用价值和广阔的市场前景。
智能无线信号变送器的总体设计
智能无线信号变送器是针对主流变送器和典型传感器输出信号设计的,所以首先分析一下它们各自的输出信号。通常变送器的输出是4~20mA标准电流信号。而对于传感器来说,其输出信号的类型非常多。鉴于本系统设计所面向的对象,对于专业应用针对性强,应用较少的非电形式的信号、较大的电压信号不予考虑。另外,对于较为常用的频率信号,在进行系统样机设计时,也没有考虑,这在产品样机的研制中可以加入,以增加系统的柔性。综合分析,重点就是弱电压信号了。那如何确定系统设计针对的弱电压信号范围呢?一般情况下,mV级的电压信号被认为是弱电压信号,但这个概念很模糊,不易于定量的设计。根据应用的广泛程度、代表性以及规范的程度,在此不妨以热电偶为例进行分析。

图1 系统原理框架图
热电偶产生的是电压(电势)信号,属于缓变的毫伏级弱信号,表1是常用的各种热电偶的温度测量范围和对应的热电势范围。
表1常用热电偶主要技术参数

由表中可以看出,热电偶的输出热电势基本上在0~60mV的范围内,因此,可以认为0~60mV具有较好的代表性,能够覆盖很多的应用环境,也应该作为系统输入的另一种信号类型。这样系统前端输入信号就有两类:4~20mA标准电流信号和0~60mV电压信号。这两类信号经过不同的调理电路调理为适合A/D芯片输入量程的电压信号后,经多路开关选通进行模数转换,然后经过MCU处理,最后可以与其他现场设备或监控中心进行通信。系统原理框架图见图1。
硬件设计
下面分别从信号调理电路、AD转换电路、GPRS MODEM接口电路这几个方面来介绍硬件电路的设计。
1 信号调理电路
信号调理电路的功能是对前述4~20mA标准电流信号和0~60mV电压信号这两路输入信号进行放大处理,并通过多路开关实现对其选通输入,为后面的AD转换所用。
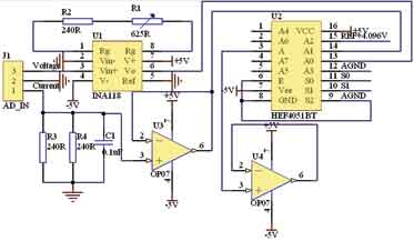
由于本系统设计输入信号动态范围为0~60mV,相对于常见的A/D芯片输入量程(2V、5V、±10V等)来说数值偏小,如果直接予以转换的话,则达不到应有的转换精度,影响系统总的测量精度,因此需要首先对输入信号进行放大,经过综合考虑,采用了仪用运放INA118。

图2 INA118内部电路图
INA118通过在脚1~8脚之间外接电阻Rg来实现不同的增益,该增益可从1~1000不等。电阻Rg的大小由Rg=50kΩ/(G-1)决定,式中:G为增益。
由于Rg的稳定性和温度漂移对增益有影响,因此,在需要获得高精度增益的应用中对Rg的要求也比较高,应采用高精度、低噪声的金属膜电阻。此外,高增益的电路设计中的Rg值较小,如G=100时的Rg值为1.02kΩ;G=1000时的Rg值为50.5Ω。因此,在高增益时的接线电阻不能忽略,由于它的存在,实际增益可能会有较大的偏差,因而,计算得到的Rg值需要修正。修正的具体方法是用一个可调电位器替代Rg,调节电位器使得输出电压与输入电压的比值达到设计所要求的增益值。
4~20mA电流信号使用不同阻值的采样电阻即可以转换为不同动态范围的电压信号。根据本系统需求,使用120Ω的精密电阻可以实现4~20mA电流信号转换为0.48~2.4V的电压信号,与后级A/D芯片量程相匹配。信号调理电路如图3所示。

图3 信号调理电路
2 AD转换电路
① AD转换芯片选择
分析需求可,模拟电路要求精度至少达到0.2%,根据前面的分析,这就要求输入调理电路和AD转换电路的精度至少要达到0.1%,而为了保证转换精度,A/D芯片的分辨力最好要达到 0.01%,也即至少要14位(214=16384)。由于是设计实验样机,在选用A/D芯片的时候最主要是考虑了设计成本、设计时间和实验室资源有效利用等方面。由于实验室有现成的以前申请的样片16位的MAX1162,其性能完全能满足本系统的要求,因此暂时在样机信号采集系统中采用了该芯片。
MAX1162是一款低功耗、16位模数转换器(ADC),采用逐次逼近型ADC结构,具有自动关断、1.1μs快速唤醒和兼容于SPI/QSPI/MICROWIRE的高速接口。MAX1162工作于+5V单模拟电源,并且具有独立的数字电源引脚,允许芯片直接和+2.7~+5.25V的数字逻辑接口。
在最大采样速度200ks/s下,MAX1162仅吸取2.5mA电流。在200ks/s(最大值)采样速度下,功耗仅12.5m(AVDD=DVDD=+5V)。AutoShutdown能在10ks/s速率下将电源电流减小至130μA,在更低的采样速度下可以减小至10μA以下。
MAX1162的内部结构框图见图4。

图4 MAX1162内部结构图
② 相关电路设计
从跟随器出来的模拟信号可能夹杂着噪声信号,会对转换精度产生影响,因此,在MAX1162前加入滤波电路,尽量减少输入噪声的影响。同时,为了减少对其他电路的影响,增加了0.1μF的去耦电容。电路原理图见图5。

图5 A/D电路原理图
3 GPRS MODEM接口电路
CMS91 GPRS MODEM是一块以CMS91GPRS模块为核心搭配必要外围电路制成的GPRS MODEM。CMS91模块是一种双频段GSM/GPRS10级模块,既支持GSM的短信功能,也支持GPRS数据传输功能。MODEM提供了标准RS232接口,使用了6根串行通信信号线:TXD、RXD、DTR、CTS、RTS和GND。其通信波特率范围为2400~115 200b/s。
LPC2136提供了一组完整的9芯(包括地)MODEM信号,我们可以使用其中对应的6根来与MODEM通信,但由于是3.3V电平逻辑,要与MODEM的RS-232接口连接还需要电平转换。虽然在本系统中我们所用MODEM使用6根MODEM信号线,但为了兼容其他各型号的串行MODEM,提高本系统的兼容性和升级能力,设计中将LPC2136提供的完整MODEM信号全部进行电平转换,通过跳线设置选择实际应用需要使用的信号线。
用MAX3243进行3.3V和RS-232电平转换。MAX3243是MAXIM公司推出的232电平转换芯片,其内部含有独立电荷泵,可以从3.0~5.5V的电源电压产生2Vcc的RS-232电平,使得其只需外接4个0.1μF的电容和一路 3.3V工作电源即可正常工作,大大简化了电路设计。其具有5个接收器和3个驱动器,符合标准MODEM信号方向的配置,适合MODEM连接。其电路原理图如图6。

图6 MODEM接口电路原理图
软件设计
软件的编写工作主要有两个部分:AD转换部分和GPRS MODEM部分。
AD转换部分:模拟部分使用的A/D芯片为标准SPI接口。SPI接口操作比较简单,在系统中我们使用IO口模拟SPI总线,按照各芯片规定的操作时序编写相应的IO口操作程序即可。MAX1162的读写时序见图7。
从时序图上可以看出,一个AD转换周期从CS信号下降沿开始,并在6个时钟节拍后ADC开始采集数据。SCLK信号驱动着转换过程并在第8个时钟节拍下降沿开始把转换结果放到DOUT数据线上(高位数据在前),整个转换周期需要24个时钟节拍,在读取转换结果最低位后,CS被强制拉为高电平,自动复位内部寄存器,并使MAX1162进入掉电模式。具体程序的编写可参考MAX1162的用户手册。

图7 MAX1162读写时序
GPRS MODEM部分:为了解决终端设备(Terminal Equipment,TE)或数据终端设备(Data Terminal Equipment,DTE)与终端适配器(Terminal Adapter,TA)或数据电路终端设备(Data Circuit Terminal Equipment,DCE)之间通信的问题,著名通信设备生产商Hayes为此制定了一套指令,现在已成为事实上的标准并被所有调制解调器制造商采用。这就是常说的“AT指令”。AT指令几乎都是以AT开始,以
我们使用的CellonCMS91模块用于发送短消息的主要AT指令见表2。
表2 常用的短消息AT指令

在本系统中,CMS91模块与LPC2136的UART1相联。LPC2136通过UART1以字符的形式将AT指令发给CMS91模块。在底层驱动中我们要完成的任务就是实现通过LPC2136的UART1向GPRS MODEM发送字符,其中最基本的函数是实现WRITE MODEM函数。
uint8 ModemWrite(char *Data, uint16 NByte)
{
uint8 err,i;
while(NByte>0)
{
OSSemPend(Uart1Send,0,&err);
for(i=0;i<8;i++)
{
U1THR=*Data++;
NByte--;
if(NByte==0)
{
break;
}
}
}
return ModemState;
}
结束语
系统具备了移动网内GPRS终端间互联功能和INTERNET接入功能,此外,在结构设计上,充分考虑了样机系统的开放性、可扩展性、易升级性等特点,整个系统具有很高的性价比。实践证明了该设计的可行性,但在系统的复位电路、外部时钟电路和电源等几个部分,本文只提供了一种最简单的方案。在实际应用中,对于较为复杂的现场环境可以相应添加看门狗复位电路和独立电源设计等复杂电路。
