1 引言
WiMAX全称World Interoperability for Microwave Access,即全球微波接入互操作性。WiMAX的另一个名字是IEEE802.16标准,或广带无线接入(Broadband Wireless Access,BWA)标准。它是一项无线城域网技术,是针对微波和毫米波频段提出的一种新的空中接口标准。Sierra Monolithics公司推出的双频段单片收发器SMI7035,适用于面向BWA应用的低成本CPE(用户终端设备),支持WiMAX产品。
2 芯片主要性能特点[1]
●工作频带范围:3.3 ~3.8 GHz 或 2.3 ~2.7 GHz 。
●高接收灵敏度(-100 dBm),并且具有不小于75db的增益控制。
●发送器提供55dB的增益控制范围。
●双频段转换;
●集成两个频率合成器
小数分频频率合成器:频率间隔为125 kHz,转换时间小于90μs。
整数分频频率合成器:频率间隔为2 MHz,转换时间小于90μs。
●通过串行接口(SPI)与控制微处理器的接口进行连接;可以灵活配置收发频率等参数。
●电压供电采用+5V 和+3.3 V。
●1.73瓦的低功耗设计。
●提供接收信号强度指示(RSSI)。
●采用48 pin QFN封装,外形尺寸只有7×7mm。
3 芯片内部结构
SMI7035芯片主要分为接收机,发射机,接收信号强度指示电路,频率合成器等几个部分。
3.1 接收机部分
接收机采用二次变频的外差式方案,首先,射频信号由管脚RX_RF进入,通过低噪声放大器,利用带通滤波器滤波后,进入镜频抑制混频器,与来自小数频率合成器的本振信号混频,得到高中频信号(高中频信号频率等于接收信号频率和本振频率的差),由片外的声表面波滤波器选出稳定的456MHz高中频信号,稳定的高中频信号进入第二个镜频抑制混频器与来自整数分频频率合成器的本振信号混频,由滤波器滤波后选出低中频信号(频带为32~62 MHz,频率间隔为2 MHz),经过放大,滤波,自动增益控制,通过管脚RX_IF_P和RX_IF_N差分输出[2]。
3.2 发射机部分
发送的数据由TX_IF_P和TX_IF_N两引脚进入芯片,通过放大器后,进入镜频抑制混频器与来自整数分频频率合成器的本振信号混频,通过片外的声表面波滤波器滤波后得到中频信号,中频信号进入片内镜频抑制混频器与来自小数分频频率合成器的本振信号混频,得到发射信号,经过增益控制,高功率放大器放大后的射频信号最终被调制到3.3~3.8 GHz 或 2.3~2.7 GHz,由管脚TX_RF输出到天线发射出去。
3.3 接收信号强度指示电路(RSSI)
接收信号强度指示器的输出电压是对中频信号进行处理得到的直流电压,其电压大小和接收到的信号强弱成正比。RSSI信号可用作故障检测、收发中的握手信号以及射频通道的选择信号。
3.4 频率合成器
频率合成器由整数分频频率合成器和小数分频频率合成器组成。
3.4.1整数分频频率合成器(基于电荷泵锁相环)

图1 整数分频频率合成器结构
在锁相环路输入端无信号输入时,压控振荡器按固有频率运行,当环路输入端有信号输入时,鉴频鉴相器对输入信号的相位和压控振荡器输出信号的相位进行比较,然后输出一个代表两信号相位差的误差信号。鉴频鉴相器输出信号将控制电荷泵电路对环路低通滤波器充放电以形成对压控振荡器的控制电压,该控制电压与鉴相误差成正比,从而迫使压控振荡器的相位(频率)朝减小鉴相误差的方向改变。最终当锁相环鉴相输出误差为零时,就表示锁相环路进入锁定状态。此处的分频器的分频值是整数,所以叫整数分频频率合成器。整数分频频率合成器输出信号的频率一定是参考输入信号频率的整数倍,输出信号之间的最小频率间隔等于参考输入信号的频率,而这一点也正是整数频率合成器的局限所在[3]。
3.4.2 ∑-△调制小数分频锁相频率合成器[4-5]

图2 小数分频锁相频率合成器结构
图2中N代表分频比的整数部分,F代表分频比的小数部分。小数分频频率合成器的输出信号频率不必是参考信号频率的整数倍,而可以是参考信号频率的小数倍,输出信号的最小频率间隔由参考信号频率和小数分频频率合成器的分辨位数决定。与整数频率合成器相比,小数频率合成器可以采用频率较高的参考信号,从而获得较大的系统环路带宽和较小的调整时间,同时,也可以得到较高精度的输出频率;另一方面,理论上,保持输出信号频率不变的情况下,提高参考信号的频率,可以有效地降低输出信号的相位噪声,而小数频率合成器可以使用较高频率的参考信号,因此,可以获得更好的相位噪声性能。在典型的小数分频锁相频率合成器中,小数分频比是通过在M个参考周期内进行a次N分频和b次N十1分频来实现。通常采用相位累加器的溢出来控制程序分频器的除N或除N+1工作模式,以实现小数分频。

图3 数字一阶∑-△调制器结构
∑-△调制技术来自高分辨率的A/D, D/A变换器中的过采样转换技术,其工作原理为:在对信号进行过采样后,噪声功率谱幅度降低,通过一个对输入呈低通,对量化噪声呈高通的噪声整形器,将量化噪声功率的绝大部分移到信号频带之外,从而可通过滤波有效地抑制噪声。小数分频频率合成器中相位累加器的等效模型与数字一阶∑-△调制器相比较,可以证明两者的等效性,所以可用数字一阶∑-△调制器代替相位累加器实现∑-△调制小数分频锁相频率合成器。利用∑-△调制技术对传统的小数分频频率合成器的量化误差进行处理,把小数分频器产生的相位杂散转换为高通形相位噪声,再利用环路低通滤波特性予以滤除,从而获得任意小的频率分辨率、极低的相位杂散。
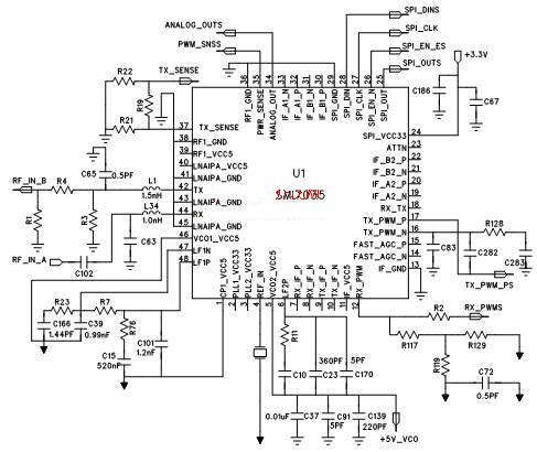
4 应用电路
图4所示是芯片的应用电路。射频输入/输出匹配电路主要用来匹配芯片的输入输出阻抗(输入/输出为50Ω/200Ω),同时为芯片内部的PA(功率放大器)及LNA(低噪声放大器)提供直流偏置。

图4 SMI7035典型应用连接图
5 结论
SMI7035是一款性能优良的射频收发芯片,应用于WiMAX无线通信的频带部分,与WiMAX基带处理芯片配合使用,可以实现WiMAX无线通信。
本文创新点: SMI7035采用的∑—△调制技术的小数频率合成器, 解决了频率分辨率和转换时间的矛盾,并且可以获得任意小的频率分辨率、更好的相位噪声性能。
