Maxim公司的MAX16831是电流模式高亮LED(HBLED)驱动器,能控制两个外接N沟MOSFET. MAX16831集成了用来实现固定频率HBLED驱动器所需要的所有区块,可配置成降压,升压或降压/升压电流稳压器,并具有大范围调光控制. MAX16831可用在汽车外部照明如信号灯,后组合灯(RCL), 白天行车灯和雾灯,工业和建筑物照明,应急照明和采用RGB LED光源的投映仪.本文介绍了MAX16831的主要特性,方框图以及用做升压和降压模式的电路图.此外还介绍了MAX16831评估板的主要特性,电路图和所用元件列表.
The MAX16831 is a current-mode, high-brightness LED (HBLED) driver designed to control two external n-channel MOSFETs for the single-string LED current regulation. The MAX16831 integrates all the building blocks necessary to implement fixed-frequency HBLED drivers with wide-range dimming control. The MAX16831 is configurable to operate as a step-down (buck), step-up (boost), or step-up/-down (buck-boost) current regulator.
Current-mode control with leading-edge blanking simplifies control-loop design. Internal slope compensation stabilizes the current loop when operating at duty cycles above 50%. The MAX16831 operates over a wide input voltage range and is capable of withstanding automotive load-dump events. Multiple MAX16831s can be synchronized to each other or to an external clock. The MAX16831 includes a floating dimming driver for brightness control with an external n-channel MOSFET in series with the LED string.
HBLED drivers using the MAX16831 achieve efficiencies of over 90% in automotive applications. The MAX16831 also includes a 1.4A source and 2.5A sink gate driver for driving switching MOSFETs in high-power LED driver applications, such as front light assemblies.
The dimming control allows for wide PWM dimming at frequencies up to 2kHz. Higher dimming ratios of up to 1000:1 are achievable at lower dimming frequencies.
The MAX16831 is available in a 32-pin thin QFN package with exposed pad and operates over the -40 C to +125 C automotive temperature range.
MAX16831主要特性:
Wide Input Range: 6V to 76V With Cold-Start Operation to 5.5V
Integrated Differential LED Current-Sense Amplifier
Floating Dimming Driver Capable of Driving an n-Channel MOSFET
5%LED Current Accuracy
200Hz On-Board Ramp Syncs to External PWM Dimming Signal
Programmable Switching Frequency (125kHz to 600kHz) and Synchronization
Output Overvoltage Load Dump, LED Short, Overtemperature Protection
Low 107mV LED Current Sense for High Efficiency
Enable/Shutdown Input with Shutdown Current Below 45μA
MAX16831应用:
Automotive Exterior Lighting:
High-Beam/Low-Beam/Signal Lights
Rear Combination Lights (RCL)
Daytime Running Lights (DRL)
Fog Light and Adaptive Front Light Assemblies
Industrial and Architectural Lighting
Emergency Lighting
Projectors with RGB LED Light Sources
Navigation and Marine Indicators

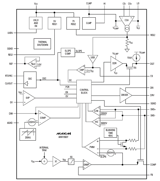
图1.MAX16831功能方框图

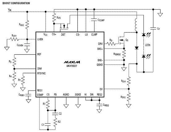
图2.MAX16831应用电路(升压配置)

图3.MAX16831应用电路(降压配置)
MAX16831评估板
The MAX16831 evaluation kit (EV kit) demonstrates the MAX16831 current-mode, high-brightness LED (HBLED) driver IC. The MAX16831 EV kit is configured as a step-down/step-up (buck-boost) topology circuit with peak inductor current and average LED current control for external LEDs. The MAX16831 EV kit operates from a DC supply voltage of 9V to 40V and is configured to deliver 1A of current. The maximum output
voltage of the LED string can be up to 28V.
The MAX16831 EV kit can be configured for analogcontrol PWM or digital PWM dimming operation using either an analog linear DC voltage or a digital PWM input signal to control the LEDs’ brightness. This EV kit has an undervoltage lockout (UVLO) feature that disables the EV kit and overvoltage protection that protects the circuit under no-load conditions. The EV kit circuit also features a clock output and features an input for synchronizing to an external clock. The MAX16831 EV kit is a fully assembled and tested surface- mount printed-circuit board (PCB).
MAX16831评估板主要特性:
9V to 40V Wide Supply Voltage Range
1A Output Current
Analog-Control PWM Dimming
PWM Dimming Control
Output Overvoltage Protection
Buffered Clock Output
Lead-Free and RoHS Compliant
Fully Assembled and Tested

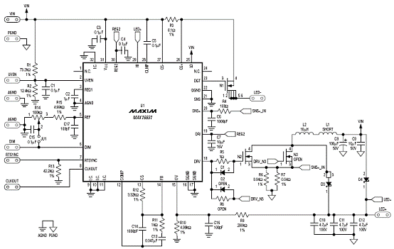
图4. MAX16831评估板电路图
MAX16831评估板元件列表:


详情请见:
http://datasheets.maxim-ic.com/en/ds/MAX16831.pdf
和
http://datasheets.maxim-ic.com/en/ds/MAX16831EVKIT.pdf
