1、引言
行波管放大器(TWTA)具有宽频带、高增益、高效率等优点,被广泛应用于微波通信、雷达和电子对抗等技术领域中。
TWTA由空间行波管(TWT)和电子功率调节器(EPC)组成。EPC[1,2]是由大量电子元器件和高压部件组成的复杂而且特殊的电子设备,它由指令电路、遥测电路、变换器及保护电路等功能模块组成。
理论分析和实践经验表明,电气产品的变压器、电感和电容的体积、重量与供电频率的平方根成反比。所以,实现电路小型化、轻量化最直接的途径是提高开关频率。由于受限于火箭的运载能力,对星载EPC的体积、重量方面提出了严格的限制,因此必须要提高频率以满足小体积、轻重量的要求。
高频变压器也可称作脉冲变压器或开关变压器。它与普通变压器的区别大致有以下几点:
(1)电源电压不是正弦波,而是交流方波,初级绕组中电流都是非正弦波;
(2)变压器的工作频率比较高,通常都在几十千赫兹,甚至高达几十万赫兹。在确定磁心材料及损耗时必须考虑能满足高频工作的需要及磁心中有高次谐波的影响。
2、变压器等效电路
在一般的理论分析中,为了简化分析过程,通常忽略功率变压器的励磁电感和漏感,以便获得电路工作的基本原理和基本特征。实际上,寄生参量是客观存在的,而且随着开关频率的提高,分布参数的影响越严重。
(1)励磁电感
由于磁导率是有限的,则在原边绕组中就有励磁电流存在。这一增加的电流可以在等效电路中增加一个和原边线圈并联的励磁电感Lm来表示。励磁电感能量表示有限磁导率的磁芯中和两半磁芯结合处气隙存储的能量。存储的能量与加到线圈上每匝伏特有关,与负载电流无关。
(2)漏感
在实际变压器中,如果初级与次级之间、匝与匝之间、层与层之间磁通没有完全耦合,就会产生漏感。漏感能量表示线圈间不耦合磁通经过的空间存储的能量。在等效电路中,漏感与理想变压器激励线圈串联,其存储的能量与激励线圈电流的平方成正比。
(3)分布电容
在实际变压器的绕组中存在着分布电容,尤其存在于线圈导线和变压器磁心之间以及各绕组之间。电容量的大小取决于绕组的几何形状、磁心材料的介电常数和它的封装材料等。在等效电路中,在每一理想线圈两端并联一个集中的电容。
综合考虑以上因素,可以得出变压器的一般等效电路,如图1所示。其中,Rp、Rs表示原、副边的绕组电阻,Llp、Lls表示原、副边的漏感,Lm表示励磁电感,Cdp、Cds表示原、副边的分布电容,Rc表示磁心损耗,其中包括磁滞损耗和涡流损耗。
将副边漏感、次级绕组电阻、次级分布电容分别折算到原边,并将原、副边漏电感、绕组电阻、分布电容分别集中在一项里,得到如图2所示简化的等效电路。设变压器原边匝数为N1,副边匝数为N2,变比为n(n=N2/N1),则R=Rp+ Rs/n2,Cd=Cdp+ n2Cds,Ll=Llp+ Lls/n2。

图1 变压器的一般等效电路
figure1 general equivalent circuits of transformer

图2 简化的变压器等效电路
figure2 simplified equivalent circuits of transformer
3、变压器分布参数影响的理论分析
由于高频变压器的输入为交流方波,以下分脉冲前沿、脉冲顶部、脉冲后沿进行说明[3]。
(1)脉冲前沿
在脉冲前沿,时间变化很快,因而漏感和分布电容上就产生很强的电流及电压变化,而对于瞬间变化的输入电压而言,加在它上面的开路电感的阻抗是趋向无穷大,可以忽略。假设忽略绕组电阻和磁心损耗电阻。由此得到图3所示的上升沿等效电路。
计算节点X的电流,并通过对它的方程求倒数,就能得到二次微分方程


图3 上升沿等效电路
figure3 equivalent circuits of ascending edge
(2)脉冲顶部
在脉冲顶部时,脉冲持续期内电压电流基本保持不变,因此漏感和分布电容便不起主要作用,励磁电感起重要作用。由此得到图4所示的脉冲平顶的等效电路。
计算节点X的电流,得到一次微分方程:
这个方程的解是: 

图4 脉冲平顶等效电路
figure4 equivalent circuits of flat part
(3)脉冲后沿
漏感通常比励磁电感小很多,可以忽略。脉冲后沿时,储存在励磁电感中的磁能和分布电容中的电能释放能量,因此励磁电感和分布电容起主要作用。 由此得到图5所示的下降沿等效电路。
计算节点X的电流,得到二次微分方程:

图5 下降沿等效电路
figure5 equivalent circuits of descending edge
4、变压器分布参数影响的仿真分析
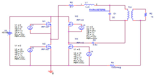
根据以上分析,用软件PSPICE进行仿真。所使用的参数如图6所示,仿真波形如图7所示。

图6 仿真原理图
figure6 schematic diagram of the simulation

图7 用PSPICE计算出的波形
figure7 the waveform computed by PSPICE
由图7的仿真波形可见,由于分布参数的存在,在上升沿时具有上冲,在下降沿时存在下冲。互感和漏感能量在开关转换瞬时引起电压尖峰,造成损耗增加,严重时会造成开关管损坏,同时也是EMI的主要来源,因此必须加以控制。
5、变压器分布参数的抑制和利用
5.1 变压器分布参数的抑制
根据漏感和分布电容的产生原因,可以采取以下措施来进行抑制。
(1)减少漏感的方法
① 减少绕组的匝数,选用高饱和磁感应强度、低损耗的磁性材料;
② 减少绕组的厚度,增加绕组的高度;
③ 尽可能减少绕组间的绝缘厚度;
④ 初、次级绕组采用分层交叉绕制;
⑤ 初、次级绕线应双线并绕。
(2)减少分布电容的方法
① 绕组分段绕制;
② 正确安排绕组的极性,减少它们之间的电位差;
③ 采用静电屏蔽措施。
5.2 变压器分布参数的利用
为满足小型化要求,同时克服分布参数的影响,使开关变换器在高频下高效率地运行,自20世纪70年代以来,国内外不断研究开发高频软开关技术[4]。软开关技术很好地利用了电路中的分布参数,将寄生电感和电容作为谐振元件的一部分,消除了分布参数引起的电压尖峰。图8所示谐振变换器电路,图9给出的相应仿真波形,较为形象地说明了软开关利用分布参数所达到的效果。

图9 用PSPICE计算出的波形
figure9 the waveform computed by PSPICE

图8 谐振变换器电路
figure8 the resonant convertor
6、结束语
当变压器高频化后,随之而来的有很多问题,比如铁损和铜损的增加,趋肤效应和临近效应的加强等。由此可见,针对不同的场合,应根据不同工作要求,合理设计变压器,尽可能减小漏感和分布电容,增大励磁电感,使变压器性能接近理想情况。本文作者创新点:针对高频变压器分布参数问题,做了仿真分析并提出了在设计和绕制变压器时能够减小分布参数的几种措施。
参考文献:
[1] Jerzy Dora, Jan Pyzik, Janusz Sobanski. TWTA power supply unit. Microwaves, Radar and Wireless Communications, 2002. MIKON- 2002. 14th International Conference on Volume 2,20-22 May 2002 Page(s):693 – 696.
[2] Neil Fraser. High Power Radar Transmitter Power Supplies for 500W to 1500W Transmitters. Power Electronics for Demanding Applications (Ref. No. 1999/059).
[3] 沈坚.脉冲变压器寄生参数和励磁电感对脉冲波形的影响,南京十四研究所
[4] 常文平,范峥,王晓敏.变压器故障在线监测系统及其应用,微计算机信息2005(12):125~127.
