1 引言
心脏病是严重威胁人类健康和生命的最主要疾病。心电仪可以获取患者的心电信息,从而发现基中的异常情况,采取相应的处理措施,是降低心脏病死亡率的有效手段之一。
心电图是在身体表面间接记录出来的心脏的电信号变化,心电信号但基本上都包括一个P波、一个QRS波群和一个T波,有时在T波后,还会出现一个小的U波,典型的心电波形见图1。人体心电信号的频率范围是0.5-100Hz,主要频率分量集中在0.5- 20Hz。电压为1mV,信号易受到干扰。心电信号等效内阻为30千欧,但经常发生变化。

图1 心电图波形
本项目所研究的心电仪由便携式心电采集模块与心电处理模块两大部分组成。便携式心电采集模块主要完成对心电信号的调理、采集和发送。心电处理模块主要用来接收、分析、存储、处理心电波形。
本项目的心电数据采集、传输的设计应用了当前己经比较成熟的单片机技术,在硬件上充分保证了整个系统的可靠性。而计算机软件采用了虚拟仪器技术。这就使整个设计更加突出仪器智能化,模块化,灵活化。采用单片机技术与虚拟仪器技术相结合,设计出操作简单,测试可靠,界面灵活,尤其适合于快速开发时的测试系统。心电仪总框图如图2所示。

图2 系统框图
2 信号处理及采集
硬件主要是进行信号处理、采集及发送。系统通过贴在人体表面的电极,将心电信号采集过来,经放大后通过无线模块发送到PC机,让PC进行显示及处理。硬件系统框图如图3所示。

图3 硬件系统框图
2.1 前置放大器的设计
心电信号属于低频的小信号,为了对心电信号进行各种处理、记录、显示,必须先将把信号放大到所要求的幅度。根据心电信号的特点,在选择信号放大器时,必须考虑以下几个参数:
高输入阻抗。心电信号源是高内阻的微弱信号源,通过电极提取由于极化特性又呈现不稳定的高内阻源特点。且源阻抗不稳定使放大器电压基线不稳定。所以输入阻抗要足够的高共模抑制比。由于人体活动在工频电源的环境中,为了抑制人体所携带的工频干扰,须用差动放大形式,因此CMRR值是放大器的主要指标。心电放大器的CMRR值一般要求60dB-80dB,高性能放大器的CMRR达l00dB。
低噪声、低漂移。由于心电信号仅在毫伏数量级,是低频心电信号,而且信号源为高阻抗,所以电路往往会产生漂移及一些热噪声。
考虑到以上各个方面的因素,选用AD620作为前置放大器,它的输入阻抗大,噪声低,漂移小。放大倍数取为10,这时的CMRR为93dB,这样共模抑制比较符合要求。前置电路如图4。

图4 前置放大电路
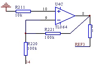
为了进一步提高共模抑制比,电路中采用了右腿驱动电路,如图5所示,由TL064以及R220, R221, R211, R223构成。人的共模电压被两个阻值相等的电阻R220检出,经辅助的反相放大器TL064放大后,反馈到右腿。人体的位移电流不再流入地而是流向辅助放大器的输出端。结果使得共模电压降低。

图5 右腿驱动电路
2.2 后级放大电路
后级放大电路由U16D和C36,R105,R107,R104组成,其放大倍数由R107,R104决定,即G= R107/R104。后级放大的倍率设计为20倍。
2.3 高通滤波器
为了抑制直流漂移、放大器通带外的低频噪声及由呼吸引起的基线漂移,设计了一个简单的RC高通滤波器用来滤除以上所提到的各种低频噪声,如图6所示,此滤波器是由R105和C36构成。滤波器的时间常数t=RC=2S,高通滤波器的截止频率为:
![]()
这个频率符合心电信号的频率范围。

图6 后级放大电路
2.4 低通滤波器
由于心电信号在150Hz以下,为了消除各种高频干扰,使用了低通滤波器。滤波器的截止频率为:

2.5 双T有源带阻滤波器
心电信号放大器尽管采用了低噪声前置放大和提高共模抑制比等多种方法,但在实际测试中发现不能完全消除市电电源信号的干扰,有时达不到正常测量的目的。因此在信号放大电路中采用了50Hz陷波器来达到滤除市电干扰的目的。
日前广泛采用对称性双T有源带阻陷波器,其理论计算和设计都比较成熟。如图7

图7 双T网络
双T有源带阻滤波器的传递函数为

陷波频率由双T网络决定

2.6 单片机、无线通讯的选择
单片机作为数据采集系统和无线传输系统的核心部分,在本系统的设计中占有举足轻重的地位。本系统所涉及到的有关单片机的设计包括硬件电路设计和软件设计控制部分,本系统采用C8051F020单片机,它本身带有16路AD,转换速度快,位数也满足要求。此单片机功能较强,接口多,功耗较低,应用面广等优点,所以选用了此芯片。
无线通讯模块用SPI总线的模块,通过中断的方式完成。无线模块的速度达到115200,这样能将采集到的数据实时传送到PC机。
3 虚拟仪器的软件构成
虚拟心电仪器的软件是将采集到的心电数据进行分析、保存及显示。
本系统的软件测试部分主要包括以下几个模块:用户登陆模块、数据采集模块、波形显示模块、数据分析模块,数据存储回放模块,诊断报警模块等。如图8所示。

图8 软件功能模块
用户登入模块
用户登入模块主要是为了保护用户信息安全设置的,当用户运行程序时,程序会自动弹出需要输入用户名和密码的口令信息对话框,输入不正确则不能进入运行状态,所以,可以保证用户信息的安全。此外,还有相应的增加用户模块,删除用户模块,修改密码模块等。
数据采集模块
在系统中通过无线通讯将转换好的数据传送到PC的串口。在LabVIEW功能模板的Instrument I/O>Serial程序库中包含进行串行通讯操作的一些功能模块。如图9所示。

图9 串口操作数据流图
数据显示模块
数据显示模块的主要功能是将采集到的数据以及分析后的结果显示在屏幕上。图10为数据显示界面,数据显示界面的实现主要依靠LabVIEW 提供的各种显示控件,包括波形显示控件,数据显示控件,指示灯显示报警控件等。本系统的心电显示模块包括波形显示、心电特征参数显示以及报警显示等部分。

图10 显示界面
数据分析模块
心电信号的分析选用Express VI 中的mplitude & Level Measurement VI用来测量电压的直流量,心电信号峰值、谷值、峰峰值、周期平均值等。用Timing & Transition Measurement VI 来测量心电信号的周期、频率等,并通过公式计算心率,从而做出准确的判断心率的变化。
诊断报警模块
报警信号根据设置的值进行简单的比较来完成,只要大于设定的值,就认为是上限报警,小于设定的下限值为下限报警。在界面上用灯及声音来报警。
波形存储回放
利用LabView的数据库访问工具包LabSQL来访问ACESS数据库,利用ACESS数据库来保存波形、使用者姓名、时间等数据。
4 结论
系统经测试符合医生要求,使用可靠、方便。图11为一使用者的心电波形。

图11 使用者的实际心电波形
此系统为一套心电信号采集与处理电路,计算机通过无线串口机读取心电信号进行显示和分析,建立了一套完全可行且容易实施、造价低廉的心电信号采集与处理系统,即心电信号虚拟仪器。
参考文献
[1] 周求湛,钱志鸿,刘萍萍等.虚拟仪器与Labview7程序设计[M].北京:北京航空航天大学出版社,2004
[2] 闰润强等, 12 导联同步心电信号自动枪测技术的研究[J].中国医疗器械杂志,2002,Vol25.No5
[3] 陈杰,黄鸿 传感器与检测技术脚[M]北京:高等教育出版社,2002.302~307
[4] 谢志萍.程学庆,高品贤:基于Labview的摩擦噪声测试系统[J],仪表技术与传感器,2004.11
[5] 李凌.张开妍等,一种新的远程医疗系统[J],中国医疗器械杂志,2000.24(5)260~263
[6] C Chronaki, et al. Integrated Teleconsultation Services in Cardiology[J], Computers in Cardiology 2000;27:175~178
